Suppr超能文献

口腔微生物组衍生特征可实现喉癌的无创诊断。

Oral-microbiome-derived signatures enable non-invasive diagnosis of laryngeal cancers.

机构信息

Department of Otolaryngology-Head and Neck Surgery, Peking Union Medical College Hospital, Peking Union Medical College and Chinese Academy of Medical Sciences, 1 Shuaifuyuan, Dongcheng District, Beijing, China.

Institute of Chinese Medical Sciences, University of Macau, Taipa, Macao, China.

出版信息

J Transl Med. 2023 Jul 5;21(1):438. doi: 10.1186/s12967-023-04285-2.

Abstract

BACKGROUND

Recent studies have uncovered that the microbiota in patients with head and neck cancers is significantly altered and may drive cancer development. However, there is limited data to explore the unique microbiota of laryngeal squamous cell carcinoma (LSCC), and little is known regarding whether the oral microbiota can be utilized as an early diagnostic biomarker.

METHODS

Using 16S rRNA gene sequencing, we characterized the microbiome of oral rinse and tissue samples from 77 patients with LSCC and 76 control patients with vocal polyps, and then performed bioinformatic analyses to identify taxonomic groups associated with clinicopathologic features.

RESULTS

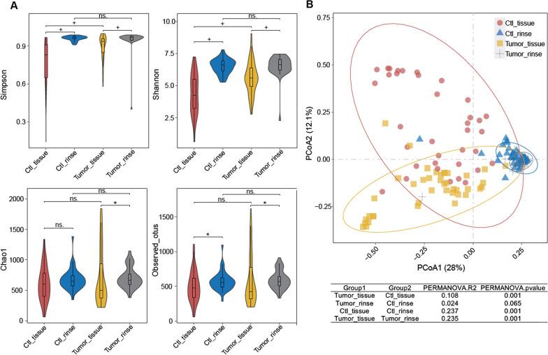
Multiple bacterial genera exhibited significant differences in relative abundance when stratifying by histologic and tissue type. By exploiting the distinct microbial abundance and identifying the tumor-associated microbiota taxa between patients of LSCC and vocal polyps, we developed a predictive classifier by using rinse microbiota as key features for the diagnosis of LSCC with 85.7% accuracy.

CONCLUSION

This is the first evidence of taxonomical features based on the oral rinse microbiome that could diagnose LSCC. Our results revealed the oral rinse microbiome is an understudied source of clinical variation and represents a potential non-evasive biomarker of LSCC.

摘要

背景

最近的研究揭示,头颈部癌症患者的微生物群明显改变,可能促进癌症发展。然而,目前用于探索喉鳞状细胞癌(LSCC)特有微生物群的相关数据有限,关于口腔微生物群是否可以用作早期诊断生物标志物的了解也甚少。

方法

本研究通过 16S rRNA 基因测序,对 77 例 LSCC 患者和 76 例声带息肉对照患者的口腔冲洗液和组织样本的微生物组进行了表征,然后进行生物信息学分析,以确定与临床病理特征相关的分类群。

结果

通过对组织学和组织类型进行分层,多个细菌属的相对丰度表现出显著差异。通过利用冲洗微生物群的独特丰度和鉴定 LSCC 患者与声带息肉患者之间的肿瘤相关微生物群分类群,我们使用冲洗微生物群作为关键特征,开发了一种诊断 LSCC 的预测分类器,准确率为 85.7%。

结论

这是基于口腔冲洗微生物组可诊断 LSCC 的首个分类特征证据。我们的研究结果揭示了口腔冲洗微生物群是临床变异的一个研究不足的来源,代表了 LSCC 的一种潜在非侵袭性生物标志物。

https://cdn.ncbi.nlm.nih.gov/pmc/blobs/dce0/10320982/e08fae033592/12967_2023_4285_Fig1_HTML.jpg

文献检索

告别复杂PubMed语法,用中文像聊天一样搜索,搜遍4000万医学文献。AI智能推荐,让科研检索更轻松。

立即免费搜索

文件翻译

保留排版,准确专业,支持PDF/Word/PPT等文件格式,支持 12+语言互译。

免费翻译文档

深度研究

AI帮你快速写综述,25分钟生成高质量综述,智能提取关键信息,辅助科研写作。

立即免费体验