Suppr超能文献

使用无标记阻抗光谱法对钙化环境中瓣膜间质细胞驱动的病理机制进行高分辨率监测。

High resolution monitoring of valvular interstitial cell driven pathomechanisms in procalcific environment using label-free impedance spectroscopy.

作者信息

Böttner Julia, Werner Sarah, Feistner Lukas, Fischer-Schaepmann Tina, Neussl Katherina, Borger Michael A, Thiele Holger, Büttner Petra, Schlotter Florian

机构信息

Department of Cardiology, Heart Center Leipzig at University of Leipzig, Leipzig, Germany.

出版信息

Front Cardiovasc Med. 2023 Jun 20;10:1155371. doi: 10.3389/fcvm.2023.1155371. eCollection 2023.

Abstract

INTRODUCTION

Fibro-calcific aortic valve disease has high prevalence and is associated with significant mortality. Fibrotic extracellular matrix (ECM) remodeling and calcific mineral deposition change the valvular microarchitecture and deteriorate valvular function. Valvular interstitial cells (VICs) in profibrotic or procalcifying environment are frequently used in vitro models. However, remodeling processes take several days to weeks to develop, even in vitro. Continuous monitoring by real-time impedance spectroscopy (EIS) may reveal new insights into this process.

METHODS

VIC-driven ECM remodeling stimulated by procalcifying (PM) or profibrotic medium (FM) was monitored by label-free EIS. Collagen secretion, matrix mineralization, viability, mitochondrial damage, myofibroblastic gene expression and cytoskeletal alterations were analyzed.

RESULTS AND DISCUSSION

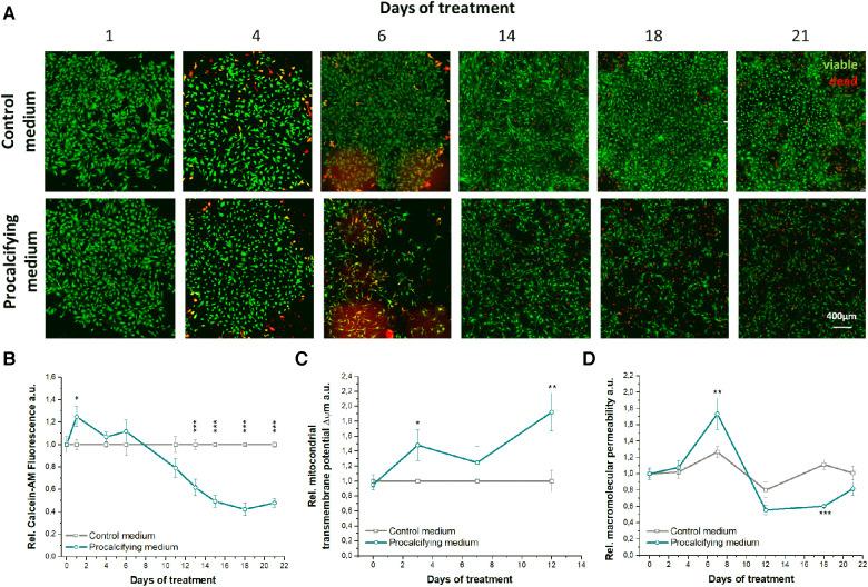
EIS profiles of VICs in control medium (CM) and FM were comparable. PM reproducibly induced a specific, biphasic EIS profile. Phase 1 showed an initial impedance drop, which moderately correlated with decreasing collagen secretion ( = 0.67,  = 0.22), accompanied by mitochondrial membrane hyperpolarization and cell death. Phase 2 EIS signal increase was positively correlated with augmented ECM mineralization ( = 0.97,  = 0.008). VICs in PM decreased myofibroblastic gene expression ( < 0.001) and stress fiber assembly compared to CM. EIS revealed sex-specific differences. Male VICs showed higher proliferation and in PM EIS decrease in phase 1 was significantly pronounced compared to female VICs (male minimum: 7.4 ± 4.2%, female minimum: 26.5 ± 4.4%,  < 0.01). VICs in PM reproduced disease characteristics in vitro remarkably fast with significant impact of donor sex. PM suppressed myofibroblastogenesis and favored ECM mineralization. In summary, EIS represents an efficient, easy-to-use, high-content screening tool enabling patient-specific, subgroup- and temporal resolution.

摘要

引言

纤维钙化性主动脉瓣疾病患病率高,且与显著的死亡率相关。纤维化的细胞外基质(ECM)重塑和钙化矿物质沉积改变了瓣膜的微观结构并使瓣膜功能恶化。处于促纤维化或促钙化环境中的瓣膜间质细胞(VICs)常用于体外模型。然而,即使在体外,重塑过程也需要数天至数周才能发展。通过实时阻抗谱(EIS)进行连续监测可能会揭示这一过程的新见解。

方法

通过无标记EIS监测由促钙化(PM)或促纤维化培养基(FM)刺激的VIC驱动的ECM重塑。分析了胶原蛋白分泌、基质矿化、活力、线粒体损伤、肌成纤维细胞基因表达和细胞骨架改变。

结果与讨论

对照培养基(CM)和FM中VICs的EIS谱具有可比性。PM可重复诱导特定的双相EIS谱。第1阶段显示初始阻抗下降,这与胶原蛋白分泌减少适度相关(r = 0.67,p = 0.22),同时伴有线粒体膜超极化和细胞死亡。第2阶段EIS信号增加与ECM矿化增加呈正相关(r = 0.97,p = 0.008)。与CM相比,PM中的VICs降低了肌成纤维细胞基因表达(p < 0.001)并减少了应力纤维组装。EIS揭示了性别特异性差异。雄性VICs显示出更高的增殖,并且在PM中第1阶段的EIS下降与雌性VICs相比明显更显著(雄性最小值:7.4 ± 4.2%,雌性最小值:26.5 ± 4.4%,p < 0.01)。PM中的VICs在体外能非常快速地重现疾病特征,并对供体性别有显著影响。PM抑制了肌成纤维细胞生成并促进了ECM矿化。总之,EIS是一种高效、易用、高内涵的筛选工具,能够实现患者特异性、亚组和时间分辨率。

https://cdn.ncbi.nlm.nih.gov/pmc/blobs/fa49/10319251/1867a926a285/fcvm-10-1155371-g001.jpg

文献检索

告别复杂PubMed语法,用中文像聊天一样搜索,搜遍4000万医学文献。AI智能推荐,让科研检索更轻松。

立即免费搜索

文件翻译

保留排版,准确专业,支持PDF/Word/PPT等文件格式,支持 12+语言互译。

免费翻译文档

深度研究

AI帮你快速写综述,25分钟生成高质量综述,智能提取关键信息,辅助科研写作。

立即免费体验