Cancer Invasion and Resistance, Danish Cancer Institute, Strandboulevarden 49, 2100, Copenhagen, Denmark.
Department of Biomedicine, Aarhus University, Aarhus, Denmark.
Oncogene. 2023 Aug;42(33):2495-2506. doi: 10.1038/s41388-023-02771-x. Epub 2023 Jul 7.
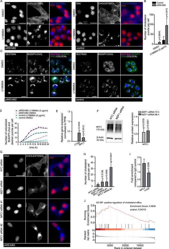
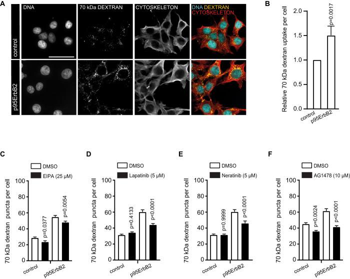
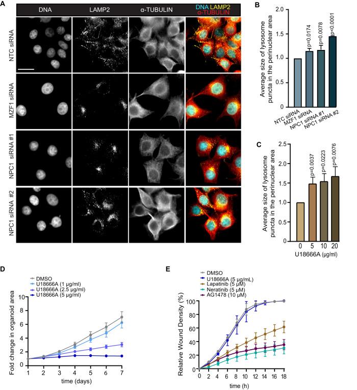
Cancer cells are dependent on cholesterol, and they possess strictly controlled cholesterol homeostasis mechanisms. These allow them to smoothly switch between cholesterol synthesis and uptake to fulfill their needs and to adapt environmental changes. Here we describe a mechanism of how cancer cells employ oncogenic growth factor signaling to promote uptake and utilization of extracellular cholesterol via Myeloid Zinc Finger 1 (MZF1)-mediated Niemann Pick C1 (NPC1) expression and upregulated macropinocytosis. Expression of p95ErbB2, highly oncogenic, standard-treatment resistant form of ErbB2 mobilizes lysosomes and activates EGFR, invasion and macropinocytosis. This is connected to a metabolic shift from cholesterol synthesis to uptake due to macropinocytosis-enabled flow of extracellular cholesterol. NPC1 increase facilitates extracellular cholesterol uptake and is necessary for the invasion of ErbB2 expressing breast cancer spheroids and ovarian cancer organoids, indicating a regulatory role for NPC1 in the process. The ability to obtain cholesterol as a byproduct of increased macropinocytosis allows cancer cells to direct the resources needed for the energy-consuming cholesterol synthesis towards other activities such as invasion. These results demonstrate that macropinocytosis is not only an alternative energy source for cancer cells but also an efficient way to provide building material, such as cholesterol, for its macromolecules and membranes.
癌细胞依赖胆固醇,并且它们拥有严格控制的胆固醇稳态机制。这些机制使它们能够在胆固醇合成和摄取之间顺畅切换,以满足其需求并适应环境变化。在这里,我们描述了癌细胞如何利用致癌生长因子信号来促进通过髓样锌指 1(MZF1)介导的尼曼-匹克 C1(NPC1)表达和上调的巨胞饮作用来摄取和利用细胞外胆固醇的机制。高度致癌、标准治疗耐药形式的 p95ErbB2 表达会动员溶酶体并激活 EGFR、侵袭和巨胞饮作用。这与由于巨胞饮作用导致的细胞外胆固醇流动而从胆固醇合成向摄取的代谢转变有关。NPC1 的增加促进了细胞外胆固醇的摄取,并且对于表达 ErbB2 的乳腺癌球体和卵巢癌类器官的侵袭是必需的,这表明 NPC1 在该过程中具有调节作用。通过增加巨胞饮作用获得胆固醇作为副产物的能力使癌细胞能够将用于合成胆固醇这一耗能过程的资源用于其他活动,如侵袭。这些结果表明,巨胞饮作用不仅是癌细胞的替代能源,也是为其大分子和膜提供胆固醇等建筑材料的有效途径。