• 文献检索
  • 文档翻译
  • 深度研究
  • 学术资讯
  • Suppr Zotero 插件Zotero 插件
  • 邀请有礼
  • 套餐&价格
  • 历史记录
应用&插件
Suppr Zotero 插件Zotero 插件浏览器插件Mac 客户端Windows 客户端微信小程序
定价
高级版会员购买积分包购买API积分包
服务
文献检索文档翻译深度研究API 文档MCP 服务
关于我们
关于 Suppr公司介绍联系我们用户协议隐私条款
关注我们

Suppr 超能文献

核心技术专利:CN118964589B侵权必究
粤ICP备2023148730 号-1Suppr @ 2026

文献检索

告别复杂PubMed语法,用中文像聊天一样搜索,搜遍4000万医学文献。AI智能推荐,让科研检索更轻松。

立即免费搜索

文件翻译

保留排版,准确专业,支持PDF/Word/PPT等文件格式,支持 12+语言互译。

免费翻译文档

深度研究

AI帮你快速写综述,25分钟生成高质量综述,智能提取关键信息,辅助科研写作。

立即免费体验

自噬和糖酵解之间的代偿性串扰调节异质性脑胶质瘤肿瘤亚群中的衰老和干性。

Compensatory cross-talk between autophagy and glycolysis regulates senescence and stemness in heterogeneous glioblastoma tumor subpopulations.

机构信息

Department of Pathology, Rady Faculty of Health Sciences, University of Manitoba, Winnipeg, MB, Canada.

Department of Human Anatomy and Cell Science, Rady Faculty of Health Sciences, University of Manitoba, Winnipeg, MB, Canada.

出版信息

Acta Neuropathol Commun. 2023 Jul 7;11(1):110. doi: 10.1186/s40478-023-01604-y.

DOI:10.1186/s40478-023-01604-y
PMID:37420311
原文链接:https://pmc.ncbi.nlm.nih.gov/articles/PMC10327182/
Abstract

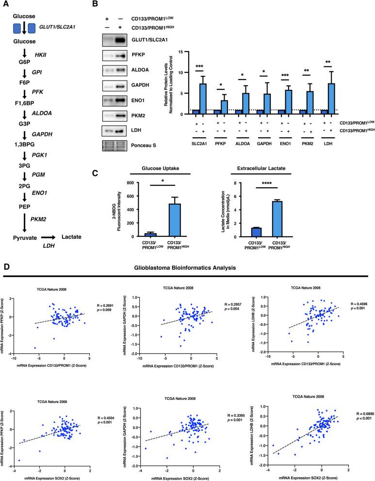
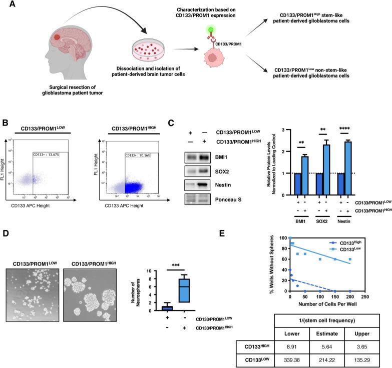
Despite tremendous research efforts, successful targeting of aberrant tumor metabolism in clinical practice has remained elusive. Tumor heterogeneity and plasticity may play a role in the clinical failure of metabolism-targeting interventions for treating cancer patients. Moreover, compensatory growth-related processes and adaptive responses exhibited by heterogeneous tumor subpopulations to metabolic inhibitors are poorly understood. Here, by using clinically-relevant patient-derived glioblastoma (GBM) cell models, we explore the cross-talk between glycolysis, autophagy, and senescence in maintaining tumor stemness. We found that stem cell-like GBM tumor subpopulations possessed higher basal levels of glycolytic activity and increased expression of several glycolysis-related enzymes including, GLUT1/SLC2A1, PFKP, ALDOA, GAPDH, ENO1, PKM2, and LDH, compared to their non-stem-like counterparts. Importantly, bioinformatics analysis also revealed that the mRNA expression of glycolytic enzymes positively correlates with stemness markers (CD133/PROM1 and SOX2) in patient GBM tumors. While treatment with glycolysis inhibitors induced senescence in stem cell-like GBM tumor subpopulations, as evidenced by increased β-galactosidase staining and upregulation of the cell cycle regulators p21/CDKN1A and p16/CDKN2A, these cells maintained their aggressive stemness features and failed to undergo apoptotic cell death. Using various techniques including autophagy flux and EGFP-MAP1LC3B puncta formation analysis, we determined that inhibition of glycolysis led to the induction of autophagy in stem cell-like GBM tumor subpopulations, but not in their non-stem-like counterparts. Similarly, blocking autophagy in stem cell-like GBM tumor subpopulations induced senescence-associated growth arrest without hampering stemness capacity or inducing apoptosis while reciprocally upregulating glycolytic activity. Combinatorial treatment of stem cell-like GBM tumor subpopulations with autophagy and glycolysis inhibitors blocked the induction of senescence while drastically impairing their stemness capacity which drove cells towards apoptotic cell death. These findings identify a novel and complex compensatory interplay between glycolysis, autophagy, and senescence that helps maintain stemness in heterogeneous GBM tumor subpopulations and provides a survival advantage during metabolic stress.

摘要

尽管进行了大量的研究,但在临床实践中成功靶向异常肿瘤代谢仍然难以实现。肿瘤异质性和可塑性可能在代谢靶向干预治疗癌症患者的临床失败中发挥作用。此外,不同肿瘤亚群对代谢抑制剂表现出的代偿性生长相关过程和适应性反应还了解甚少。在这里,我们使用与临床相关的患者来源的胶质母细胞瘤(GBM)细胞模型,探讨了糖酵解、自噬和衰老在维持肿瘤干细胞特性方面的相互作用。我们发现,与非干细胞样肿瘤亚群相比,具有干细胞样特性的 GBM 肿瘤亚群具有更高的基础糖酵解活性和增加的几种糖酵解相关酶的表达,包括 GLUT1/SLC2A1、PFKP、ALDOA、GAPDH、ENO1、PKM2 和 LDH。重要的是,生物信息学分析还表明,糖酵解酶的 mRNA 表达与患者 GBM 肿瘤中的干细胞标志物(CD133/PROM1 和 SOX2)呈正相关。虽然糖酵解抑制剂的治疗诱导了干细胞样 GBM 肿瘤亚群的衰老,这表现在β-半乳糖苷酶染色增加和细胞周期调节剂 p21/CDKN1A 和 p16/CDKN2A 的上调,但这些细胞保持了其侵袭性的干细胞特性,并且未能经历凋亡性细胞死亡。通过使用各种技术,包括自噬通量和 EGFP-MAP1LC3B 斑点形成分析,我们确定抑制糖酵解导致了干细胞样 GBM 肿瘤亚群中自噬的诱导,但在非干细胞样肿瘤亚群中没有诱导。同样,在干细胞样 GBM 肿瘤亚群中阻断自噬诱导了衰老相关的生长停滞,而不会损害其干细胞能力或诱导凋亡,同时反向上调糖酵解活性。对干细胞样 GBM 肿瘤亚群进行自噬和糖酵解抑制剂的联合治疗阻断了衰老的诱导,同时极大地削弱了它们的干细胞能力,导致细胞向凋亡性细胞死亡。这些发现确定了糖酵解、自噬和衰老之间一种新的和复杂的代偿性相互作用,有助于维持异质性 GBM 肿瘤亚群中的干细胞特性,并在代谢应激期间提供生存优势。

https://cdn.ncbi.nlm.nih.gov/pmc/blobs/ebe0/10327182/c25e266a506c/40478_2023_1604_Fig7_HTML.jpg
https://cdn.ncbi.nlm.nih.gov/pmc/blobs/ebe0/10327182/39d8beb7aa18/40478_2023_1604_Fig1_HTML.jpg
https://cdn.ncbi.nlm.nih.gov/pmc/blobs/ebe0/10327182/2cf8c268663f/40478_2023_1604_Fig2_HTML.jpg
https://cdn.ncbi.nlm.nih.gov/pmc/blobs/ebe0/10327182/991ccc0d8585/40478_2023_1604_Fig3_HTML.jpg
https://cdn.ncbi.nlm.nih.gov/pmc/blobs/ebe0/10327182/93d8c3cbd97b/40478_2023_1604_Fig4_HTML.jpg
https://cdn.ncbi.nlm.nih.gov/pmc/blobs/ebe0/10327182/98281507cd35/40478_2023_1604_Fig5_HTML.jpg
https://cdn.ncbi.nlm.nih.gov/pmc/blobs/ebe0/10327182/8cc4fb8413a4/40478_2023_1604_Fig6_HTML.jpg
https://cdn.ncbi.nlm.nih.gov/pmc/blobs/ebe0/10327182/c25e266a506c/40478_2023_1604_Fig7_HTML.jpg
https://cdn.ncbi.nlm.nih.gov/pmc/blobs/ebe0/10327182/39d8beb7aa18/40478_2023_1604_Fig1_HTML.jpg
https://cdn.ncbi.nlm.nih.gov/pmc/blobs/ebe0/10327182/2cf8c268663f/40478_2023_1604_Fig2_HTML.jpg
https://cdn.ncbi.nlm.nih.gov/pmc/blobs/ebe0/10327182/991ccc0d8585/40478_2023_1604_Fig3_HTML.jpg
https://cdn.ncbi.nlm.nih.gov/pmc/blobs/ebe0/10327182/93d8c3cbd97b/40478_2023_1604_Fig4_HTML.jpg
https://cdn.ncbi.nlm.nih.gov/pmc/blobs/ebe0/10327182/98281507cd35/40478_2023_1604_Fig5_HTML.jpg
https://cdn.ncbi.nlm.nih.gov/pmc/blobs/ebe0/10327182/8cc4fb8413a4/40478_2023_1604_Fig6_HTML.jpg
https://cdn.ncbi.nlm.nih.gov/pmc/blobs/ebe0/10327182/c25e266a506c/40478_2023_1604_Fig7_HTML.jpg

相似文献

1
Compensatory cross-talk between autophagy and glycolysis regulates senescence and stemness in heterogeneous glioblastoma tumor subpopulations.自噬和糖酵解之间的代偿性串扰调节异质性脑胶质瘤肿瘤亚群中的衰老和干性。
Acta Neuropathol Commun. 2023 Jul 7;11(1):110. doi: 10.1186/s40478-023-01604-y.
2
Downregulated CLIP3 induces radioresistance by enhancing stemness and glycolytic flux in glioblastoma.下调的 CLIP3 通过增强脑胶质瘤干细胞特性和糖酵解通量诱导放射抵抗。
J Exp Clin Cancer Res. 2021 Sep 6;40(1):282. doi: 10.1186/s13046-021-02077-4.
3
Sox2, a stemness gene, regulates tumor-initiating and drug-resistant properties in CD133-positive glioblastoma stem cells.Sox2是一种干性基因,可调节CD133阳性胶质母细胞瘤干细胞中的肿瘤起始和耐药特性。
J Chin Med Assoc. 2016 Oct;79(10):538-45. doi: 10.1016/j.jcma.2016.03.010. Epub 2016 Aug 13.
4
Comprehensive analysis of glycolytic enzymes as therapeutic targets in the treatment of glioblastoma.作为胶质母细胞瘤治疗靶点的糖酵解酶的综合分析
PLoS One. 2015 May 1;10(5):e0123544. doi: 10.1371/journal.pone.0123544. eCollection 2015.
5
Xihuang Pill-destabilized CD133/EGFR/Akt/mTOR cascade reduces stemness enrichment of glioblastoma via the down-regulation of SOX2.西黄丸破坏 CD133/EGFR/Akt/mTOR 级联减少通过下调 SOX2 富集神经胶质瘤干细胞。
Phytomedicine. 2023 Jun;114:154764. doi: 10.1016/j.phymed.2023.154764. Epub 2023 Mar 16.
6
The protein kinase LKB1 promotes self-renewal and blocks invasiveness in glioblastoma.蛋白激酶LKB1促进胶质母细胞瘤的自我更新并抑制其侵袭性。
J Cell Physiol. 2022 Jan;237(1):743-762. doi: 10.1002/jcp.30542. Epub 2021 Aug 5.
7
Glutamine deprivation in glioblastoma stem cells triggers autophagic SIRT3 degradation to epigenetically restrict CD133 expression and stemness.谷氨酸剥夺会触发神经胶质瘤干细胞中的自噬 SIRT3 降解,从而表观遗传限制 CD133 的表达和干细胞特性。
Apoptosis. 2024 Oct;29(9-10):1619-1631. doi: 10.1007/s10495-024-02003-x. Epub 2024 Jul 28.
8
Compartment-specific activation of PPARγ governs breast cancer tumor growth, via metabolic reprogramming and symbiosis.PPARγ 的隔室特异性激活通过代谢重编程和共生来控制乳腺癌肿瘤生长。
Cell Cycle. 2013 May 1;12(9):1360-70. doi: 10.4161/cc.24289. Epub 2013 Apr 10.
9
CDK inhibitors (p16/p19/p21) induce senescence and autophagy in cancer-associated fibroblasts, "fueling" tumor growth via paracrine interactions, without an increase in neo-angiogenesis.CDK 抑制剂(p16/p19/p21)可诱导肿瘤相关成纤维细胞衰老和自噬,通过旁分泌相互作用“促进”肿瘤生长,而不会增加新生血管形成。
Cell Cycle. 2012 Oct 1;11(19):3599-610. doi: 10.4161/cc.21884. Epub 2012 Aug 30.
10
Copper induces cellular senescence in human glioblastoma multiforme cells through downregulation of Bmi-1.铜通过下调 Bmi-1 诱导人胶质母细胞瘤多形性细胞衰老。
Oncol Rep. 2013 May;29(5):1805-10. doi: 10.3892/or.2013.2333. Epub 2013 Mar 6.

引用本文的文献

1
β-suppressor protein 1 (ARRB1)-△exon13 modulates the progression of glioblastoma via combination with glycolysis-related proteins.β抑制蛋白1(ARRB1)-△外显子13通过与糖酵解相关蛋白结合来调节胶质母细胞瘤的进展。
Biochem Biophys Rep. 2025 May 13;42:102048. doi: 10.1016/j.bbrep.2025.102048. eCollection 2025 Jun.
2
Glycosylation Gene Signatures as Prognostic Biomarkers in Glioblastoma.糖基化基因特征作为胶质母细胞瘤的预后生物标志物
Ann Clin Transl Neurol. 2025 Jul;12(7):1378-1394. doi: 10.1002/acn3.70068. Epub 2025 May 19.
3
Disease stage-specific role of the mitochondrial pyruvate carrier suppresses differentiation in temozolomide and radiation-treated glioblastoma.

本文引用的文献

1
Complex I inhibitor of oxidative phosphorylation in advanced solid tumors and acute myeloid leukemia: phase I trials.晚期实体瘤和急性髓系白血病中氧化磷酸化复合物 I 抑制剂的 I 期临床试验。
Nat Med. 2023 Jan;29(1):115-126. doi: 10.1038/s41591-022-02103-8. Epub 2023 Jan 19.
2
The Rational Development of CD133-Targeting Immunotherapies for Glioblastoma.针对胶质母细胞瘤的 CD133 靶向免疫疗法的合理发展。
Cell Stem Cell. 2020 Jun 4;26(6):832-844.e6. doi: 10.1016/j.stem.2020.04.008. Epub 2020 May 27.
3
At a glance: A history of autophagy and cancer.
线粒体丙酮酸载体在疾病阶段的特定作用抑制了替莫唑胺和放疗治疗的胶质母细胞瘤的分化。
Neuro Oncol. 2025 Jun 21;27(5):1193-1209. doi: 10.1093/neuonc/noaf008.
4
The role of the SOX2 gene in cervical cancer: focus on ferroptosis and construction of a predictive model.SOX2 基因在宫颈癌中的作用:聚焦于铁死亡及构建预测模型。
J Cancer Res Clin Oncol. 2024 Nov 23;150(12):509. doi: 10.1007/s00432-024-05973-2.
5
Role of ENO1 and its targeted therapy in tumors.ENO1 在肿瘤中的作用及其靶向治疗。
J Transl Med. 2024 Nov 14;22(1):1025. doi: 10.1186/s12967-024-05847-8.
6
DDX3X dynamics, glioblastoma's genetic landscape, therapeutic advances, and autophagic interplay.DDX3X 动力学、胶质母细胞瘤的遗传全景、治疗进展和自噬相互作用。
Med Oncol. 2024 Oct 5;41(11):258. doi: 10.1007/s12032-024-02525-z.
7
LncRNA ACVR2B-as1 interacts with ALDOA to regulate the self-renewal and apoptosis of human spermatogonial stem cells by controlling glycolysis activity.长链非编码 RNA ACVR2B-as1 通过调控糖酵解活性与 ALDOA 相互作用调节人精原干细胞的自我更新和凋亡。
Cell Mol Life Sci. 2024 Sep 10;81(1):391. doi: 10.1007/s00018-024-05414-w.
8
Cellular senescence and metabolic reprogramming: Unraveling the intricate crosstalk in the immunosuppressive tumor microenvironment.细胞衰老与代谢重编程:探索免疫抑制性肿瘤微环境中的复杂串扰。
Cancer Commun (Lond). 2024 Sep;44(9):929-966. doi: 10.1002/cac2.12591. Epub 2024 Jul 12.
9
Deciphering Glioblastoma: Fundamental and Novel Insights into the Biology and Therapeutic Strategies of Gliomas.解读胶质母细胞瘤:对胶质瘤生物学和治疗策略的基础与新见解
Curr Issues Mol Biol. 2024 Mar 13;46(3):2402-2443. doi: 10.3390/cimb46030153.
10
CDKN2A promoter methylation enhances self-renewal of glioblastoma stem cells and confers resistance to carmustine.CDKN2A 启动子甲基化增强胶质母细胞瘤干细胞的自我更新能力,并赋予其对卡莫司汀的耐药性。
Mol Biol Rep. 2024 Mar 5;51(1):385. doi: 10.1007/s11033-024-09247-5.
一目了然:自噬与癌症的历史。
Semin Cancer Biol. 2020 Nov;66:3-11. doi: 10.1016/j.semcancer.2019.11.005. Epub 2019 Nov 7.
4
Mechanisms and Implications of Metabolic Heterogeneity in Cancer.癌症代谢异质性的机制与意义。
Cell Metab. 2019 Sep 3;30(3):434-446. doi: 10.1016/j.cmet.2019.08.013.
5
An Integrative Model of Cellular States, Plasticity, and Genetics for Glioblastoma.胶质母细胞瘤的细胞状态、可塑性和遗传学综合模型
Cell. 2019 Aug 8;178(4):835-849.e21. doi: 10.1016/j.cell.2019.06.024. Epub 2019 Jul 18.
6
Dichloroacetate-induced peripheral neuropathy.二氯乙酸引起的周围神经病。
Int Rev Neurobiol. 2019;145:211-238. doi: 10.1016/bs.irn.2019.05.003. Epub 2019 Jun 11.
7
Bmi1 regulates human glioblastoma stem cells through activation of differential gene networks in CD133+ brain tumor initiating cells.BMI1 通过激活 CD133+脑肿瘤起始细胞中的差异基因网络来调节人类神经胶质瘤干细胞。
J Neurooncol. 2019 Jul;143(3):417-428. doi: 10.1007/s11060-019-03192-1. Epub 2019 May 21.
8
A reference collection of patient-derived cell line and xenograft models of proneural, classical and mesenchymal glioblastoma.成神经管细胞瘤、经典型和间充质神经胶质瘤患者来源细胞系和异种移植模型参考集。
Sci Rep. 2019 Mar 20;9(1):4902. doi: 10.1038/s41598-019-41277-z.
9
Combination of ERK and autophagy inhibition as a treatment approach for pancreatic cancer.联合抑制 ERK 和自噬作为治疗胰腺癌的一种方法。
Nat Med. 2019 Apr;25(4):628-640. doi: 10.1038/s41591-019-0368-8. Epub 2019 Mar 4.
10
Protective autophagy elicited by RAF→MEK→ERK inhibition suggests a treatment strategy for RAS-driven cancers.RAF→MEK→ERK 抑制诱导的保护性自噬提示了一种针对 RAS 驱动型癌症的治疗策略。
Nat Med. 2019 Apr;25(4):620-627. doi: 10.1038/s41591-019-0367-9. Epub 2019 Mar 4.