Southern California Institute for Research and Education, Long Beach, CA 90822, USA.
Southern California Institute for Research and Education, Long Beach, CA 90822, USA; Department of Dermatology, University of California-Irvine, Irvine, CA 92697, USA.
Cell Rep Med. 2023 Jul 18;4(7):101101. doi: 10.1016/j.xcrm.2023.101101. Epub 2023 Jul 7.
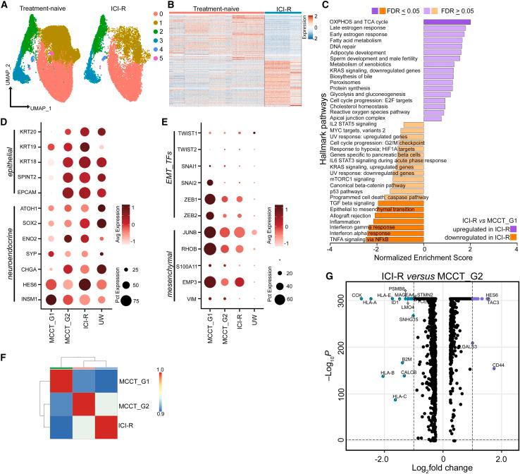
Merkel cell carcinoma (MCC), a rare but aggressive skin cancer, remains a challenge in the era of precision medicine. Immune checkpoint inhibitors (ICIs), the only approved therapy for advanced MCC, are impeded by high primary and acquired resistance. Hence, we dissect transcriptomic heterogeneity at single-cell resolution in a panel of patient tumors, revealing phenotypic plasticity in a subset of treatment-naive MCC. The tumor cells in a "mesenchymal-like" state are endowed with an inflamed phenotype that portends a better ICI response. This observation is also validated in the largest whole transcriptomic dataset available from MCC patient tumors. In contrast, ICI-resistant tumors predominantly express neuroepithelial markers in a well-differentiated state with "immune-cold" landscape. Importantly, a subtle shift to "mesenchymal-like" state reverts copanlisib resistance in primary MCC cells, highlighting potential strategies in patient stratification for therapeutics to harness tumor cell plasticity, augment treatment efficacy, and avert resistance.
默克尔细胞癌(Merkel cell carcinoma,MCC)是一种罕见但侵袭性很强的皮肤癌,在精准医学时代仍然是一个挑战。免疫检查点抑制剂(immune checkpoint inhibitors,ICIs)是唯一被批准用于晚期 MCC 的治疗方法,但存在原发性和获得性耐药的问题。因此,我们在一组患者肿瘤中以单细胞分辨率解析转录组异质性,揭示了一组未经治疗的 MCC 中的表型可塑性。处于“间质样”状态的肿瘤细胞具有炎症表型,预示着对 ICI 有更好的反应。这一观察结果也在来自 MCC 患者肿瘤的最大全转录组数据集得到了验证。相比之下,ICI 耐药的肿瘤主要以高分化状态表达神经上皮标志物,并具有“免疫冷”的特征。重要的是,微小的向“间质样”状态的转变可使原发性 MCC 细胞对 copanlisib 耐药性逆转,这突出了在患者分层方面的潜在策略,以利用肿瘤细胞的可塑性、提高治疗效果并避免耐药性。