Department of Neurology, the Second Clinical Medical College, Henan University of Traditional Chinese Medicine, Zhengzhou 450002, China.
The College of Basic Medicine, Henan University of Traditional Chinese Medicine, Zhengzhou 450046, China.
Acta Biochim Biophys Sin (Shanghai). 2023 Jul 10;55(8):1222-1233. doi: 10.3724/abbs.2023105.
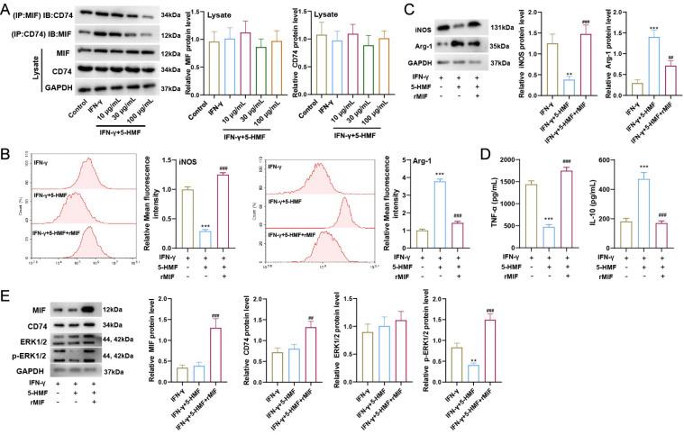
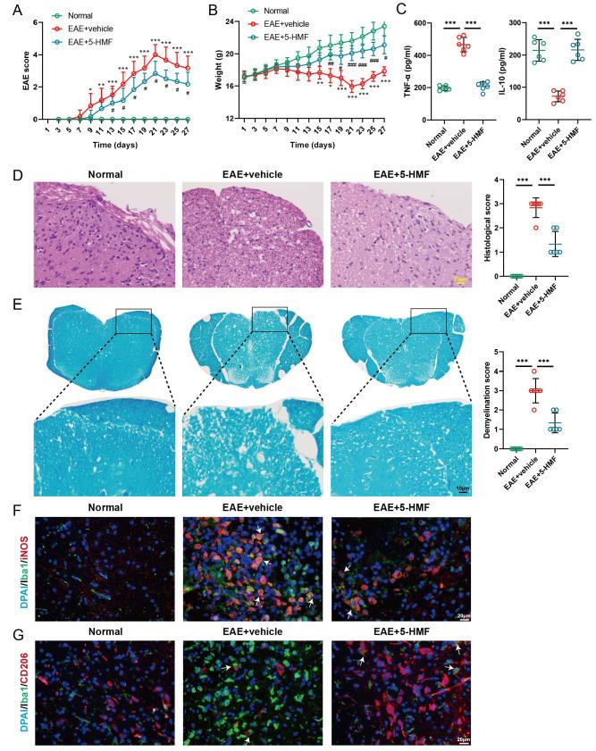
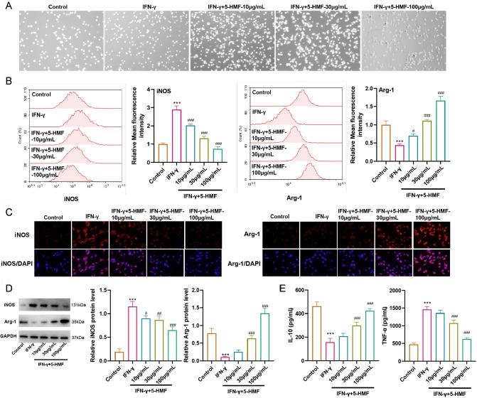
The neuroprotective role of 5-hydroxymethyl-2-furfural (5-HMF) has been demonstrated in a variety of neurological diseases. The aim of this study is to investigate the effect of 5-HMF on multiple sclerosis (MS). IFN-γ-stimulated murine microglia (BV2 cells) are considered a cell model of MS. With 5-HMF treatment, microglial M1/2 polarization and cytokine levels are detected. The interaction of 5-HMF with migration inhibitory factor (MIF) is predicted using online databases. The experimental autoimmune encephalomyelitis (EAE) mouse model is established, followed by a 5-HMF injection. The results show that 5-HMF facilitates IFN-γ-stimulated microglial M2 polarization and attenuates the inflammatory response. According to the network pharmacology and molecular docking results, 5-HMF has a binding site for MIF. Further results show that blocking MIF activity or silencing enhances microglial M2 polarization, reduces inflammatory activity, and prevents ERK1/2 phosphorylation. 5-HMF inhibits the MIF-CD74 interaction by binding to MIF, thereby inhibiting microglial M1 polarization and enhancing the anti-inflammatory response. 5-HMF ameliorates EAE, inflammation, and demyelination . In conclusion, our research indicates that 5-HMF promotes microglial M2 polarization by inhibiting the MIF-CD74 interaction, thereby attenuating inflammation and demyelination in EAE mice.
5-羟甲基糠醛(5-HMF)在多种神经疾病中表现出神经保护作用。本研究旨在探讨 5-HMF 对多发性硬化症(MS)的影响。IFN-γ 刺激的小鼠小胶质细胞(BV2 细胞)被认为是 MS 的细胞模型。用 5-HMF 处理后,检测小胶质细胞 M1/2 极化和细胞因子水平。使用在线数据库预测 5-HMF 与迁移抑制因子(MIF)的相互作用。建立实验性自身免疫性脑脊髓炎(EAE)小鼠模型,然后进行 5-HMF 注射。结果表明,5-HMF 促进 IFN-γ 刺激的小胶质细胞 M2 极化,并减轻炎症反应。根据网络药理学和分子对接结果,5-HMF 具有与 MIF 结合的位点。进一步的结果表明,阻断 MIF 活性或沉默 增强小胶质细胞 M2 极化,降低炎症活性,并防止 ERK1/2 磷酸化。5-HMF 通过与 MIF 结合抑制 MIF-CD74 相互作用,从而抑制小胶质细胞 M1 极化并增强抗炎反应。5-HMF 改善 EAE、炎症和脱髓鞘 。总之,我们的研究表明,5-HMF 通过抑制 MIF-CD74 相互作用促进小胶质细胞 M2 极化,从而减轻 EAE 小鼠的炎症和脱髓鞘。