Suppr超能文献

电针治疗通过调节肝脏能量代谢和肠道微生物群改善肥胖 ZDF 大鼠的代谢紊乱。

Electroacupuncture treatment ameliorates metabolic disorders in obese ZDF rats by regulating liver energy metabolism and gut microbiota.

机构信息

Dongfang Hospital, Beijing University of Chinese Medicine, Beijing, China.

Key Laboratory of Health Cultivation of the Ministry of Education, School of Traditional Chinese Medicine, Beijing University of Chinese Medicine, Beijing, China.

出版信息

Front Endocrinol (Lausanne). 2023 Jun 27;14:1207574. doi: 10.3389/fendo.2023.1207574. eCollection 2023.

Abstract

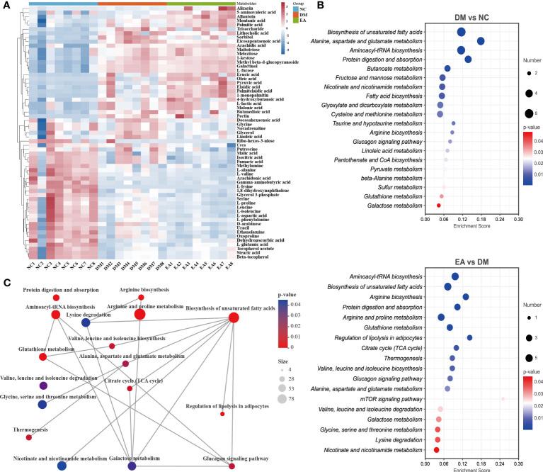
Metabolic disorders represent a major therapeutic challenge to public health worldwide due to their dramatically increasing prevalence. Acupuncture is widely used as adjuvant therapy for multiple metabolic diseases. However, detailed biological interpretation of the acupuncture stimulations is still limited. The gut and the liver are intrinsically connected and related to metabolic function. Microbial metabolites might affect the gut-liver axis through multiple mechanisms. Liver metabolomics and 16S rRNA sequencing were used to explore the specific mechanism of electroacupuncture in treating ZDF rats in this study. Electroacupuncture effectively improved glycolipid metabolism disorders of the ZDF rats. Histopathology confirmed that electroacupuncture improved diffuse hepatic steatosis and hepatocyte vacuolation, and promoted glycogen accumulation in the liver. The treatment significantly improved microbial diversity and richness and upregulated beneficial bacteria that maintain intestinal epithelial homeostasis and decreased bacteria with detrimental metabolic features on host metabolism. Liver metabolomics showed that the main effects of electroacupuncture include reducing the carbon flow and intermediate products in the TCA cycle, regulating the metabolism of various amino acids, and inhibiting hepatic glucose output and lipogenesis. The gut-liver axis correlation analysis showed a strong correlation between the liver metabolites and the gut microbiota, especially allantoin and . Electroacupuncture treatment can improve abnormal energy metabolism by reducing oxidative stress, ectopic fat deposition, and altering metabolic fluxes. Our results will help us to further understand the specific mechanism of electroacupuncture in the treatment of metabolic diseases.

摘要

代谢紊乱是全球公共卫生面临的重大治疗挑战,因为其患病率呈急剧上升趋势。针灸被广泛用作多种代谢疾病的辅助治疗方法。然而,针灸刺激的详细生物学解释仍然有限。肠道和肝脏内在地相互连接,并与代谢功能有关。微生物代谢产物可能通过多种机制影响肠道-肝脏轴。本研究采用肝代谢组学和 16S rRNA 测序技术,探讨电针对 ZDF 大鼠的具体作用机制。电针对 ZDF 大鼠糖脂代谢紊乱有明显的改善作用。组织病理学证实电针可改善弥漫性肝脂肪变性和肝细胞空泡化,并促进肝脏糖原积累。该治疗方法显著改善了微生物多样性和丰富度,并上调了维持肠道上皮细胞稳态的有益细菌,减少了对宿主代谢具有不利代谢特征的细菌。肝代谢组学研究表明,电针的主要作用包括减少 TCA 循环中的碳流和中间产物,调节各种氨基酸的代谢,抑制肝葡萄糖输出和脂肪生成。肠道-肝脏轴相关性分析显示,肝脏代谢物与肠道微生物群之间存在很强的相关性,尤其是尿囊素和。电针治疗可通过降低氧化应激、异位脂肪沉积和改变代谢通量来改善异常能量代谢。我们的研究结果将有助于进一步了解电针对代谢疾病治疗的具体作用机制。

https://cdn.ncbi.nlm.nih.gov/pmc/blobs/22bc/10335763/318411d901b7/fendo-14-1207574-g001.jpg

文献检索

告别复杂PubMed语法,用中文像聊天一样搜索,搜遍4000万医学文献。AI智能推荐,让科研检索更轻松。

立即免费搜索

文件翻译

保留排版,准确专业,支持PDF/Word/PPT等文件格式,支持 12+语言互译。

免费翻译文档

深度研究

AI帮你快速写综述,25分钟生成高质量综述,智能提取关键信息,辅助科研写作。

立即免费体验