• 文献检索
  • 文档翻译
  • 深度研究
  • 学术资讯
  • Suppr Zotero 插件Zotero 插件
  • 邀请有礼
  • 套餐&价格
  • 历史记录
应用&插件
Suppr Zotero 插件Zotero 插件浏览器插件Mac 客户端Windows 客户端微信小程序
定价
高级版会员购买积分包购买API积分包
服务
文献检索文档翻译深度研究API 文档MCP 服务
关于我们
关于 Suppr公司介绍联系我们用户协议隐私条款
关注我们

Suppr 超能文献

核心技术专利:CN118964589B侵权必究
粤ICP备2023148730 号-1Suppr @ 2026

文献检索

告别复杂PubMed语法,用中文像聊天一样搜索,搜遍4000万医学文献。AI智能推荐,让科研检索更轻松。

立即免费搜索

文件翻译

保留排版,准确专业,支持PDF/Word/PPT等文件格式,支持 12+语言互译。

免费翻译文档

深度研究

AI帮你快速写综述,25分钟生成高质量综述,智能提取关键信息,辅助科研写作。

立即免费体验

柴黄龙骨牡蛎汤通过恢复 CKD 小鼠的食欲素-A 功能改善睡眠障碍。

Chaihu-Longgu-Muli decoction improves sleep disorders by restoring orexin-A function in CKD mice.

机构信息

Department of Nephrology, Chongqing Hospital of Traditional Chinese Medicine, Chongqing, China.

Department of Traditional Chinese Medicine, Chongqing General Hospital, Chongqing, China.

出版信息

Front Endocrinol (Lausanne). 2023 Jun 27;14:1206353. doi: 10.3389/fendo.2023.1206353. eCollection 2023.

DOI:10.3389/fendo.2023.1206353
PMID:37441503
原文链接:https://pmc.ncbi.nlm.nih.gov/articles/PMC10333748/
Abstract

INTRODUCTION

Chaihu-Longgu-Muli decoction (CLMD) is a well-used ancient formula originally recorded in the "Treatise on Febrile Diseases" written by the founding theorist of Traditional Chinese Medicine, Doctor Zhang Zhongjing. While it has been used extensively as a therapeutic treatment for neuropsychiatric disorders, such as insomnia, anxiety and dementia, its mechanisms remain unclear.

METHODS

In order to analyze the therapeutic mechanism of CLMD in chronic renal failure and insomnia, An adenine diet-induced chronic kidney disease (CKD) model was established in mice, Furthermore, we analyzed the impact of CLMD on sleep behavior and cognitive function in CKD mice, as well as the production of insomnia related regulatory proteins and inflammatory factors.

RESULTS

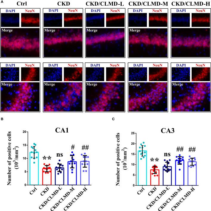
CLMD significantly improved circadian rhythm and sleep disturbance in CKD mice. The insomnia related regulatory proteins, Orexin, Orexin R1, and Orexin R2 in the hypothalamus of CKD mice decreased significantly, while Orexin and its receptors increased remarkably after CLMD intervention. Following administration of CLMD, reduced neuron loss and improved learning as well as memory ability were observed in CKD mice. And CLMD intervention effectively improved the chronic inflflammatory state of CKD mice.

DISCUSSION

Our results showed that CLMD could improve sleep and cognitive levels in CKD mice. The mechanism may be related to the up-regulation of Orexin-A and increased phosphorylation level of CaMKK2/AMPK, which further inhibits NF-κB downstream signaling pathways, thereby improving the disordered inflammatory state in the central and peripheral system. However, More research is required to confirm the clinical significance of the study.

摘要

简介

柴胡龙骨牡蛎汤(CLMD)是一种古老的方剂,最初记录在中医理论奠基人张仲景所著的《伤寒论》中。虽然它被广泛用于治疗神经精神疾病,如失眠、焦虑和痴呆症,但它的作用机制尚不清楚。

方法

为了分析 CLMD 在慢性肾衰竭和失眠中的治疗机制,我们在小鼠中建立了腺嘌呤饮食诱导的慢性肾脏病(CKD)模型,此外,我们还分析了 CLMD 对 CKD 小鼠睡眠行为和认知功能的影响,以及与失眠相关的调节蛋白和炎症因子的产生。

结果

CLMD 显著改善了 CKD 小鼠的昼夜节律和睡眠障碍。CKD 小鼠下丘脑的失眠相关调节蛋白 Orexin、Orexin R1 和 Orexin R2 明显下降,而 CLMD 干预后 Orexin 和其受体显著增加。给予 CLMD 后,CKD 小鼠的神经元丢失减少,学习和记忆能力得到改善。CLMD 干预有效改善了 CKD 小鼠的慢性炎症状态。

讨论

我们的结果表明,CLMD 可以改善 CKD 小鼠的睡眠和认知水平。其机制可能与 Orexin-A 的上调和 CaMKK2/AMPK 的磷酸化水平增加有关,这进一步抑制了 NF-κB 下游信号通路,从而改善了中枢和外周系统中失调的炎症状态。然而,需要进一步的研究来证实本研究的临床意义。

https://cdn.ncbi.nlm.nih.gov/pmc/blobs/0659/10333748/5d02ee68778d/fendo-14-1206353-g008.jpg
https://cdn.ncbi.nlm.nih.gov/pmc/blobs/0659/10333748/f249a7d5ce47/fendo-14-1206353-g001.jpg
https://cdn.ncbi.nlm.nih.gov/pmc/blobs/0659/10333748/b7c8319a8162/fendo-14-1206353-g002.jpg
https://cdn.ncbi.nlm.nih.gov/pmc/blobs/0659/10333748/d682fb7c4b48/fendo-14-1206353-g003.jpg
https://cdn.ncbi.nlm.nih.gov/pmc/blobs/0659/10333748/504c82c05963/fendo-14-1206353-g004.jpg
https://cdn.ncbi.nlm.nih.gov/pmc/blobs/0659/10333748/def31c5319c5/fendo-14-1206353-g005.jpg
https://cdn.ncbi.nlm.nih.gov/pmc/blobs/0659/10333748/2c19789be11d/fendo-14-1206353-g006.jpg
https://cdn.ncbi.nlm.nih.gov/pmc/blobs/0659/10333748/b26a7b40bc1d/fendo-14-1206353-g007.jpg
https://cdn.ncbi.nlm.nih.gov/pmc/blobs/0659/10333748/5d02ee68778d/fendo-14-1206353-g008.jpg
https://cdn.ncbi.nlm.nih.gov/pmc/blobs/0659/10333748/f249a7d5ce47/fendo-14-1206353-g001.jpg
https://cdn.ncbi.nlm.nih.gov/pmc/blobs/0659/10333748/b7c8319a8162/fendo-14-1206353-g002.jpg
https://cdn.ncbi.nlm.nih.gov/pmc/blobs/0659/10333748/d682fb7c4b48/fendo-14-1206353-g003.jpg
https://cdn.ncbi.nlm.nih.gov/pmc/blobs/0659/10333748/504c82c05963/fendo-14-1206353-g004.jpg
https://cdn.ncbi.nlm.nih.gov/pmc/blobs/0659/10333748/def31c5319c5/fendo-14-1206353-g005.jpg
https://cdn.ncbi.nlm.nih.gov/pmc/blobs/0659/10333748/2c19789be11d/fendo-14-1206353-g006.jpg
https://cdn.ncbi.nlm.nih.gov/pmc/blobs/0659/10333748/b26a7b40bc1d/fendo-14-1206353-g007.jpg
https://cdn.ncbi.nlm.nih.gov/pmc/blobs/0659/10333748/5d02ee68778d/fendo-14-1206353-g008.jpg

相似文献

1
Chaihu-Longgu-Muli decoction improves sleep disorders by restoring orexin-A function in CKD mice.柴黄龙骨牡蛎汤通过恢复 CKD 小鼠的食欲素-A 功能改善睡眠障碍。
Front Endocrinol (Lausanne). 2023 Jun 27;14:1206353. doi: 10.3389/fendo.2023.1206353. eCollection 2023.
2
Chaihu Longgu Muli decoction, a Chinese herbal formula, for the treatment of insomnia: A systematic review and meta-analysis.柴胡龙骨牡蛎汤治疗失眠的系统评价与Meta分析:一种中药配方
Medicine (Baltimore). 2020 Oct 2;99(40):e22462. doi: 10.1097/MD.0000000000022462.
3
Plasma exosomes proteome profiling discovers protein markers associated with the therapeutic effect of Chaihu-Longgu-Muli decoction on temporal lobe epilepsy.血浆外泌体蛋白质组谱分析发现与柴胡-龙骨-牡蛎汤治疗颞叶癫痫疗效相关的蛋白标志物。
J Ethnopharmacol. 2024 Jan 10;318(Pt A):116928. doi: 10.1016/j.jep.2023.116928. Epub 2023 Jul 20.
4
Chaihu-Longgu-Muli decoction relieves epileptic symptoms by improving autophagy in hippocampal neurons.柴胡龙骨牡蛎汤通过改善海马神经元自噬来缓解癫痫症状。
J Ethnopharmacol. 2020 Sep 15;259:112990. doi: 10.1016/j.jep.2020.112990. Epub 2020 May 19.
5
Chaihu-Longgu-Muli Decoction exerts an antiepileptic effect in rats by improving pyroptosis in hippocampal neurons.柴胡-龙骨-牡蛎汤通过改善海马神经元细胞焦亡发挥抗癫痫作用。
J Ethnopharmacol. 2021 Apr 24;270:113794. doi: 10.1016/j.jep.2021.113794. Epub 2021 Jan 7.
6
[Clinical application of Chaihu Jia Longgu Muli Decoction based on modern pathophysiology mechanism].基于现代病理生理机制的柴胡加龙骨牡蛎汤临床应用
Zhongguo Zhong Yao Za Zhi. 2023 May;48(10):2620-2624. doi: 10.19540/j.cnki.cjcmm.20230206.501.
7
Effect of Chaihu-jia-Longgu-Muli decoction on withdrawal symptoms in rats with methamphetamine-induced conditioned place preference.柴黄降麻虑饮对甲基苯丙胺诱导的大鼠条件性位置偏爱戒断症状的影响。
Biosci Rep. 2021 Aug 27;41(8). doi: 10.1042/BSR20211376.
8
Combination of UPLC-Q-TOF/MS and network pharmacology to reveal the mechanism of Chaihu-jia-Longgu-Muli decoction for treating vertigo with anxiety disorder.采用 UPLC-Q-TOF/MS 联合网络药理学揭示柴胡加龙骨牡蛎汤治疗伴有焦虑障碍的眩晕的作用机制。
Biomed Chromatogr. 2024 Jul;38(7):e5881. doi: 10.1002/bmc.5881. Epub 2024 May 19.
9
Research progress on the treatment of perimenopausal insomnia with Chaihu Jia Longgu Muli decoction based on brain-intestine-bacteria axis: A review.基于脑-肠-菌轴探讨柴胡加龙骨牡蛎汤治疗围绝经期失眠的研究进展:综述。
Medicine (Baltimore). 2023 Dec 22;102(51):e36537. doi: 10.1097/MD.0000000000036537.
10
Soporific effect of modified Suanzaoren Decoction on mice models of insomnia by regulating Orexin-A and HPA axis homeostasis.加味酸枣仁汤通过调节食欲素A和下丘脑-垂体-肾上腺轴稳态对失眠小鼠模型的催眠作用
Biomed Pharmacother. 2021 Nov;143:112141. doi: 10.1016/j.biopha.2021.112141. Epub 2021 Sep 10.

引用本文的文献

1
Targeting the Orexin System in the Pharmacological Management of Insomnia and Other Diseases: Suvorexant, Lemborexant, Daridorexant, and Novel Experimental Agents.针对食欲素系统进行失眠及其他疾病的药物治疗:苏沃雷生、伦博雷生、达利雷生及新型实验药物
Int J Mol Sci. 2025 Sep 6;26(17):8700. doi: 10.3390/ijms26178700.
2
Efficacy and safety of Chaihu plus Longgu Muli decoction combined with Estazolam in the treatment of insomnia: a meta-analysis.柴胡加龙骨牡蛎汤联合艾司唑仑治疗失眠的疗效及安全性:一项Meta分析
Sleep Breath. 2025 Jun 28;29(4):229. doi: 10.1007/s11325-025-03404-1.
3
Mineralocorticoid Receptor and Sleep Quality in Chronic Kidney Disease.

本文引用的文献

1
Orexin A alleviates neuroinflammation via OXR2/CaMKKβ/AMPK signaling pathway after ICH in mice.Orexin A 通过 OXR2/CaMKKβ/AMPK 信号通路减轻脑出血后小鼠的神经炎症。
J Neuroinflammation. 2020 Jun 15;17(1):187. doi: 10.1186/s12974-020-01841-1.
2
Orexins as Novel Therapeutic Targets in Inflammatory and Neurodegenerative Diseases.食欲素作为炎症性和神经退行性疾病的新型治疗靶点。
Front Endocrinol (Lausanne). 2019 Oct 22;10:709. doi: 10.3389/fendo.2019.00709. eCollection 2019.
3
Sleep Promoting Effect of Luteolin in Mice via Adenosine A1 and A2A Receptors.
醛固酮受体与慢性肾脏病患者的睡眠质量。
Int J Mol Sci. 2024 Nov 16;25(22):12320. doi: 10.3390/ijms252212320.
木犀草素通过腺苷A1和A2A受体对小鼠产生促睡眠作用。
Biomol Ther (Seoul). 2019 Nov 1;27(6):584-590. doi: 10.4062/biomolther.2019.149.
4
Hypnotic Effects of PS150 on Pentobarbital-Induced Sleep in Mice.PS150 对戊巴比妥钠诱导的小鼠睡眠的催眠作用。
Nutrients. 2019 Oct 9;11(10):2409. doi: 10.3390/nu11102409.
5
Arousal and sleep circuits.觉醒和睡眠回路。
Neuropsychopharmacology. 2020 Jan;45(1):6-20. doi: 10.1038/s41386-019-0444-2. Epub 2019 Jun 19.
6
Sleep and the Risk of Chronic Kidney Disease: A Cohort Study.睡眠与慢性肾脏病风险:队列研究。
J Clin Sleep Med. 2019 Mar 15;15(3):393-400. doi: 10.5664/jcsm.7660.
7
Involvement of NMDA-AKT-mTOR Signaling in Rapid Antidepressant-Like Activity of Chaihu-jia-Longgu-Muli-tang on Olfactory Bulbectomized Mice.NMDA-AKT-mTOR信号通路参与柴胡加龙骨牡蛎汤对去嗅球小鼠快速抗抑郁样活性的作用
Front Pharmacol. 2019 Jan 9;9:1537. doi: 10.3389/fphar.2018.01537. eCollection 2018.
8
Immediate and persistent antidepressant-like effects of Chaihu-jia-Longgu-Muli-tang are associated with instantly up-regulated BDNF in the hippocampus of mice.柴胡加龙骨牡蛎汤即刻上调小鼠海马脑源性神经营养因子表达从而产生抗抑郁样作用。
Biosci Rep. 2019 Jan 11;39(1). doi: 10.1042/BSR20181539. Print 2019 Jan 31.
9
The Orexin/Receptor System: Molecular Mechanism and Therapeutic Potential for Neurological Diseases.食欲素/受体系统:神经系统疾病的分子机制与治疗潜力
Front Mol Neurosci. 2018 Jun 28;11:220. doi: 10.3389/fnmol.2018.00220. eCollection 2018.
10
A comparison of quality of sleep between patients with chronic kidney disease not on hemodialysis and end-stage renal disease on hemodialysis in a developing country.发展中国家未接受血液透析的慢性肾脏病患者与接受血液透析的终末期肾病患者睡眠质量的比较。
Ren Fail. 2017 Nov;39(1):623-628. doi: 10.1080/0886022X.2017.1361836.