Suppr超能文献

细胞外囊泡改善亨廷顿病 iPSC 衍生神经元中的 GABA 能传递。

Extracellular vesicles improve GABAergic transmission in Huntington's disease iPSC-derived neurons.

机构信息

CNC - Center for Neuroscience and Cell Biology, CIBB - Centre for Innovative Biomedicine and Biotechnology, University of Coimbra, Coimbra, Portugal.

IIIUC - Institute for Interdisciplinary Research, University of Coimbra, Coimbra, Portugal.

出版信息

Theranostics. 2023 Jun 26;13(11):3707-3724. doi: 10.7150/thno.81981. eCollection 2023.

Abstract

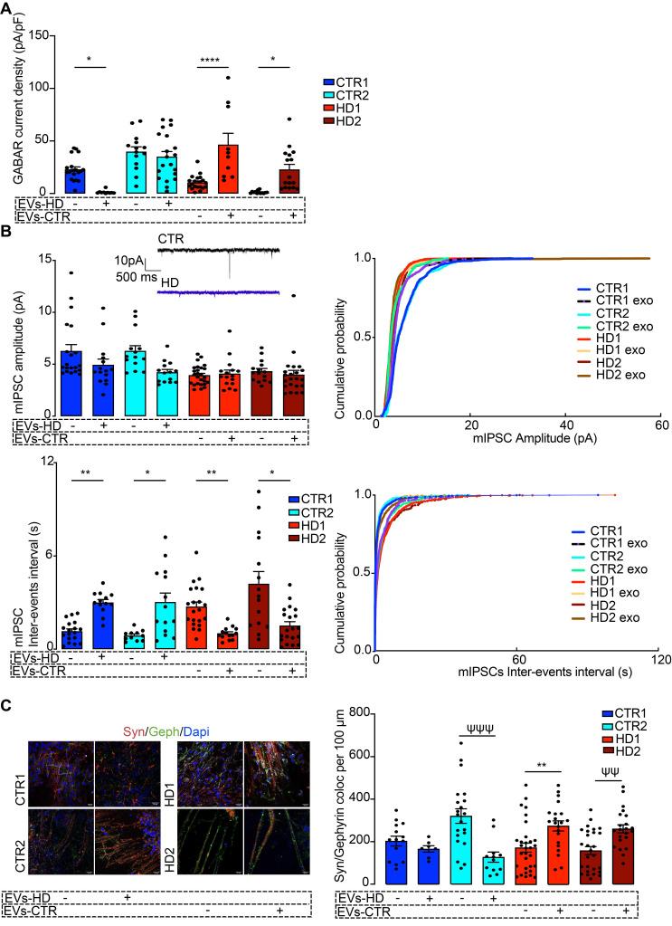
Extracellular vesicles (EVs) carry bioactive molecules associated with various biological processes, including miRNAs. In both Huntington's disease (HD) models and human samples, altered expression of miRNAs involved in synapse regulation was reported. Recently, the use of EV cargo to reverse phenotypic alterations in disease models with synaptopathy as the end result of the pathophysiological cascade has become an interesting possibility. Here, we assessed the contribution of EVs to GABAergic synaptic alterations using a human HD model and studied the miRNA content of isolated EVs. After differentiating human induced pluripotent stem cells into electrophysiologically active striatal-like GABAergic neurons, we found that HD-derived neurons displayed reduced density of inhibitory synapse markers and GABA receptor-mediated ionotropic signaling. Treatment with EVs secreted by control (CTR) fibroblasts reversed the deficits in GABAergic synaptic transmission and increased the density of inhibitory synapses in HD-derived neuron cultures, while EVs from HD-derived fibroblasts had the opposite effects on CTR-derived neurons. Moreover, analysis of miRNAs from purified EVs identified a set of differentially expressed miRNAs between manifest HD, premanifest, and CTR lines with predicted synaptic targets. The EV-mediated reversal of the abnormal GABAergic phenotype in HD-derived neurons reinforces the potential role of EV-miRNAs on synapse regulation.

摘要

细胞外囊泡 (EVs) 携带与各种生物过程相关的生物活性分子,包括 microRNAs。在亨廷顿病 (HD) 模型和人类样本中,报道了参与突触调节的 microRNAs 的表达改变。最近,利用 EV 货物来逆转具有突触病变作为病理生理级联的最终结果的疾病模型中的表型改变,已经成为一种有趣的可能性。在这里,我们使用人类 HD 模型评估了 EV 对 GABA 能突触改变的贡献,并研究了分离的 EV 的 microRNA 含量。在将人类诱导多能干细胞分化为电生理活性纹状体样 GABA 能神经元后,我们发现 HD 来源的神经元显示出抑制性突触标志物密度和 GABA 受体介导的离子型信号转导减少。用来自对照 (CTR) 成纤维细胞的 EV 处理逆转了 GABA 能突触传递的缺陷,并增加了 HD 来源神经元培养物中抑制性突触的密度,而来自 HD 来源成纤维细胞的 EV 对 CTR 来源神经元则有相反的影响。此外,对纯化的 EV 中的 microRNAs 进行分析,确定了一组在表现型 HD、前表现型和 CTR 系之间表达不同的 microRNAs,具有预测的突触靶标。EV 介导的 HD 来源神经元中异常 GABA 能表型的逆转,增强了 EV-microRNAs 在突触调节中的潜在作用。

https://cdn.ncbi.nlm.nih.gov/pmc/blobs/2f6e/10334823/51c23da267f4/thnov13p3707g001.jpg

文献检索

告别复杂PubMed语法,用中文像聊天一样搜索,搜遍4000万医学文献。AI智能推荐,让科研检索更轻松。

立即免费搜索

文件翻译

保留排版,准确专业,支持PDF/Word/PPT等文件格式,支持 12+语言互译。

免费翻译文档

深度研究

AI帮你快速写综述,25分钟生成高质量综述,智能提取关键信息,辅助科研写作。

立即免费体验