• 文献检索
  • 文档翻译
  • 深度研究
  • 学术资讯
  • Suppr Zotero 插件Zotero 插件
  • 邀请有礼
  • 套餐&价格
  • 历史记录
应用&插件
Suppr Zotero 插件Zotero 插件浏览器插件Mac 客户端Windows 客户端微信小程序
定价
高级版会员购买积分包购买API积分包
服务
文献检索文档翻译深度研究API 文档MCP 服务
关于我们
关于 Suppr公司介绍联系我们用户协议隐私条款
关注我们

Suppr 超能文献

核心技术专利:CN118964589B侵权必究
粤ICP备2023148730 号-1Suppr @ 2026

文献检索

告别复杂PubMed语法,用中文像聊天一样搜索,搜遍4000万医学文献。AI智能推荐,让科研检索更轻松。

立即免费搜索

文件翻译

保留排版,准确专业,支持PDF/Word/PPT等文件格式,支持 12+语言互译。

免费翻译文档

深度研究

AI帮你快速写综述,25分钟生成高质量综述,智能提取关键信息,辅助科研写作。

立即免费体验

一种研究缺血性损伤后髓鞘修复治疗的新型离体模型

A Novel Ex Vivo Model to Study Therapeutic Treatments for Myelin Repair following Ischemic Damage.

机构信息

Department of Neurology, Medical Faculty, Heinrich Heine University, 40225 Düsseldorf, Germany.

Molecular Physiology, Center for Integrative Physiology and Molecular Medicine, University of Saarland, 66424 Homburg, Germany.

出版信息

Int J Mol Sci. 2023 Jun 30;24(13):10972. doi: 10.3390/ijms241310972.

DOI:10.3390/ijms241310972
PMID:37446147
原文链接:https://pmc.ncbi.nlm.nih.gov/articles/PMC10341986/
Abstract

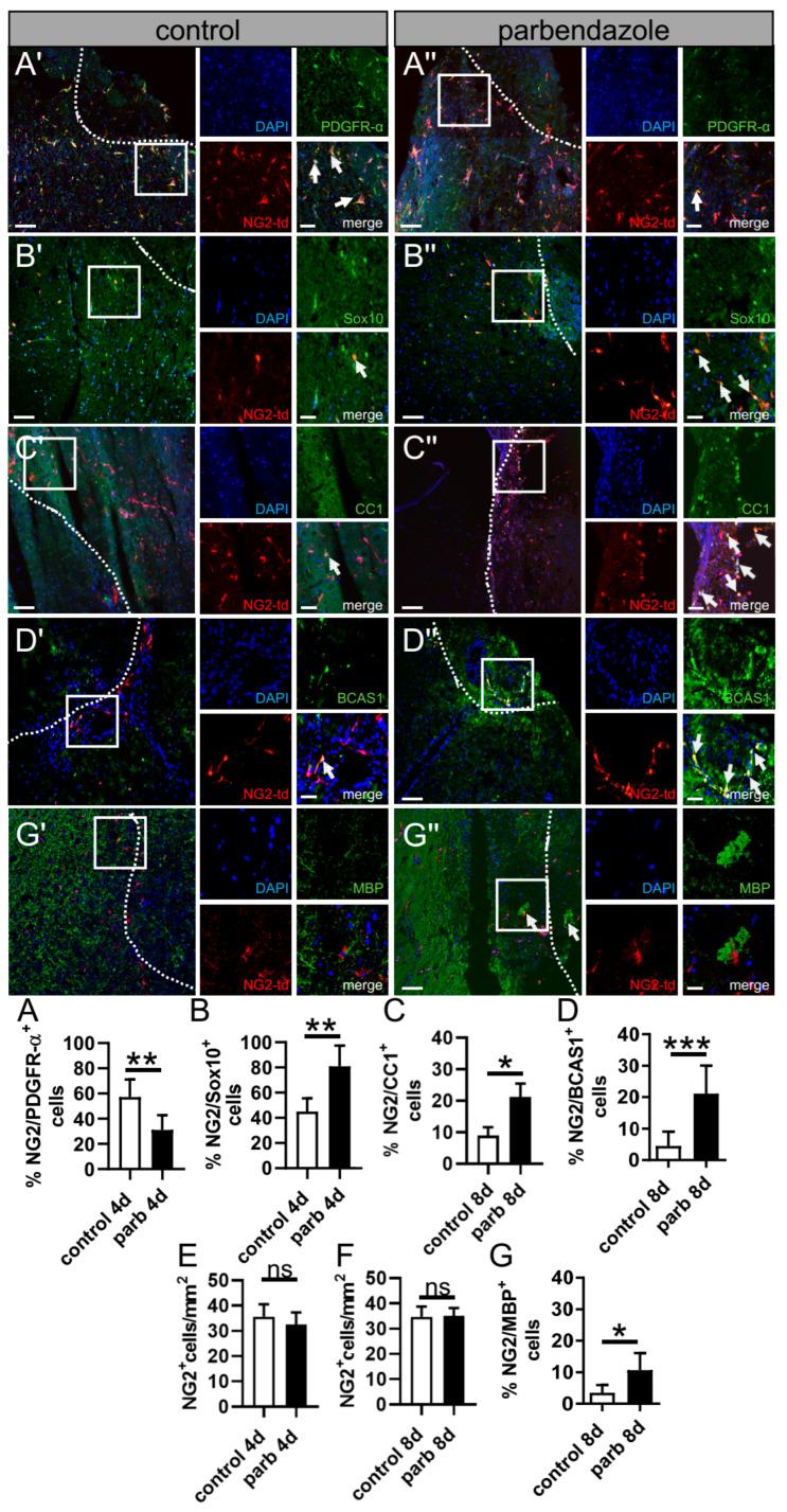
Stroke is a major reason for persistent disability due to insufficient treatment strategies beyond reperfusion, leading to oligodendrocyte death and axon demyelination, persistent inflammation and astrogliosis in peri-infarct areas. After injury, oligodendroglial precursor cells (OPCs) have been shown to compensate for myelin loss and prevent axonal loss through the replacement of lost oligodendrocytes, an inefficient process leaving axons chronically demyelinated. Phenotypic screening approaches in demyelinating paradigms revealed substances that promote myelin repair. We established an ex vivo adult organotypic coronal slice culture (OCSC) system to study repair after stroke in a resource-efficient way. Post-photothrombotic OCSCs can be manipulated for 8 d by exposure to pharmacologically active substances testing remyelination activity. OCSCs were isolated from a NG2-CreERT2-td-Tomato knock-in transgenic mouse line to analyze oligodendroglial fate/differentiation and kinetics. Parbendazole boosted differentiation of NG2 cells and stabilized oligodendroglial fate reflected by altered expression of associated markers PDGFR-α, CC1, BCAS1 and Sox10 and GFAP. In vitro scratch assay and chemical ischemia confirmed the observed effects upon parbendazole treatment. Adult OCSCs represent a fast, reproducible, and quantifiable model to study OPC differentiation competence after stroke. Pharmacological stimulation by means of parbendazole promoted OPC differentiation.

摘要

中风是由于再灌注以外的治疗策略不足导致持续残疾的主要原因,导致少突胶质细胞死亡和轴突脱髓鞘,梗死周围区域持续炎症和星形胶质细胞增生。损伤后,已证明少突胶质前体细胞 (OPC) 通过替代丢失的少突胶质细胞来补偿髓鞘丢失并防止轴突丢失,这是一个效率低下的过程,导致轴突长期脱髓鞘。脱髓鞘范式中的表型筛选方法揭示了促进髓鞘修复的物质。我们建立了一种体外成年冠状切片培养 (OCSC) 系统,以经济高效的方式研究中风后的修复。通过暴露于测试髓鞘再生活性的药理活性物质,可以对光血栓后 OCSC 进行 8 天的操作。OCSC 是从 NG2-CreERT2-td-Tomato 基因敲入转基因小鼠系中分离出来的,用于分析少突胶质细胞命运/分化和动力学。帕苯达唑促进了 NG2 细胞的分化,并通过改变相关标记物 PDGFR-α、CC1、BCAS1 和 Sox10 和 GFAP 的表达稳定了少突胶质细胞命运。体外划痕实验和化学性缺血证实了帕苯达唑处理后的观察到的效果。成年 OCSC 代表了一种快速、可重复和可量化的模型,可用于研究中风后 OPC 分化能力。通过帕苯达唑的药理刺激促进了 OPC 的分化。

https://cdn.ncbi.nlm.nih.gov/pmc/blobs/1ba0/10341986/c3a8b346951e/ijms-24-10972-g007.jpg
https://cdn.ncbi.nlm.nih.gov/pmc/blobs/1ba0/10341986/e89aa469b6a3/ijms-24-10972-g001.jpg
https://cdn.ncbi.nlm.nih.gov/pmc/blobs/1ba0/10341986/7dcbe4008e42/ijms-24-10972-g002.jpg
https://cdn.ncbi.nlm.nih.gov/pmc/blobs/1ba0/10341986/ab27f02abadb/ijms-24-10972-g003.jpg
https://cdn.ncbi.nlm.nih.gov/pmc/blobs/1ba0/10341986/d54ce31d625f/ijms-24-10972-g004.jpg
https://cdn.ncbi.nlm.nih.gov/pmc/blobs/1ba0/10341986/51605f54d57d/ijms-24-10972-g005.jpg
https://cdn.ncbi.nlm.nih.gov/pmc/blobs/1ba0/10341986/2a90f70c0324/ijms-24-10972-g006.jpg
https://cdn.ncbi.nlm.nih.gov/pmc/blobs/1ba0/10341986/c3a8b346951e/ijms-24-10972-g007.jpg
https://cdn.ncbi.nlm.nih.gov/pmc/blobs/1ba0/10341986/e89aa469b6a3/ijms-24-10972-g001.jpg
https://cdn.ncbi.nlm.nih.gov/pmc/blobs/1ba0/10341986/7dcbe4008e42/ijms-24-10972-g002.jpg
https://cdn.ncbi.nlm.nih.gov/pmc/blobs/1ba0/10341986/ab27f02abadb/ijms-24-10972-g003.jpg
https://cdn.ncbi.nlm.nih.gov/pmc/blobs/1ba0/10341986/d54ce31d625f/ijms-24-10972-g004.jpg
https://cdn.ncbi.nlm.nih.gov/pmc/blobs/1ba0/10341986/51605f54d57d/ijms-24-10972-g005.jpg
https://cdn.ncbi.nlm.nih.gov/pmc/blobs/1ba0/10341986/2a90f70c0324/ijms-24-10972-g006.jpg
https://cdn.ncbi.nlm.nih.gov/pmc/blobs/1ba0/10341986/c3a8b346951e/ijms-24-10972-g007.jpg

相似文献

1
A Novel Ex Vivo Model to Study Therapeutic Treatments for Myelin Repair following Ischemic Damage.一种研究缺血性损伤后髓鞘修复治疗的新型离体模型
Int J Mol Sci. 2023 Jun 30;24(13):10972. doi: 10.3390/ijms241310972.
2
Loss of Tuberous Sclerosis Complex1 in Adult Oligodendrocyte Progenitor Cells Enhances Axon Remyelination and Increases Myelin Thickness after a Focal Demyelination.成年少突胶质前体细胞中结节性硬化复合物1的缺失可增强轴突再髓鞘化,并在局灶性脱髓鞘后增加髓鞘厚度。
J Neurosci. 2017 Aug 2;37(31):7534-7546. doi: 10.1523/JNEUROSCI.3454-16.2017. Epub 2017 Jul 10.
3
Conditional Deletion of the L-Type Calcium Channel Cav1.2 in NG2-Positive Cells Impairs Remyelination in Mice.在NG2阳性细胞中条件性删除L型钙通道Cav1.2会损害小鼠的髓鞘再生。
J Neurosci. 2017 Oct 18;37(42):10038-10051. doi: 10.1523/JNEUROSCI.1787-17.2017. Epub 2017 Sep 12.
4
Impaired Postnatal Myelination in a Conditional Knockout Mouse for the Ferritin Heavy Chain in Oligodendroglial Cells.少突胶质细胞铁蛋白重链条件性敲除小鼠的产后髓鞘形成障碍。
J Neurosci. 2020 Sep 30;40(40):7609-7624. doi: 10.1523/JNEUROSCI.1281-20.2020. Epub 2020 Aug 31.
5
Identification of novel myelin repair drugs by modulation of oligodendroglial differentiation competence.通过调节少突胶质细胞分化能力鉴定新型髓鞘修复药物。
EBioMedicine. 2021 Mar;65:103276. doi: 10.1016/j.ebiom.2021.103276. Epub 2021 Mar 10.
6
Lack of astrocytes hinders parenchymal oligodendrocyte precursor cells from reaching a myelinating state in osmolyte-induced demyelination.缺乏星形胶质细胞会阻碍髓鞘内少突胶质前体细胞在渗透诱导脱髓鞘中达到髓鞘形成状态。
Acta Neuropathol Commun. 2020 Dec 24;8(1):224. doi: 10.1186/s40478-020-01105-2.
7
WIN55, 212-2 promotes differentiation of oligodendrocyte precursor cells and improve remyelination through regulation of the phosphorylation level of the ERK 1/2 via cannabinoid receptor 1 after stroke-induced demyelination.WIN55,212-2 通过大麻素受体 1 促进脑缺血后脱髓鞘的少突胶质前体细胞分化和通过调节 ERK1/2 的磷酸化水平来改善髓鞘修复。
Brain Res. 2013 Jan 23;1491:225-35. doi: 10.1016/j.brainres.2012.11.006. Epub 2012 Nov 10.
8
Sox2 Is Essential for Oligodendroglial Proliferation and Differentiation during Postnatal Brain Myelination and CNS Remyelination.Sox2 对于出生后大脑髓鞘形成和中枢神经系统再髓鞘化过程中的少突胶质细胞增殖和分化是必需的。
J Neurosci. 2018 Feb 14;38(7):1802-1820. doi: 10.1523/JNEUROSCI.1291-17.2018. Epub 2018 Jan 15.
9
Inactivation of Protein Tyrosine Phosphatase Receptor Type Z by Pleiotrophin Promotes Remyelination through Activation of Differentiation of Oligodendrocyte Precursor Cells.多效生长因子介导的蛋白酪氨酸磷酸酶Z失活通过激活少突胶质前体细胞分化促进髓鞘再生
J Neurosci. 2015 Sep 2;35(35):12162-71. doi: 10.1523/JNEUROSCI.2127-15.2015.
10
Evaluation of BCAS1-positive immature oligodendrocytes after cerebral ischemic stroke and SVD.脑缺血性卒中与 SVD 后 BCAS1 阳性未成熟少突胶质细胞的评估
Neurosci Lett. 2023 Aug 24;812:137405. doi: 10.1016/j.neulet.2023.137405. Epub 2023 Jul 20.

引用本文的文献

1
Single-cell profiling of brain pericyte heterogeneity following ischemic stroke unveils distinct pericyte subtype-targeted neural reprogramming potential and its underlying mechanisms.脑周细胞在缺血性脑卒中后的异质性单细胞分析揭示了不同周细胞亚型的神经重编程潜力及其潜在机制。
Theranostics. 2024 Sep 23;14(16):6110-6137. doi: 10.7150/thno.97165. eCollection 2024.
2
Diving head-first into brain intravital microscopy.头朝前潜入脑活体显微镜观察。
Front Immunol. 2024 May 16;15:1372996. doi: 10.3389/fimmu.2024.1372996. eCollection 2024.

本文引用的文献

1
In the mouse cortex, oligodendrocytes regain a plastic capacity, transforming into astrocytes after acute injury.在小鼠大脑皮层中,少突胶质细胞在急性损伤后恢复了可塑性,转分化为星形胶质细胞。
Dev Cell. 2023 Jul 10;58(13):1153-1169.e5. doi: 10.1016/j.devcel.2023.04.016. Epub 2023 May 22.
2
Lipocalin 2 attenuates oligodendrocyte loss and immune cell infiltration in mouse models for multiple sclerosis.脂联素 2 可减轻多发性硬化症小鼠模型中的少突胶质细胞丢失和免疫细胞浸润。
Glia. 2022 Nov;70(11):2188-2206. doi: 10.1002/glia.24245. Epub 2022 Jul 20.
3
The 3Rs Principle in Animal Experimentation: A Legal Review of the State of the Art in Europe and the Case in Italy.
动物实验中的3R原则:欧洲现状及意大利案例的法律审视
BioTech (Basel). 2021 May 20;10(2):9. doi: 10.3390/biotech10020009.
4
Tamoxifen offers long-term neuroprotection after hippocampal silent infarct in male rats.他莫昔芬对雄性大鼠海马区隐匿性梗死具有长期神经保护作用。
Horm Behav. 2021 Nov;136:105085. doi: 10.1016/j.yhbeh.2021.105085. Epub 2021 Nov 5.
5
Glial Chloride Homeostasis Under Transient Ischemic Stress.短暂缺血应激下的胶质细胞氯离子稳态
Front Cell Neurosci. 2021 Sep 16;15:735300. doi: 10.3389/fncel.2021.735300. eCollection 2021.
6
Glial Cells as Therapeutic Approaches in Brain Ischemia-Reperfusion Injury.胶质细胞作为脑缺血再灌注损伤的治疗方法。
Cells. 2021 Jun 30;10(7):1639. doi: 10.3390/cells10071639.
7
Pathways Involved in Remyelination after Cerebral Ischemia.脑缺血后髓鞘修复的相关途径。
Curr Neuropharmacol. 2022;20(4):751-765. doi: 10.2174/1570159X19666210610093658.
8
Long-term monitoring of chronic demyelination and remyelination in a rat ischemic stroke model using macromolecular proton fraction mapping.采用大分子质子分数映射对大鼠缺血性中风模型中的慢性脱髓鞘和髓鞘再生进行长期监测。
J Cereb Blood Flow Metab. 2021 Nov;41(11):2856-2869. doi: 10.1177/0271678X211020860. Epub 2021 Jun 9.
9
Identification of novel myelin repair drugs by modulation of oligodendroglial differentiation competence.通过调节少突胶质细胞分化能力鉴定新型髓鞘修复药物。
EBioMedicine. 2021 Mar;65:103276. doi: 10.1016/j.ebiom.2021.103276. Epub 2021 Mar 10.
10
Potential role of NGF, BDNF, and their receptors in oligodendrocytes differentiation from neural stem cell: An in vitro study.神经营养因子 NGF、BDNF 及其受体在神经干细胞向少突胶质细胞分化中的潜在作用:一项体外研究。
Cell Biol Int. 2021 Feb;45(2):432-446. doi: 10.1002/cbin.11500. Epub 2020 Dec 8.