Suppr超能文献

一种新型混合哈里斯鹰-算术优化算法用于工业无线 Mesh 网络。

A Novel Hybrid Harris Hawk-Arithmetic Optimization Algorithm for Industrial Wireless Mesh Networks.

机构信息

Department of Electrical and Electronic Engineering, Universiti Teknologi PETRONAS, Seri Iskandar 32610, Malaysia.

Department of Chemical Engineering, Universiti Teknologi PETRONAS, Seri Iskandar 32610, Malaysia.

出版信息

Sensors (Basel). 2023 Jul 7;23(13):6224. doi: 10.3390/s23136224.

Abstract

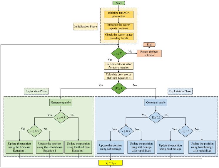
A novel hybrid Harris Hawk-Arithmetic Optimization Algorithm (HHAOA) for optimizing the Industrial Wireless Mesh Networks (WMNs) and real-time pressure process control was proposed in this research article. The proposed algorithm uses inspiration from Harris Hawk Optimization and the Arithmetic Optimization Algorithm to improve position relocation problems, premature convergence, and the poor accuracy the existing techniques face. The HHAOA algorithm was evaluated on various benchmark functions and compared with other optimization algorithms, namely Arithmetic Optimization Algorithm, Moth Flame Optimization, Sine Cosine Algorithm, Grey Wolf Optimization, and Harris Hawk Optimization. The proposed algorithm was also applied to a real-world industrial wireless mesh network simulation and experimentation on the real-time pressure process control system. All the results demonstrate that the HHAOA algorithm outperforms different algorithms regarding mean, standard deviation, convergence speed, accuracy, and robustness and improves client router connectivity and network congestion with a 31.7% reduction in Wireless Mesh Network routers. In the real-time pressure process, the HHAOA optimized Fractional-order Predictive PI (FOPPI) Controller produced a robust and smoother control signal leading to minimal peak overshoot and an average of a 53.244% faster settling. Based on the results, the algorithm enhanced the efficiency and reliability of industrial wireless networks and real-time pressure process control systems, which are critical for industrial automation and control applications.

摘要

本文提出了一种新颖的混合 Harris Hawk-算术优化算法(HHAOA),用于优化工业无线 mesh 网络(WMNs)和实时压力过程控制。该算法受到 Harris Hawk Optimization 和 Arithmetic Optimization Algorithm 的启发,以改善位置重新定位问题、早期收敛和现有技术面临的精度差等问题。HHAOA 算法在各种基准函数上进行了评估,并与其他优化算法(即 Arithmetic Optimization Algorithm、Moth Flame Optimization、Sine Cosine Algorithm、Grey Wolf Optimization 和 Harris Hawk Optimization)进行了比较。该算法还应用于实时压力过程控制系统的实际工业无线 mesh 网络仿真和实验。所有结果均表明,HHAOA 算法在均值、标准差、收敛速度、准确性和稳健性方面优于不同算法,并通过减少 31.7%的无线 mesh 网络路由器来提高客户端路由器的连接性和网络拥塞。在实时压力过程中,HHAOA 优化的分数阶预测 PI(FOPPI)控制器产生了更稳健和平滑的控制信号,导致最小的峰值超调,平均设置时间快 53.244%。基于这些结果,该算法提高了工业无线网络和实时压力过程控制系统的效率和可靠性,这对于工业自动化和控制应用至关重要。

https://cdn.ncbi.nlm.nih.gov/pmc/blobs/44c3/10346496/06da6e33b7d5/sensors-23-06224-g001.jpg

文献AI研究员

20分钟写一篇综述,助力文献阅读效率提升50倍。

立即体验

用中文搜PubMed

大模型驱动的PubMed中文搜索引擎

马上搜索

文档翻译

学术文献翻译模型,支持多种主流文档格式。

立即体验