• 文献检索
  • 文档翻译
  • 深度研究
  • 学术资讯
  • Suppr Zotero 插件Zotero 插件
  • 邀请有礼
  • 套餐&价格
  • 历史记录
应用&插件
Suppr Zotero 插件Zotero 插件浏览器插件Mac 客户端Windows 客户端微信小程序
定价
高级版会员购买积分包购买API积分包
服务
文献检索文档翻译深度研究API 文档MCP 服务
关于我们
关于 Suppr公司介绍联系我们用户协议隐私条款
关注我们

Suppr 超能文献

核心技术专利:CN118964589B侵权必究
粤ICP备2023148730 号-1Suppr @ 2026

文献检索

告别复杂PubMed语法,用中文像聊天一样搜索,搜遍4000万医学文献。AI智能推荐,让科研检索更轻松。

立即免费搜索

文件翻译

保留排版,准确专业,支持PDF/Word/PPT等文件格式,支持 12+语言互译。

免费翻译文档

深度研究

AI帮你快速写综述,25分钟生成高质量综述,智能提取关键信息,辅助科研写作。

立即免费体验

基于液相色谱-质谱联用的血清代谢组学分析用于结直肠癌的筛查与监测

LC-MS-based serum metabolomics analysis for the screening and monitoring of colorectal cancer.

作者信息

Yi Yanan, Wang Jianjian, Liang Chengtong, Ren Chuanli, Lian Xu, Han Chongxu, Sun Wei

机构信息

Department of Laboratory Medicine, Northern Jiangsu People's Hospital Affiliated to Yangzhou University, Yangzhou, Jiangsu, China.

Institute of Basic Medical Sciences, Chinese Academy of Medical Sciences, School of Basic Medicine, Peking Union Medical College, Beijing, China.

出版信息

Front Oncol. 2023 Jun 28;13:1173424. doi: 10.3389/fonc.2023.1173424. eCollection 2023.

DOI:10.3389/fonc.2023.1173424
PMID:37448516
原文链接:https://pmc.ncbi.nlm.nih.gov/articles/PMC10338013/
Abstract

BACKGROUND

Colorectal Cancer (CRC) is a prevalent digestive system tumour with significant mortality and recurrence rates. Serum metabolomics, with its high sensitivity and high throughput, has shown potential as a tool to discover biomarkers for clinical screening and monitoring of the CRC patients.

METHODS

Serum metabolites of 61 sex and age-matched healthy controls and 62 CRC patients (before and after surgical intervention) were analyzed using a ultra-performance liquid chromatography-high resolution mass spectrometer (UPLC-MS). Statistical methods and pathway enrichment analysis were used to identify potential biomarkers and altered metabolic pathways.

RESULTS

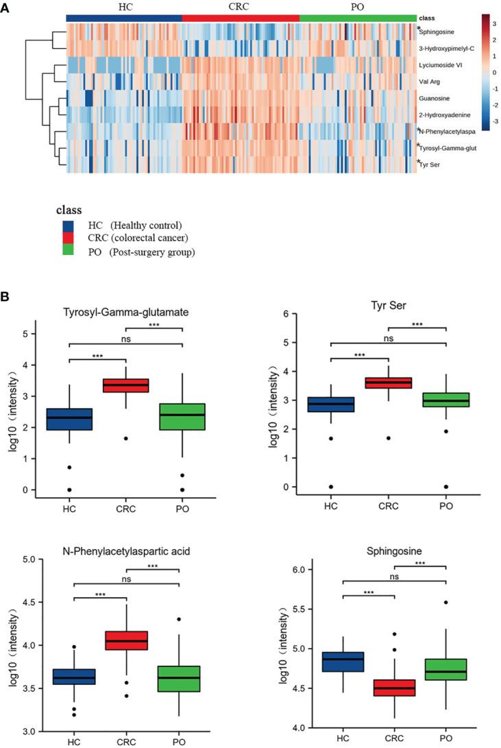
Our analysis revealed a clear distinction in the serum metabolic profile between CRC patients and healthy controls (HCs). Pathway analysis indicated a significant association with arginine biosynthesis, pyrimidine metabolism, pantothenate, and CoA biosynthesis. Univariate and multivariate statistical analysis showed that 9 metabolites had significant diagnostic value for CRC, among them, Guanosine with Area Under the Curve (AUC) values of 0.951 for the training group and0.998 for the validation group. Furthermore, analysis of four specific metabolites (N-Phenylacetylasparticacid, Tyrosyl-Gamma-glutamate, Tyr-Ser and Sphingosine) in serum samples of CRC patients before and after surgery indicated a return to healthy levels after an intervention.

CONCLUSION

Our results suggest that serum metabolomics may be a valuable tool for the screening and monitoring of CRC patients.

摘要

背景

结直肠癌(CRC)是一种常见的消化系统肿瘤,死亡率和复发率都很高。血清代谢组学具有高灵敏度和高通量的特点,已显示出作为发现生物标志物以用于CRC患者临床筛查和监测工具的潜力。

方法

使用超高效液相色谱-高分辨率质谱仪(UPLC-MS)分析了61名年龄和性别匹配的健康对照者以及62名CRC患者(手术干预前后)的血清代谢物。采用统计方法和通路富集分析来识别潜在的生物标志物和改变的代谢通路。

结果

我们的分析揭示了CRC患者和健康对照者(HCs)血清代谢谱存在明显差异。通路分析表明与精氨酸生物合成、嘧啶代谢、泛酸和辅酶A生物合成有显著关联。单变量和多变量统计分析表明,9种代谢物对CRC具有显著的诊断价值,其中鸟苷在训练组的曲线下面积(AUC)值为0.951,在验证组为0.998。此外,对CRC患者手术前后血清样本中四种特定代谢物(N-苯基乙酰天冬氨酸、酪氨酰-γ-谷氨酸、酪氨酰-丝氨酸和鞘氨醇)的分析表明,干预后这些代谢物水平恢复到健康水平。

结论

我们的结果表明,血清代谢组学可能是CRC患者筛查和监测的有价值工具。

https://cdn.ncbi.nlm.nih.gov/pmc/blobs/7b89/10338013/1742b402f496/fonc-13-1173424-g003.jpg
https://cdn.ncbi.nlm.nih.gov/pmc/blobs/7b89/10338013/f93b52f3be15/fonc-13-1173424-g001.jpg
https://cdn.ncbi.nlm.nih.gov/pmc/blobs/7b89/10338013/84696ba97759/fonc-13-1173424-g002.jpg
https://cdn.ncbi.nlm.nih.gov/pmc/blobs/7b89/10338013/1742b402f496/fonc-13-1173424-g003.jpg
https://cdn.ncbi.nlm.nih.gov/pmc/blobs/7b89/10338013/f93b52f3be15/fonc-13-1173424-g001.jpg
https://cdn.ncbi.nlm.nih.gov/pmc/blobs/7b89/10338013/84696ba97759/fonc-13-1173424-g002.jpg
https://cdn.ncbi.nlm.nih.gov/pmc/blobs/7b89/10338013/1742b402f496/fonc-13-1173424-g003.jpg

相似文献

1
LC-MS-based serum metabolomics analysis for the screening and monitoring of colorectal cancer.基于液相色谱-质谱联用的血清代谢组学分析用于结直肠癌的筛查与监测
Front Oncol. 2023 Jun 28;13:1173424. doi: 10.3389/fonc.2023.1173424. eCollection 2023.
2
Metabolomic Profiling Identified Serum Metabolite Biomarkers and Related Metabolic Pathways of Colorectal Cancer.代谢组学分析鉴定出结直肠癌的血清代谢物生物标志物及相关代谢途径。
Dis Markers. 2021 Dec 7;2021:6858809. doi: 10.1155/2021/6858809. eCollection 2021.
3
Reduced levels of hydroxylated, polyunsaturated ultra long-chain fatty acids in the serum of colorectal cancer patients: implications for early screening and detection.结直肠癌患者血清中羟化、多不饱和超长链脂肪酸水平降低:对早期筛查和检测的意义。
BMC Med. 2010 Feb 15;8:13. doi: 10.1186/1741-7015-8-13.
4
Specificity of metabolic colorectal cancer biomarkers in serum through effect size.通过效应大小分析血清中代谢性结直肠癌生物标志物的特异性。
Metabolomics. 2020 Aug 13;16(8):88. doi: 10.1007/s11306-020-01707-w.
5
Metabolomic profiling identifies biomarkers and metabolic impacts of surgery for colorectal cancer.代谢组学分析确定了结肠癌手术的生物标志物和代谢影响。
Front Surg. 2022 Aug 25;9:913967. doi: 10.3389/fsurg.2022.913967. eCollection 2022.
6
Metabolic profiling analysis for clinical urine of colorectal cancer.结直肠癌临床尿液的代谢轮廓分析。
Asia Pac J Clin Oncol. 2021 Aug;17(4):403-413. doi: 10.1111/ajco.13591. Epub 2021 Jun 23.
7
Serum metabolite signatures in normal individuals and patients with colorectal adenoma or colorectal cancer using UPLC-MS/MS method.采用 UPLC-MS/MS 方法检测正常个体、结直肠腺瘤或结直肠癌患者血清代谢产物特征。
J Proteomics. 2023 Jan 6;270:104741. doi: 10.1016/j.jprot.2022.104741. Epub 2022 Sep 26.
8
A circulating extracellular vesicles-based novel screening tool for colorectal cancer revealed by shotgun and data-independent acquisition mass spectrometry.基于鸟枪法和数据非依赖采集质谱法揭示的一种用于结直肠癌的循环细胞外囊泡新型筛查工具。
J Extracell Vesicles. 2020 Apr 14;9(1):1750202. doi: 10.1080/20013078.2020.1750202. eCollection 2020.
9
Metabonomics study on orthotopic transplantion mice model of colon cancer treated with Astragalus membranaceus-Curcuma wenyujin in different proportions via UPLC-Q-TOF/MS.基于 UPLC-Q-TOF/MS 的黄芪-莪术不同配比组方治疗结肠癌原位移植瘤模型的代谢组学研究。
J Pharm Biomed Anal. 2021 Jan 30;193:113708. doi: 10.1016/j.jpba.2020.113708. Epub 2020 Oct 18.
10
Serum Untargeted Metabolomics Reveal Potential Biomarkers of Progression of Diabetic Retinopathy in Asians.血清非靶向代谢组学揭示亚洲人糖尿病视网膜病变进展的潜在生物标志物。
Front Mol Biosci. 2022 Jun 9;9:871291. doi: 10.3389/fmolb.2022.871291. eCollection 2022.

引用本文的文献

1
Age-associated decline of Coenzyme A leads to intestinal stem cells dysfunction via disturbing iron homeostasis.辅酶A与年龄相关的下降通过扰乱铁稳态导致肠道干细胞功能障碍。
PLoS Genet. 2025 May 30;21(6):e1011704. doi: 10.1371/journal.pgen.1011704. eCollection 2025 Jun.
2
Mitochondrial medicine: "from bench to bedside" 3PM-guided concept.线粒体医学:“从实验台到病床边”的3PM导向概念。
EPMA J. 2025 Apr 15;16(2):239-264. doi: 10.1007/s13167-025-00409-4. eCollection 2025 Jun.
3
Association analysis of gut microbiota with LDL-C metabolism and microbial pathogenicity in colorectal cancer patients.

本文引用的文献

1
Dysregulated lipid metabolism in colorectal cancer.结直肠癌中的脂质代谢失调。
Curr Opin Gastroenterol. 2022 Mar 1;38(2):162-167. doi: 10.1097/MOG.0000000000000811.
2
Coenzyme A fuels T cell anti-tumor immunity.辅酶 A 为 T 细胞抗肿瘤免疫提供燃料。
Cell Metab. 2021 Dec 7;33(12):2415-2427.e6. doi: 10.1016/j.cmet.2021.11.010.
3
Untargeted GC-MS-Based Metabolomics for Early Detection of Colorectal Cancer.基于非靶向气相色谱-质谱联用技术的代谢组学用于结直肠癌的早期检测
结直肠癌患者 LDL-C 代谢与微生物致病性的肠道微生物关联分析。
Lipids Health Dis. 2024 Nov 8;23(1):367. doi: 10.1186/s12944-024-02333-4.
4
Predictive modeling of colorectal cancer using exhaustive analysis of microbiome information layers available from public metagenomic data.利用公开宏基因组数据中可用的微生物组信息层进行详尽分析对结直肠癌进行预测建模。
Front Microbiol. 2024 Aug 26;15:1426407. doi: 10.3389/fmicb.2024.1426407. eCollection 2024.
5
Causality of metabolites and metabolic pathways on cholestatic liver diseases: a Mendelian randomization study.代谢物和代谢途径与胆汁淤积性肝病的因果关系:一项孟德尔随机化研究
Front Med (Lausanne). 2024 Jul 2;11:1395526. doi: 10.3389/fmed.2024.1395526. eCollection 2024.
Front Oncol. 2021 Nov 4;11:729512. doi: 10.3389/fonc.2021.729512. eCollection 2021.
4
Tissue metabolic profiling reveals major metabolic alteration in colorectal cancer.组织代谢组学分析揭示结直肠癌中的主要代谢改变。
Mol Omics. 2021 Jun 14;17(3):464-471. doi: 10.1039/d1mo00022e.
5
Lipidomic Signatures for Colorectal Cancer Diagnosis and Progression Using UPLC-QTOF-ESIMS.基于 UPLC-QTOF-ESIMS 的脂质组学在结直肠癌诊断和进展中的特征分析
Biomolecules. 2021 Mar 11;11(3):417. doi: 10.3390/biom11030417.
6
Emerging Immunotherapy for Acute Myeloid Leukemia.急性髓系白血病的新兴免疫疗法。
Int J Mol Sci. 2021 Feb 16;22(4):1944. doi: 10.3390/ijms22041944.
7
Global Cancer Statistics 2020: GLOBOCAN Estimates of Incidence and Mortality Worldwide for 36 Cancers in 185 Countries.《全球癌症统计数据 2020:全球 185 个国家和地区 36 种癌症的发病率和死亡率估计》。
CA Cancer J Clin. 2021 May;71(3):209-249. doi: 10.3322/caac.21660. Epub 2021 Feb 4.
8
MSpectraAI: a powerful platform for deciphering proteome profiling of multi-tumor mass spectrometry data by using deep neural networks.MSpectraAI:一个强大的平台,用于使用深度神经网络破译多肿瘤质谱数据的蛋白质组谱。
BMC Bioinformatics. 2020 Oct 7;21(1):439. doi: 10.1186/s12859-020-03783-0.
9
Role of tyrosine phosphorylation in modulating cancer cell metabolism.酪氨酸磷酸化在调节肿瘤细胞代谢中的作用。
Biochim Biophys Acta Rev Cancer. 2020 Dec;1874(2):188442. doi: 10.1016/j.bbcan.2020.188442. Epub 2020 Oct 2.
10
Inhibitors of Fatty Acid Synthesis and Oxidation as Potential Anticancer Agents in Colorectal Cancer Treatment.脂肪酸合成与氧化抑制剂作为结直肠癌治疗中的潜在抗癌药物
Anticancer Res. 2020 Sep;40(9):4843-4856. doi: 10.21873/anticanres.14487.