• 文献检索
  • 文档翻译
  • 深度研究
  • 学术资讯
  • Suppr Zotero 插件Zotero 插件
  • 邀请有礼
  • 套餐&价格
  • 历史记录
应用&插件
Suppr Zotero 插件Zotero 插件浏览器插件Mac 客户端Windows 客户端微信小程序
定价
高级版会员购买积分包购买API积分包
服务
文献检索文档翻译深度研究API 文档MCP 服务
关于我们
关于 Suppr公司介绍联系我们用户协议隐私条款
关注我们

Suppr 超能文献

核心技术专利:CN118964589B侵权必究
粤ICP备2023148730 号-1Suppr @ 2026

文献检索

告别复杂PubMed语法,用中文像聊天一样搜索,搜遍4000万医学文献。AI智能推荐,让科研检索更轻松。

立即免费搜索

文件翻译

保留排版,准确专业,支持PDF/Word/PPT等文件格式,支持 12+语言互译。

免费翻译文档

深度研究

AI帮你快速写综述,25分钟生成高质量综述,智能提取关键信息,辅助科研写作。

立即免费体验

CERS6 衍生的神经酰胺通过抑制 PINK1 介导的糖尿病肾病中的细胞自噬加剧肾脏纤维化。

CERS6-derived ceramides aggravate kidney fibrosis by inhibiting PINK1-mediated mitophagy in diabetic kidney disease.

机构信息

Department of Endocrinology & Metabolism, Nanfang Hospital, Southern Medical University, Guangzhou, People's Republic of China.

Division of Orthopaedic Surgery, Department of Orthopaedics, Nanfang Hospital, Southern Medical University, Guangzhou, People's Republic of China.

出版信息

Am J Physiol Cell Physiol. 2023 Aug 1;325(2):C538-C549. doi: 10.1152/ajpcell.00144.2023. Epub 2023 Jul 17.

DOI:10.1152/ajpcell.00144.2023
PMID:37458434
原文链接:https://pmc.ncbi.nlm.nih.gov/articles/PMC10511179/
Abstract

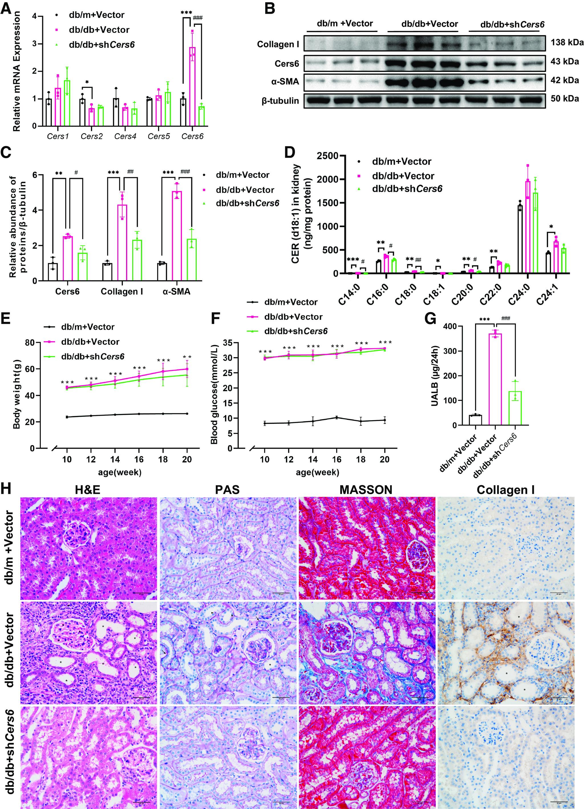
During diabetic kidney disease (DKD), ectopic ceramide (CER) accumulation in renal tubular epithelial cells (RTECs) is associated with interstitial fibrosis and albuminuria. As RTECs are primarily responsible for renal energy metabolism, their function is intimately linked to mitochondrial quality control. The role of CER synthesis in the progression of diabetic renal fibrosis has not been thoroughly investigated. In this study, we observed a significant upregulation of () expression in the renal cortex of db/db mice, coinciding with increased production of CER (d18:1/14:0) and CER (d18:1/16:0) by Cer6. Concurrently, the number of damaged mitochondria in RTECs rose. deficiency reduced the abnormal accumulation of CER (d18:1/14:0) and CER (d18:1/16:0) in the kidney cortex, restoring the PTEN-induced kinase 1 (PINK1)-mediated mitophagy in RTECs, and resulting in a decrease in damaged mitochondria and attenuation of interstitial fibrosis in DKD. Automated docking analysis suggested that both CER (d18:1/14:0) and CER (d18:1/16:0) could bind to the PINK1 protein. Furthermore, inhibiting expression in knockdown HK-2 cells diminished the therapeutic effect of deficiency on DKD. In summary, CERS6-derived CER (d18:1/14:0) and CER (d18:1/16:0) inhibit PINK1-regulated mitophagy by possibly binding to the PINK1 protein, thereby exacerbating the progression of renal interstitial fibrosis in DKD. This article addresses the roles of () and CERS6-derived ceramides in renal tubular epithelial cells of diabetic kidney disease (DKD) associated interstitial fibrosis. Results from knockdown of adjusted the ceramide pool in kidney cortex and markedly protected from diabetic-induced kidney fibrosis in vivo and in vitro. Mechanically, CERS6-derived ceramides might interact with PINK1 to inhibit PINK1/Parkin-mediated mitophagy and aggravate renal interstitial fibrosis in DKD.

摘要

在糖尿病肾病(DKD)中,肾脏管状上皮细胞(RTEC)中的异位神经酰胺(CER)积累与间质纤维化和白蛋白尿有关。由于 RTEC 主要负责肾脏的能量代谢,因此它们的功能与线粒体质量控制密切相关。CER 合成在糖尿病肾纤维化进展中的作用尚未得到充分研究。在这项研究中,我们观察到 db/db 小鼠肾皮质中 ()表达显著上调,同时 Cer6 产生的 CER(d18:1/14:0)和 CER(d18:1/16:0)增加。同时,RTEC 中受损线粒体的数量增加。 缺乏减少了肾脏皮质中 CER(d18:1/14:0)和 CER(d18:1/16:0)的异常积累,恢复了 RTEC 中 PTEN 诱导的激酶 1(PINK1)介导的线粒体自噬,从而减少了受损线粒体的数量,并减轻了 DKD 中的间质纤维化。自动对接分析表明,CER(d18:1/14:0)和 CER(d18:1/16:0)都可以与 PINK1 蛋白结合。此外,在 敲低的 HK-2 细胞中抑制 表达减弱了 缺乏对 DKD 的治疗作用。总之,CERS6 衍生的 CER(d18:1/14:0)和 CER(d18:1/16:0)通过可能与 PINK1 蛋白结合抑制 PINK1 调节的线粒体自噬,从而加剧 DKD 中肾脏间质纤维化的进展。本文探讨了 ()和 CERS6 衍生的神经酰胺在糖尿病肾病(DKD)相关肾小管上皮细胞中的作用。 敲低后的结果调整了肾脏皮质中的神经酰胺池,并在体内和体外显著防止了糖尿病引起的肾脏纤维化。从机制上讲,CERS6 衍生的神经酰胺可能与 PINK1 相互作用,抑制 PINK1/Parkin 介导的线粒体自噬,并加重 DKD 中的肾脏间质纤维化。

https://cdn.ncbi.nlm.nih.gov/pmc/blobs/a001/10511179/b8bf006e6c08/ajpcell.00144.2023_f005.jpg
https://cdn.ncbi.nlm.nih.gov/pmc/blobs/a001/10511179/38e6dfd68224/c-00144-2023r01.jpg
https://cdn.ncbi.nlm.nih.gov/pmc/blobs/a001/10511179/0f0992fcc99f/ajpcell.00144.2023_f001.jpg
https://cdn.ncbi.nlm.nih.gov/pmc/blobs/a001/10511179/ec68cfe19266/ajpcell.00144.2023_f002.jpg
https://cdn.ncbi.nlm.nih.gov/pmc/blobs/a001/10511179/2fec63ff8149/ajpcell.00144.2023_f003.jpg
https://cdn.ncbi.nlm.nih.gov/pmc/blobs/a001/10511179/7f82f70febed/ajpcell.00144.2023_f004.jpg
https://cdn.ncbi.nlm.nih.gov/pmc/blobs/a001/10511179/b8bf006e6c08/ajpcell.00144.2023_f005.jpg
https://cdn.ncbi.nlm.nih.gov/pmc/blobs/a001/10511179/38e6dfd68224/c-00144-2023r01.jpg
https://cdn.ncbi.nlm.nih.gov/pmc/blobs/a001/10511179/0f0992fcc99f/ajpcell.00144.2023_f001.jpg
https://cdn.ncbi.nlm.nih.gov/pmc/blobs/a001/10511179/ec68cfe19266/ajpcell.00144.2023_f002.jpg
https://cdn.ncbi.nlm.nih.gov/pmc/blobs/a001/10511179/2fec63ff8149/ajpcell.00144.2023_f003.jpg
https://cdn.ncbi.nlm.nih.gov/pmc/blobs/a001/10511179/7f82f70febed/ajpcell.00144.2023_f004.jpg
https://cdn.ncbi.nlm.nih.gov/pmc/blobs/a001/10511179/b8bf006e6c08/ajpcell.00144.2023_f005.jpg

相似文献

1
CERS6-derived ceramides aggravate kidney fibrosis by inhibiting PINK1-mediated mitophagy in diabetic kidney disease.CERS6 衍生的神经酰胺通过抑制 PINK1 介导的糖尿病肾病中的细胞自噬加剧肾脏纤维化。
Am J Physiol Cell Physiol. 2023 Aug 1;325(2):C538-C549. doi: 10.1152/ajpcell.00144.2023. Epub 2023 Jul 17.
2
Huangkui capsule attenuates diabetic kidney disease through the induction of mitophagy mediated by STING1/PINK1 signaling in tubular cells.黄葵胶囊通过 STING1/PINK1 信号介导的小管细胞自噬来减轻糖尿病肾病。
Phytomedicine. 2023 Oct;119:154975. doi: 10.1016/j.phymed.2023.154975. Epub 2023 Jul 18.
3
Upregulation of TIPE1 in tubular epithelial cell aggravates diabetic nephropathy by disrupting PHB2 mediated mitophagy.TIPE1 在肾小管上皮细胞中的上调通过破坏 PHB2 介导的线粒体自噬加重糖尿病肾病。
Redox Biol. 2022 Apr;50:102260. doi: 10.1016/j.redox.2022.102260. Epub 2022 Feb 7.
4
Involvement of phosphatase and tensin homolog-induced putative kinase 1-Parkin-mediated mitophagy in septic acute kidney injury.磷酸酶和张力蛋白同源物诱导的假定激酶 1- Parkin 介导的线粒体自噬在脓毒症急性肾损伤中的作用。
Chin Med J (Engl). 2019 Oct 5;132(19):2340-2347. doi: 10.1097/CM9.0000000000000448.
5
YME1L-mediated mitophagy protects renal tubular cells against cellular senescence under diabetic conditions.YME1L 介导线粒体自噬保护糖尿病条件下肾小管细胞免于衰老。
Biol Res. 2024 Mar 17;57(1):10. doi: 10.1186/s40659-024-00487-0.
6
Quercetin alleviates kidney fibrosis by reducing renal tubular epithelial cell senescence through the SIRT1/PINK1/mitophagy axis.槲皮素通过 SIRT1/PINK1/线粒体自噬轴减少肾小管上皮细胞衰老来减轻肾纤维化。
Life Sci. 2020 Sep 15;257:118116. doi: 10.1016/j.lfs.2020.118116. Epub 2020 Jul 20.
7
Danhe granule ameliorates nonalcoholic steatohepatitis and fibrosis in rats by inhibiting ceramide de novo synthesis related to CerS6 and CerK.丹荷颗粒通过抑制与 CerS6 和 CerK 相关的神经酰胺从头合成来改善大鼠非酒精性脂肪性肝炎和肝纤维化。
J Ethnopharmacol. 2022 Sep 15;295:115427. doi: 10.1016/j.jep.2022.115427. Epub 2022 May 30.
8
PTEN-induced kinase 1 exerts protective effects in diabetic kidney disease by attenuating mitochondrial dysfunction and necroptosis.PTEN 诱导的激酶 1 通过减轻线粒体功能障碍和坏死性凋亡发挥在糖尿病肾病中的保护作用。
Int J Biol Sci. 2023 Oct 2;19(16):5145-5159. doi: 10.7150/ijbs.83906. eCollection 2023.
9
Placental Mesenchymal Stem Cells Alleviate Podocyte Injury in Diabetic Kidney Disease by Modulating Mitophagy via the SIRT1-PGC-1alpha-TFAM Pathway.胎盘间充质干细胞通过 SIRT1-PGC-1α-TFAM 通路调控自噬减轻糖尿病肾病足细胞损伤。
Int J Mol Sci. 2023 Feb 28;24(5):4696. doi: 10.3390/ijms24054696.
10
VDR restores the expression of PINK1 and BNIP3 in TECs of streptozotocin-induced diabetic mice.VDR 恢复链脲佐菌素诱导的糖尿病小鼠 TEC 中 PINK1 和 BNIP3 的表达。
Life Sci Alliance. 2024 May 2;7(7). doi: 10.26508/lsa.202302474. Print 2024 Jul.

引用本文的文献

1
Research dynamics and drug treatment of renal fibrosis from a mitochondrial perspective: a historical text data analysis based on bibliometrics.从线粒体角度看肾纤维化的研究动态与药物治疗:基于文献计量学的历史文本数据分析
Naunyn Schmiedebergs Arch Pharmacol. 2025 Apr 14. doi: 10.1007/s00210-025-04151-6.
2
The roles of the ubiquitin-proteasome system in renal disease.泛素 - 蛋白酶体系统在肾脏疾病中的作用。
Int J Med Sci. 2025 Mar 10;22(8):1791-1810. doi: 10.7150/ijms.107284. eCollection 2025.
3
Important regulatory role of mitophagy in diabetic microvascular complications.

本文引用的文献

1
Dihydroceramide- and ceramide-profiling provides insights into human cardiometabolic disease etiology.二氢神经酰胺和神经酰胺分析为研究人类心脏代谢疾病病因提供了新视角。
Nat Commun. 2022 Feb 17;13(1):936. doi: 10.1038/s41467-022-28496-1.
2
PACS-2 Ameliorates Tubular Injury by Facilitating Endoplasmic Reticulum-Mitochondria Contact and Mitophagy in Diabetic Nephropathy.PACS-2 通过促进内质网-线粒体接触和糖尿病肾病中的自噬来改善肾小管损伤。
Diabetes. 2022 May 1;71(5):1034-1050. doi: 10.2337/db21-0983.
3
The HDAC2/SP1/miR-205 feedback loop contributes to tubular epithelial cell extracellular matrix production in diabetic kidney disease.
线粒体自噬在糖尿病微血管并发症中的重要调节作用。
J Transl Med. 2025 Mar 4;23(1):269. doi: 10.1186/s12967-025-06307-7.
4
Sphingolipid signaling in kidney diseases.肾脏疾病中的鞘脂信号传导
Am J Physiol Renal Physiol. 2025 Mar 1;328(3):F431-F443. doi: 10.1152/ajprenal.00193.2024. Epub 2025 Feb 11.
5
Targeting programmed cell death in diabetic kidney disease: from molecular mechanisms to pharmacotherapy.针对糖尿病肾病中的程序性细胞死亡:从分子机制到药物治疗
Mol Med. 2024 Dec 20;30(1):265. doi: 10.1186/s10020-024-01020-5.
6
PHB2 alleviates retinal pigment epithelium cell fibrosis by suppressing the AGE-RAGE pathway.PHB2通过抑制AGE-RAGE途径减轻视网膜色素上皮细胞纤维化。
Open Life Sci. 2024 Nov 4;19(1):20220985. doi: 10.1515/biol-2022-0985. eCollection 2024.
7
Opportunistic pathogen targets the LC3B-ceramide complex and mediates lethal mitophagy resistance in oral tumors.机会性致病菌靶向LC3B-神经酰胺复合物并介导口腔肿瘤中的致死性线粒体自噬抗性。
iScience. 2024 Apr 30;27(6):109860. doi: 10.1016/j.isci.2024.109860. eCollection 2024 Jun 21.
8
Metabolic network analysis of pre-ASD newborns and 5-year-old children with autism spectrum disorder.自闭症谱系障碍患儿的产前新生儿和 5 岁儿童代谢网络分析。
Commun Biol. 2024 May 10;7(1):536. doi: 10.1038/s42003-024-06102-y.
9
A review of the mechanisms of abnormal ceramide metabolism in type 2 diabetes mellitus, Alzheimer's disease, and their co-morbidities.2型糖尿病、阿尔茨海默病及其合并症中神经酰胺代谢异常机制的综述
Front Pharmacol. 2024 Feb 6;15:1348410. doi: 10.3389/fphar.2024.1348410. eCollection 2024.
10
Expression of Ceramide Synthases in Mice and Their Roles in Regulating Acyl-Chain Sphingolipids: A Framework for Baseline Levels and Future Implications in Aging and Disease.鞘氨醇合酶在小鼠中的表达及其对酰基鞘氨醇脂质调节的作用:衰老和疾病中基线水平及未来意义的框架。
Mol Pharmacol. 2024 Feb 15;105(3):131-143. doi: 10.1124/molpharm.123.000788.
HDAC2/SP1/miR-205 反馈环路促进糖尿病肾病肾小管上皮细胞细胞外基质的产生。
Clin Sci (Lond). 2022 Feb 11;136(3):223-238. doi: 10.1042/CS20210470.
4
Cholesterol - the devil you know; ceramide - the devil you don't.胆固醇——你了解的恶魔;神经酰胺——你不了解的恶魔。
Trends Pharmacol Sci. 2021 Dec;42(12):1082-1095. doi: 10.1016/j.tips.2021.10.001. Epub 2021 Nov 5.
5
Ceramide accumulation induces mitophagy and impairs β-oxidation in PINK1 deficiency.神经酰胺积累诱导 PINK1 缺陷中的线粒体自噬并损害β-氧化。
Proc Natl Acad Sci U S A. 2021 Oct 26;118(43). doi: 10.1073/pnas.2025347118.
6
AMPK agonist alleviate renal tubulointerstitial fibrosis via activating mitophagy in high fat and streptozotocin induced diabetic mice.AMPK 激动剂通过激活高脂和链脲佐菌素诱导的糖尿病小鼠的自噬缓解肾间质纤维化。
Cell Death Dis. 2021 Oct 9;12(10):925. doi: 10.1038/s41419-021-04184-8.
7
Ceramides and sphingosine-1-phosphate mediate the distinct effects of M1/M2-macrophage infusion on liver recovery after hepatectomy.神经酰胺和鞘氨醇-1-磷酸介导 M1/M2 巨噬细胞输注对肝切除术后肝再生的不同影响。
Cell Death Dis. 2021 Mar 26;12(4):324. doi: 10.1038/s41419-021-03616-9.
8
Rotten to the Cortex: Ceramide-Mediated Lipotoxicity in Diabetic Kidney Disease.烂到皮质:糖尿病肾病中的神经酰胺介导的脂毒性。
Front Endocrinol (Lausanne). 2021 Jan 28;11:622692. doi: 10.3389/fendo.2020.622692. eCollection 2020.
9
Sphingosine-1-Phosphate Metabolism and Signaling in Kidney Diseases.鞘氨醇-1-磷酸代谢与肾脏病信号通路
J Am Soc Nephrol. 2021 Jan;32(1):9-31. doi: 10.1681/ASN.2020050697. Epub 2020 Dec 18.
10
Worldwide Epidemiology of Diabetes-Related End-Stage Renal Disease, 2000-2015.2000 - 2015年全球糖尿病相关终末期肾病流行病学
Diabetes Care. 2021 Jan;44(1):89-97. doi: 10.2337/dc20-1913. Epub 2020 Nov 17.