Laboratory of Genetics and Genomics, National Institute on Aging Intramural Research Program, National Institutes of Health, Baltimore, Maryland, USA.
Translational Gerontology Branch, National Institute on Aging Intramural Research Program, National Institutes of Health, Baltimore, Maryland, USA.
Aging Cell. 2023 Nov;22(11):e13915. doi: 10.1111/acel.13915. Epub 2023 Jul 18.
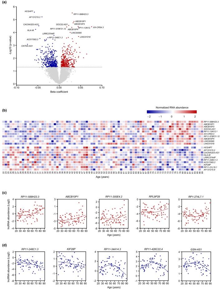
Changes in the transcriptomes of human tissues with advancing age are poorly cataloged. Here, we sought to identify the coding and long noncoding RNAs present in cultured primary skin fibroblasts collected from 82 healthy individuals across a wide age spectrum (22-89 years old) who participated in the GESTALT (Genetic and Epigenetic Signatures of Translational Aging Laboratory Testing) study of the National Institute on Aging, NIH. Using high-throughput RNA sequencing and a linear regression model, we identified 1437 coding RNAs (mRNAs) and 1177 linear and circular long noncoding (lncRNAs) that were differentially abundant as a function of age. Gene set enrichment analysis (GSEA) revealed select transcription factors implicated in coordinating the transcription of subsets of differentially abundant mRNAs, while long noncoding RNA enrichment analysis (LncSEA) identified RNA-binding proteins predicted to participate in the age-associated lncRNA profiles. In summary, we report age-associated changes in the global transcriptome, coding and noncoding, from healthy human skin fibroblasts and propose that these transcripts may serve as biomarkers and therapeutic targets in aging skin.
随着年龄的增长,人体组织中转录组的变化尚未得到充分的研究。在这里,我们试图鉴定在国立卫生研究院(NIH)老龄化转化实验室测试(Genetic and Epigenetic Signatures of Translational Aging Laboratory Testing,GESTALT)研究中,从跨越广泛年龄范围(22-89 岁)的 82 位健康个体中收集的培养原代皮肤成纤维细胞中存在的编码和长非编码 RNA。我们使用高通量 RNA 测序和线性回归模型,鉴定了 1437 个编码 RNA(信使 RNA,mRNA)和 1177 个线性和圆形长非编码 RNA(lncRNA),它们随年龄的变化而丰度不同。基因集富集分析(GSEA)显示,某些转录因子与协调差异表达 mRNA 的子集的转录有关,而长非编码 RNA 富集分析(LncSEA)鉴定了预测参与与年龄相关的 lncRNA 特征的 RNA 结合蛋白。总之,我们报告了来自健康人类皮肤成纤维细胞的全球转录组,包括编码和非编码,随年龄变化的情况,并提出这些转录物可能作为衰老皮肤的生物标志物和治疗靶点。