• 文献检索
  • 文档翻译
  • 深度研究
  • 学术资讯
  • Suppr Zotero 插件Zotero 插件
  • 邀请有礼
  • 套餐&价格
  • 历史记录
应用&插件
Suppr Zotero 插件Zotero 插件浏览器插件Mac 客户端Windows 客户端微信小程序
定价
高级版会员购买积分包购买API积分包
服务
文献检索文档翻译深度研究API 文档MCP 服务
关于我们
关于 Suppr公司介绍联系我们用户协议隐私条款
关注我们

Suppr 超能文献

核心技术专利:CN118964589B侵权必究
粤ICP备2023148730 号-1Suppr @ 2026

文献检索

告别复杂PubMed语法,用中文像聊天一样搜索,搜遍4000万医学文献。AI智能推荐,让科研检索更轻松。

立即免费搜索

文件翻译

保留排版,准确专业,支持PDF/Word/PPT等文件格式,支持 12+语言互译。

免费翻译文档

深度研究

AI帮你快速写综述,25分钟生成高质量综述,智能提取关键信息,辅助科研写作。

立即免费体验

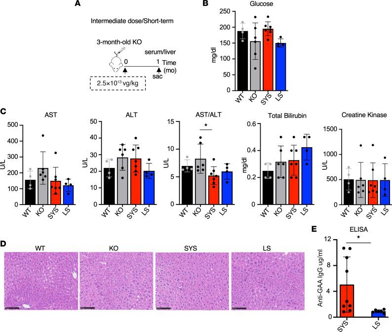
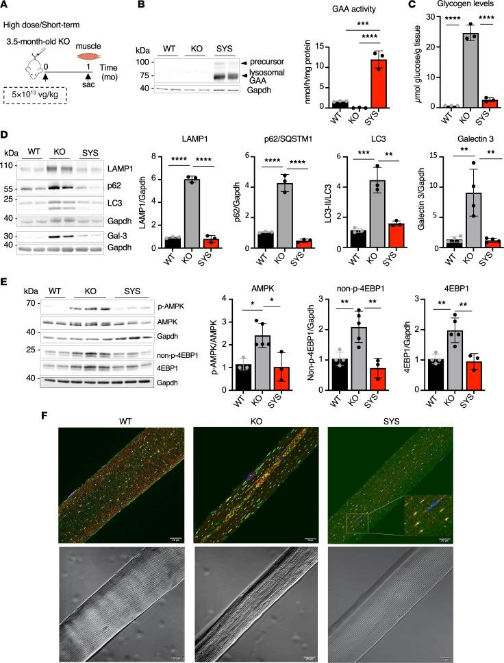
腺相关病毒介导的分泌型酸性α-葡萄糖苷酶转导增强摄取纠正庞贝病小鼠的神经肌肉病理。

AAV-mediated delivery of secreted acid α-glucosidase with enhanced uptake corrects neuromuscular pathology in Pompe mice.

机构信息

Cell and Developmental Biology Center, National Heart, Lung, and Blood Institute, NIH, Bethesda, Maryland, USA.

Light Imaging Section, Office of Science and Technology, National Institute of Arthritis and Musculoskeletal and Skin Diseases, NIH, Bethesda, Maryland, USA.

出版信息

JCI Insight. 2023 Aug 22;8(16):e170199. doi: 10.1172/jci.insight.170199.

DOI:10.1172/jci.insight.170199
PMID:37463048
原文链接:https://pmc.ncbi.nlm.nih.gov/articles/PMC10543735/
Abstract

Gene therapy is under advanced clinical development for several lysosomal storage disorders. Pompe disease, a debilitating neuromuscular illness affecting infants, children, and adults with different severity, is caused by a deficiency of lysosomal glycogen-degrading enzyme acid α-glucosidase (GAA). Here, we demonstrated that adeno-associated virus-mediated (AAV-mediated) systemic gene transfer reversed glycogen storage in all key therapeutic targets - skeletal and cardiac muscles, the diaphragm, and the central nervous system - in both young and severely affected old Gaa-knockout mice. Furthermore, the therapy reversed secondary cellular abnormalities in skeletal muscle, such as those in autophagy and mTORC1/AMPK signaling. We used an AAV9 vector encoding a chimeric human GAA protein with enhanced uptake and secretion to facilitate efficient spread of the expressed protein among multiple target tissues. These results lay the groundwork for a future clinical development strategy in Pompe disease.

摘要

基因治疗正在为几种溶酶体贮积症进行深入的临床开发。庞贝病是一种影响婴儿、儿童和成人的进行性神经肌肉疾病,由溶酶体糖原降解酶酸性α-葡萄糖苷酶(GAA)的缺乏引起。在这里,我们证明了腺相关病毒介导(AAV 介导)的系统基因转移可以逆转年轻和严重影响的 Gaa 基因敲除小鼠所有关键治疗靶点——骨骼肌和心肌、横膈膜和中枢神经系统——中的糖原储存。此外,该疗法还逆转了骨骼肌中的继发性细胞异常,如自噬和 mTORC1/AMPK 信号通路。我们使用了一种编码具有增强摄取和分泌能力的嵌合人 GAA 蛋白的 AAV9 载体,以促进表达的蛋白在多个靶组织中的有效扩散。这些结果为庞贝病的未来临床开发策略奠定了基础。

https://cdn.ncbi.nlm.nih.gov/pmc/blobs/ed3a/10543735/50eae0187725/jciinsight-8-170199-g038.jpg
https://cdn.ncbi.nlm.nih.gov/pmc/blobs/ed3a/10543735/610ba07d2d9f/jciinsight-8-170199-g037.jpg
https://cdn.ncbi.nlm.nih.gov/pmc/blobs/ed3a/10543735/f1da9bfa0dee/jciinsight-8-170199-g039.jpg
https://cdn.ncbi.nlm.nih.gov/pmc/blobs/ed3a/10543735/44bb9d2cc9df/jciinsight-8-170199-g040.jpg
https://cdn.ncbi.nlm.nih.gov/pmc/blobs/ed3a/10543735/adb0a686b63f/jciinsight-8-170199-g041.jpg
https://cdn.ncbi.nlm.nih.gov/pmc/blobs/ed3a/10543735/7fd313c831aa/jciinsight-8-170199-g042.jpg
https://cdn.ncbi.nlm.nih.gov/pmc/blobs/ed3a/10543735/80a3359ce5ec/jciinsight-8-170199-g043.jpg
https://cdn.ncbi.nlm.nih.gov/pmc/blobs/ed3a/10543735/c776d66372e1/jciinsight-8-170199-g044.jpg
https://cdn.ncbi.nlm.nih.gov/pmc/blobs/ed3a/10543735/bdadd223333e/jciinsight-8-170199-g045.jpg
https://cdn.ncbi.nlm.nih.gov/pmc/blobs/ed3a/10543735/9ae13e0d8cc1/jciinsight-8-170199-g046.jpg
https://cdn.ncbi.nlm.nih.gov/pmc/blobs/ed3a/10543735/50eae0187725/jciinsight-8-170199-g038.jpg
https://cdn.ncbi.nlm.nih.gov/pmc/blobs/ed3a/10543735/610ba07d2d9f/jciinsight-8-170199-g037.jpg
https://cdn.ncbi.nlm.nih.gov/pmc/blobs/ed3a/10543735/f1da9bfa0dee/jciinsight-8-170199-g039.jpg
https://cdn.ncbi.nlm.nih.gov/pmc/blobs/ed3a/10543735/44bb9d2cc9df/jciinsight-8-170199-g040.jpg
https://cdn.ncbi.nlm.nih.gov/pmc/blobs/ed3a/10543735/adb0a686b63f/jciinsight-8-170199-g041.jpg
https://cdn.ncbi.nlm.nih.gov/pmc/blobs/ed3a/10543735/7fd313c831aa/jciinsight-8-170199-g042.jpg
https://cdn.ncbi.nlm.nih.gov/pmc/blobs/ed3a/10543735/80a3359ce5ec/jciinsight-8-170199-g043.jpg
https://cdn.ncbi.nlm.nih.gov/pmc/blobs/ed3a/10543735/c776d66372e1/jciinsight-8-170199-g044.jpg
https://cdn.ncbi.nlm.nih.gov/pmc/blobs/ed3a/10543735/bdadd223333e/jciinsight-8-170199-g045.jpg
https://cdn.ncbi.nlm.nih.gov/pmc/blobs/ed3a/10543735/9ae13e0d8cc1/jciinsight-8-170199-g046.jpg
https://cdn.ncbi.nlm.nih.gov/pmc/blobs/ed3a/10543735/50eae0187725/jciinsight-8-170199-g038.jpg

相似文献

1
AAV-mediated delivery of secreted acid α-glucosidase with enhanced uptake corrects neuromuscular pathology in Pompe mice.腺相关病毒介导的分泌型酸性α-葡萄糖苷酶转导增强摄取纠正庞贝病小鼠的神经肌肉病理。
JCI Insight. 2023 Aug 22;8(16):e170199. doi: 10.1172/jci.insight.170199.
2
Systemic Delivery of AAVB1-GAA Clears Glycogen and Prolongs Survival in a Mouse Model of Pompe Disease.AAVB1-GAA 全身递送可清除糖原并延长庞贝病小鼠模型的生存期。
Hum Gene Ther. 2019 Jan;30(1):57-68. doi: 10.1089/hum.2018.016. Epub 2018 Jul 25.
3
Muscle-specific, liver-detargeted adeno-associated virus gene therapy rescues Pompe phenotype in adult and neonate Gaa mice.肌肉特异性、肝脏靶向的腺相关病毒基因治疗可挽救成年和新生 Gaa 小鼠的庞贝病表型。
J Inherit Metab Dis. 2024 Jan;47(1):119-134. doi: 10.1002/jimd.12625. Epub 2023 May 29.
4
Rescue of Advanced Pompe Disease in Mice with Hepatic Expression of Secretable Acid α-Glucosidase.肝表达分泌型酸性α-葡萄糖苷酶拯救晚期庞贝病小鼠。
Mol Ther. 2020 Sep 2;28(9):2056-2072. doi: 10.1016/j.ymthe.2020.05.025. Epub 2020 May 30.
5
Rescue of Pompe disease in mice by AAV-mediated liver delivery of secretable acid α-glucosidase.腺相关病毒介导的肝递送可分泌酸性α-葡萄糖苷酶拯救庞贝病小鼠。
Sci Transl Med. 2017 Nov 29;9(418). doi: 10.1126/scitranslmed.aam6375.
6
Enhanced efficacy of an AAV vector encoding chimeric, highly secreted acid alpha-glucosidase in glycogen storage disease type II.编码嵌合型、高分泌性酸性α-葡萄糖苷酶的腺相关病毒载体在II型糖原贮积病中的疗效增强
Mol Ther. 2006 Dec;14(6):822-30. doi: 10.1016/j.ymthe.2006.08.001. Epub 2006 Sep 20.
7
Gene Therapy for Pompe Disease: The Time is now.庞贝病的基因治疗:现在是时候了。
Hum Gene Ther. 2019 Oct;30(10):1245-1262. doi: 10.1089/hum.2019.109. Epub 2019 Sep 9.
8
Adjunctive β2-agonist treatment reduces glycogen independently of receptor-mediated acid α-glucosidase uptake in the limb muscles of mice with Pompe disease.在庞贝病小鼠的肢体肌肉中,β2-激动剂辅助治疗可独立于受体介导的酸性α-葡萄糖苷酶摄取减少糖原。
FASEB J. 2014 May;28(5):2272-80. doi: 10.1096/fj.13-244202. Epub 2014 Jan 21.
9
Efficacious Androgen Hormone Administration in Combination with Adeno-Associated Virus Vector-Mediated Gene Therapy in Female Mice with Pompe Disease.在患有庞贝病的雌性小鼠中,有效的雄激素激素给药与腺相关病毒载体介导的基因治疗相结合。
Hum Gene Ther. 2022 May;33(9-10):479-491. doi: 10.1089/hum.2021.218. Epub 2022 May 4.
10
Impaired clearance of accumulated lysosomal glycogen in advanced Pompe disease despite high-level vector-mediated transgene expression.尽管载体介导的转基因表达水平很高,但晚期庞贝病中累积的溶酶体糖原清除受损。
J Gene Med. 2009 Oct;11(10):913-20. doi: 10.1002/jgm.1372.

引用本文的文献

1
The transcription factors Tfeb and Tfe3 are required for survival and embryonic development of pancreas and liver in zebrafish.转录因子Tfeb和Tfe3是斑马鱼胰腺和肝脏存活及胚胎发育所必需的。
PLoS Genet. 2025 Jun 27;21(6):e1011754. doi: 10.1371/journal.pgen.1011754. eCollection 2025 Jun.
2
Mapping administration route-dependent transduction profiles of commonly used AAV variants in mice by barcode amplicon sequencing.通过条形码扩增子测序绘制小鼠中常用腺相关病毒(AAV)变体的给药途径依赖性转导图谱。
Mol Ther Methods Clin Dev. 2025 Apr 14;33(2):101468. doi: 10.1016/j.omtm.2025.101468. eCollection 2025 Jun 12.
3

本文引用的文献

1
IGF2-tagging of GAA promotes full correction of murine Pompe disease at a clinically relevant dosage of lentiviral gene therapy.在临床相关剂量的慢病毒基因治疗中,GAA的IGF2标记可促进小鼠庞贝病的完全纠正。
Mol Ther Methods Clin Dev. 2022 Sep 24;27:109-130. doi: 10.1016/j.omtm.2022.09.010. eCollection 2022 Dec 8.
2
What's new and what's next for gene therapy in Pompe disease?庞贝病基因治疗的新进展和未来方向是什么?
Expert Opin Biol Ther. 2022 Sep;22(9):1117-1135. doi: 10.1080/14712598.2022.2067476. Epub 2022 Apr 27.
3
Gene Therapy Developments for Pompe Disease.
Skeletal muscle effects of antisense oligonucleotides targeting glycogen synthase 1 in a mouse model of Pompe disease.
在庞贝病小鼠模型中,靶向糖原合酶1的反义寡核苷酸对骨骼肌的影响。
Clin Transl Med. 2025 Apr;15(4):e70314. doi: 10.1002/ctm2.70314.
4
Neurological glycogen storage diseases and emerging therapeutics.神经糖原贮积病和新兴治疗方法。
Neurotherapeutics. 2024 Sep;21(5):e00446. doi: 10.1016/j.neurot.2024.e00446. Epub 2024 Sep 14.
5
Small molecule inhibition of glycogen synthase I reduces muscle glycogen content and improves biomarkers in a mouse model of Pompe disease.小分子抑制糖原合酶 I 可减少肌肉糖原含量并改善庞贝病小鼠模型中的生物标志物。
Am J Physiol Endocrinol Metab. 2024 Oct 1;327(4):E524-E532. doi: 10.1152/ajpendo.00175.2024. Epub 2024 Aug 22.
6
Advances in Pompe Disease Treatment: From Enzyme Replacement to Gene Therapy.庞贝病治疗进展:从酶替代疗法到基因治疗。
Mol Diagn Ther. 2024 Nov;28(6):703-719. doi: 10.1007/s40291-024-00733-x. Epub 2024 Aug 12.
7
Failure of Autophagy in Pompe Disease.庞贝病中的自噬失败。
Biomolecules. 2024 May 13;14(5):573. doi: 10.3390/biom14050573.
8
Intravital imaging of muscle damage and response to therapy in a model of Pompe disease.庞贝病模型中肌肉损伤及对治疗反应的活体成像
Clin Transl Med. 2024 Mar;14(3):e1561. doi: 10.1002/ctm2.1561.
庞贝氏病的基因治疗进展
Biomedicines. 2022 Jan 28;10(2):302. doi: 10.3390/biomedicines10020302.
4
Muscle-directed gene therapy corrects Pompe disease and uncovers species-specific GAA immunogenicity.肌肉导向基因治疗纠正庞贝病并揭示种特异性 GAA 免疫原性。
EMBO Mol Med. 2022 Jan 11;14(1):e13968. doi: 10.15252/emmm.202113968. Epub 2021 Dec 1.
5
New therapies for Pompe disease: are we closer to a cure?庞贝病的新疗法:我们离治愈更近了吗?
Lancet Neurol. 2021 Dec;20(12):973-975. doi: 10.1016/S1474-4422(21)00358-6.
6
Safety and efficacy of cipaglucosidase alfa plus miglustat versus alglucosidase alfa plus placebo in late-onset Pompe disease (PROPEL): an international, randomised, double-blind, parallel-group, phase 3 trial.西加葡萄糖苷酶 α 联合米格列醇与阿加糖酶 α 联合安慰剂治疗晚发性庞贝病(PROPEL)的安全性和有效性:一项国际性、随机、双盲、平行分组、3 期临床试验。
Lancet Neurol. 2021 Dec;20(12):1027-1037. doi: 10.1016/S1474-4422(21)00331-8.
7
Safety and efficacy of avalglucosidase alfa versus alglucosidase alfa in patients with late-onset Pompe disease (COMET): a phase 3, randomised, multicentre trial.阿伐糖苷酶α与糖苷酶α治疗晚发型庞贝病患者的安全性和有效性比较(COMET):一项3期随机多中心试验
Lancet Neurol. 2021 Dec;20(12):1012-1026. doi: 10.1016/S1474-4422(21)00241-6.
8
Promoter CAG is more efficient than hepatocyte‑targeting TBG for transgene expression via rAAV8 in liver tissues.在肝脏组织中,通过rAAV8进行转基因表达时,启动子CAG比肝细胞靶向性甲状腺结合球蛋白(TBG)更有效。
Mol Med Rep. 2022 Jan;25(1). doi: 10.3892/mmr.2021.12532. Epub 2021 Nov 15.
9
Hepatic expression of GAA results in enhanced enzyme bioavailability in mice and non-human primates.GAA 在肝脏中的表达导致在小鼠和非人灵长类动物中增强了酶的生物利用度。
Nat Commun. 2021 Nov 4;12(1):6393. doi: 10.1038/s41467-021-26744-4.
10
Endolysosomal N-glycan processing is critical to attain the most active form of the enzyme acid alpha-glucosidase.内体溶酶体 N-聚糖加工对于获得酶酸性α-葡萄糖苷酶的最活跃形式至关重要。
J Biol Chem. 2021 Jan-Jun;296:100769. doi: 10.1016/j.jbc.2021.100769. Epub 2021 May 8.