Suppr超能文献

松果菊苷诱导米色脂肪细胞 UCP1 和 ATP 依赖性产热——多巴胺能受体的激活。

Echinacoside Induces UCP1- and ATP-Dependent Thermogenesis in Beige Adipocytes the Activation of Dopaminergic Receptors.

机构信息

Department of Biotechnology, Daegu University, Gyeongsan, Gyeongbuk 38453, Republic of Korea.

出版信息

J Microbiol Biotechnol. 2023 Oct 28;33(10):1268-1280. doi: 10.4014/jmb.2306.06041. Epub 2023 Jul 17.

Abstract

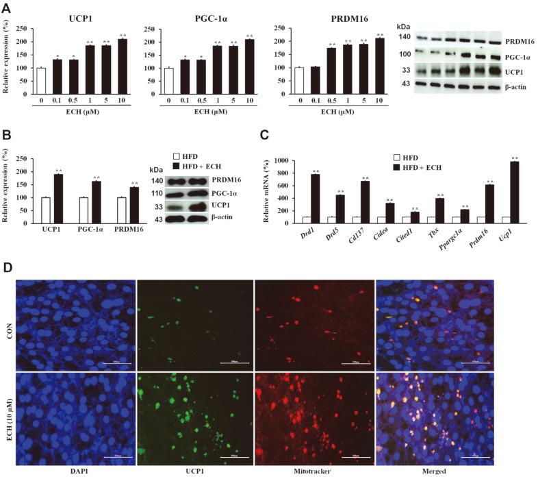
Echinacoside (ECH) is a naturally occurring phenylethanoid glycoside, isolated from , and this study aimed to analyze its effect on thermogenesis and its interaction with dopaminergic receptors 1 and 5 (DRD1 and DRD5) in 3T3-L1 white adipocytes and mice models. We employed RT-PCR, immunoblot, immunofluorescence, a staining method, and an assay kit to determine its impact. ECH showed a substantial increase in browning signals in vitro and a decrease in adipogenic signals in vivo. Additionally, analysis of the iWAT showed that the key genes involved in beiging, mitochondrial biogenesis, and ATP-dependent thermogenesis were upregulated while adipogenesis and lipogenesis genes were downregulated. OXPHOS complexes, Ca signaling proteins as well as intracellular Ca levels were also upregulated in 3T3-L1 adipocytes following ECH treatment. This was collectively explained by mechanistic studies which showed that ECH mediated the beiging process the DRD1/5-cAMP-PKA and subsequent downstream molecules, whereas it co-mediated the α1-AR-signaling thermogenesis via the DRD1/5/SERCA2b/RyR2/CKmt pathway in 3T3-L1 adipocytes. Animal experiments revealed that there was a 12.28% reduction in body weight gain after the ECH treatment for six weeks. The effects of ECH treatment on adipose tissue can offer more insights into the treatment of obesity and metabolic syndrome.

摘要

松果菊苷(ECH)是一种从 中分离得到的天然苯乙醇苷,本研究旨在分析其对产热的影响及其与 3T3-L1 白色脂肪细胞和小鼠模型中多巴胺受体 1 和 5(DRD1 和 DRD5)的相互作用。我们采用 RT-PCR、免疫印迹、免疫荧光、染色法和试剂盒来测定其影响。ECH 体外显著增加褐色信号,体内减少脂肪生成信号。此外,对 iWAT 的分析表明,与褐变、线粒体生物发生和 ATP 依赖性产热相关的关键基因上调,而脂肪生成和脂肪生成基因下调。ECH 处理后,3T3-L1 脂肪细胞中的 OXPHOS 复合物、Ca 信号蛋白和细胞内 Ca 水平也上调。机制研究表明,ECH 通过 DRD1/5-cAMP-PKA 及其下游分子介导褐变过程,而在 3T3-L1 脂肪细胞中,通过 DRD1/5/SERCA2b/RyR2/CKmt 途径共同介导 α1-AR 信号产热。动物实验表明,ECH 治疗 6 周后体重增加减少了 12.28%。ECH 处理对脂肪组织的影响可为肥胖和代谢综合征的治疗提供更多的见解。

https://cdn.ncbi.nlm.nih.gov/pmc/blobs/455e/10619551/1d0ff8d4d018/jmb-33-10-1268-f1.jpg

文献AI研究员

20分钟写一篇综述,助力文献阅读效率提升50倍。

立即体验

用中文搜PubMed

大模型驱动的PubMed中文搜索引擎

马上搜索

文档翻译

学术文献翻译模型,支持多种主流文档格式。

立即体验