Suppr超能文献

几种α疱疹病毒与 NF-κB 途径相互作用相似,并抑制 NF-κB 依赖性基因表达。

Several Alphaherpesviruses Interact Similarly with the NF-κB Pathway and Suppress NF-κB-Dependent Gene Expression.

机构信息

Department of Translational Physiology, Infectiology and Public Health-Faculty of Veterinary Medicine, Ghent University, Ghent, Belgium.

Department of Microbiology, Blavatnik Institute, Harvard Medical School, Boston, Massachusetts, USA.

出版信息

Microbiol Spectr. 2023 Aug 17;11(4):e0142123. doi: 10.1128/spectrum.01421-23. Epub 2023 Jul 19.

Abstract

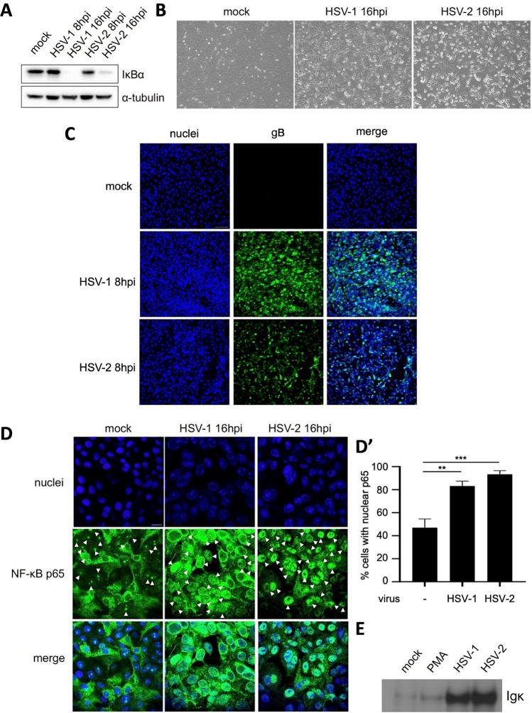
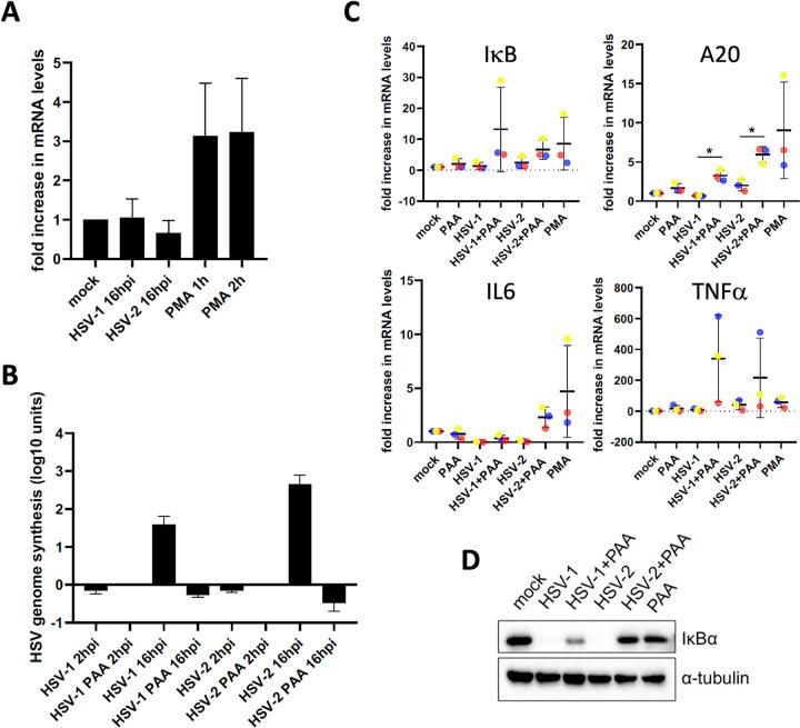
Alphaherpesvirus infection is associated with attenuation of different aspects of the host innate immune response that is elicited to confine primary infections at the mucosal epithelia. Here, we report that infection of epithelial cells with several alphaherpesviruses of different species, including herpes simplex virus 1 and 2 (HSV-1 and HSV-2), feline alphaherpesvirus 1 (FHV-1), and bovine alphaherpesvirus 1 (BoHV-1) results in the inactivation of the responses driven by the nuclear factor kappa B (NF-κB) pathway, considered a pillar of the innate immune response. The mode to interact with and circumvent NF-κB-driven responses in infected epithelial cells is seemingly conserved in human, feline, and porcine alphaherpesviruses, consisting of a persistent activation of the NF-κB cascade but a potent repression of NF-κB-dependent transcription activity, which relies on replication of viral genomes. However, BoHV-1 apparently deviates from the other investigated members of the taxon in this respect, as BoHV-1-infected epithelial cells do not display the persistent NF-κB activation observed for the other alphaherpesviruses. In conclusion, this study suggests that inhibition of NF-κB transcription activity is a strategy used by several alphaherpesviruses to prevent NF-κB-driven responses in infected epithelial cells. The current study provides a side-by-side comparison of the interaction of different alphaherpesviruses with NF-κB, a key and central player in the (proinflammatory) innate host response, in infected nontransformed epithelial cell lines. We report that all studied viruses prevent expression of the hallmark NF-κB-dependent gene IκB, often but not always via similar strategies, pointing to suppression of NF-κB-dependent host gene expression in infected epithelial cells as a common and therefore likely important aspect of alphaherpesviruses.

摘要

α疱疹病毒感染与宿主先天免疫反应的不同方面的减弱有关,这些反应被激发以限制黏膜上皮的原发性感染。在这里,我们报告称,几种不同物种的α疱疹病毒(包括单纯疱疹病毒 1 和 2(HSV-1 和 HSV-2)、猫α疱疹病毒 1(FHV-1)和牛α疱疹病毒 1(BoHV-1))感染上皮细胞会导致核因子 kappa B(NF-κB)途径驱动的反应失活,NF-κB 途径被认为是先天免疫反应的支柱。在受感染的上皮细胞中与 NF-κB 相互作用并规避 NF-κB 驱动的反应的模式在人类、猫科动物和猪科α疱疹病毒中似乎是保守的,包括 NF-κB 级联的持续激活,但 NF-κB 依赖性转录活性的强烈抑制,这依赖于病毒基因组的复制。然而,BoHV-1 在这方面显然与其他被研究的分类群成员不同,因为 BoHV-1 感染的上皮细胞不显示出其他α疱疹病毒观察到的持续 NF-κB 激活。总之,这项研究表明,抑制 NF-κB 转录活性是几种α疱疹病毒用来防止感染上皮细胞中 NF-κB 驱动的反应的策略。本研究提供了不同的α疱疹病毒与 NF-κB 的相互作用的并排比较,NF-κB 是(促炎)先天宿主反应中的关键和核心参与者,在感染的非转化上皮细胞系中。我们报告称,所有研究的病毒都阻止了标志性 NF-κB 依赖性基因 IκB 的表达,通常但并非总是通过类似的策略,这表明抑制感染上皮细胞中 NF-κB 依赖性宿主基因表达是α疱疹病毒的一个共同且因此可能是重要的方面。

https://cdn.ncbi.nlm.nih.gov/pmc/blobs/6eed/10434116/665055ce4713/spectrum.01421-23-f001.jpg

文献AI研究员

20分钟写一篇综述,助力文献阅读效率提升50倍。

立即体验

用中文搜PubMed

大模型驱动的PubMed中文搜索引擎

马上搜索

文档翻译

学术文献翻译模型,支持多种主流文档格式。

立即体验