Suppr超能文献

棉花(棉属)中高通量染色体构象捕获的升级方法(Hi-C 3.0)

An upgraded method of high-throughput chromosome conformation capture (Hi-C 3.0) in cotton ( spp.).

作者信息

Han Jin, Wang Siyuan, Wu Hongyu, Zhao Ting, Guan Xueying, Fang Lei

机构信息

Zhejiang Provincial Key Laboratory of Crop Genetic Resources, The Advanced Seed Institute, Plant Precision Breeding Academy, College of Agriculture and Biotechnology, Zhejiang University, Hangzhou, China.

Hainan Institute of Zhejiang University, Yongyou Industry Park, Yazhou Bay Sci-Tech City, Sanya, China.

出版信息

Front Plant Sci. 2023 Jul 4;14:1223591. doi: 10.3389/fpls.2023.1223591. eCollection 2023.

Abstract

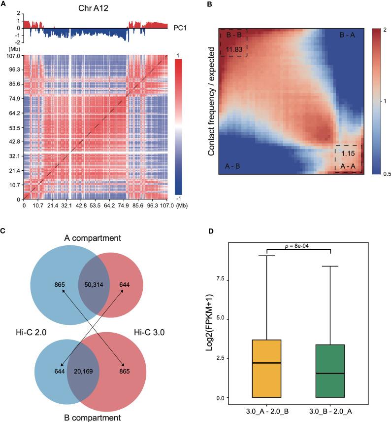
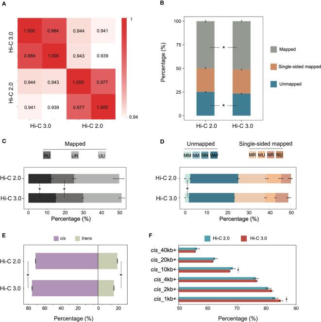
High-throughput chromosome conformation capture (Hi-C) technology has been applied to explore the chromatin interactions and shed light on the biological functions of three-dimensional genomic features. However, it remains challenging to guarantee the high quality of Hi-C library in plants and hence the reliable capture of chromatin structures, especially loops, due to insufficient fragmentation and low efficiency of proximity ligations. To overcome these deficiencies, we optimized the parameters of the Hi-C protocol, principally the cross-linking agents and endonuclease fragmentation strategy. The double cross-linkers (FA+DSG) and double restriction enzymes (II+I) were utilized. Thus, a systematic Hi-C protocol was designed using plant tissues embedded with comprehensive quality controls to monitor the library construction. This upgraded method, termed Hi-C 3.0, was applied to cotton leaves for trial. In comparison with the conventional Hi-C 2.0, Hi-C 3.0 can obtain more than 50% valid contacts at a given sequencing depth to improve the signal-to-noise ratio. Hi-C 3.0 can furthermore enhance the capturing of loops almost as twice as that of Hi-C 2.0. In addition, Hi-C 3.0 showed higher efficiency of compartment detection and identified compartmentalization more accurately. In general, Hi-C 3.0 contributes to the advancement of the Hi-C method in plants by promoting its capability on decoding the chromatin organization.

摘要

高通量染色体构象捕获(Hi-C)技术已被应用于探索染色质相互作用,并揭示三维基因组特征的生物学功能。然而,由于片段化不足和邻近连接效率低下,在植物中保证Hi-C文库的高质量以及因此可靠地捕获染色质结构,尤其是环,仍然具有挑战性。为了克服这些不足,我们优化了Hi-C方案的参数,主要是交联剂和核酸内切酶片段化策略。使用了双交联剂(FA+DSG)和双限制酶(II+I)。因此,设计了一种系统的Hi-C方案,使用嵌入全面质量控制的植物组织来监测文库构建。这种升级后的方法称为Hi-C 3.0,已应用于棉花叶片进行试验。与传统的Hi-C 2.0相比,Hi-C 3.0在给定的测序深度下可以获得超过50%的有效接触,以提高信噪比。Hi-C 3.0还可以将环的捕获能力提高近两倍于Hi-C 2.0。此外,Hi-C 3.0显示出更高的区室检测效率,并能更准确地识别区室化。总体而言,Hi-C 3.0通过提升其解码染色质组织的能力,推动了植物Hi-C方法的发展。

https://cdn.ncbi.nlm.nih.gov/pmc/blobs/f560/10353440/450109110f60/fpls-14-1223591-g001.jpg

文献检索

告别复杂PubMed语法,用中文像聊天一样搜索,搜遍4000万医学文献。AI智能推荐,让科研检索更轻松。

立即免费搜索

文件翻译

保留排版,准确专业,支持PDF/Word/PPT等文件格式,支持 12+语言互译。

免费翻译文档

深度研究

AI帮你快速写综述,25分钟生成高质量综述,智能提取关键信息,辅助科研写作。

立即免费体验