• 文献检索
  • 文档翻译
  • 深度研究
  • 学术资讯
  • Suppr Zotero 插件Zotero 插件
  • 邀请有礼
  • 套餐&价格
  • 历史记录
应用&插件
Suppr Zotero 插件Zotero 插件浏览器插件Mac 客户端Windows 客户端微信小程序
定价
高级版会员购买积分包购买API积分包
服务
文献检索文档翻译深度研究API 文档MCP 服务
关于我们
关于 Suppr公司介绍联系我们用户协议隐私条款
关注我们

Suppr 超能文献

核心技术专利:CN118964589B侵权必究
粤ICP备2023148730 号-1Suppr @ 2026

文献检索

告别复杂PubMed语法,用中文像聊天一样搜索,搜遍4000万医学文献。AI智能推荐,让科研检索更轻松。

立即免费搜索

文件翻译

保留排版,准确专业,支持PDF/Word/PPT等文件格式,支持 12+语言互译。

免费翻译文档

深度研究

AI帮你快速写综述,25分钟生成高质量综述,智能提取关键信息,辅助科研写作。

立即免费体验

采用网络医学方法研究射血分数保留的心力衰竭的合并症。

A network medicine approach to study comorbidities in heart failure with preserved ejection fraction.

机构信息

Institute for Computational Biomedicine, Heidelberg University, Faculty of Medicine, and Heidelberg University Hospital, Bioquant, Heidelberg, Germany.

Department of General Internal Medicine and Psychosomatics, Heidelberg University Hospital, Heidelberg, Germany.

出版信息

BMC Med. 2023 Jul 24;21(1):267. doi: 10.1186/s12916-023-02922-7.

DOI:10.1186/s12916-023-02922-7
PMID:37488529
原文链接:https://pmc.ncbi.nlm.nih.gov/articles/PMC10367269/
Abstract

BACKGROUND

Comorbidities are expected to impact the pathophysiology of heart failure (HF) with preserved ejection fraction (HFpEF). However, comorbidity profiles are usually reduced to a few comorbid disorders. Systems medicine approaches can model phenome-wide comorbidity profiles to improve our understanding of HFpEF and infer associated genetic profiles.

METHODS

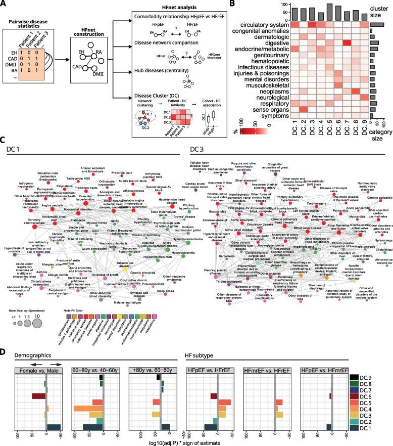
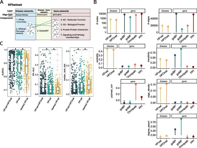
We retrospectively explored 569 comorbidities in 29,047 HF patients, including 8062 HFpEF and 6585 HF with reduced ejection fraction (HFrEF) patients from a German university hospital. We assessed differences in comorbidity profiles between HF subtypes via multiple correspondence analysis. Then, we used machine learning classifiers to identify distinctive comorbidity profiles of HFpEF and HFrEF patients. Moreover, we built a comorbidity network (HFnet) to identify the main disease clusters that summarized the phenome-wide comorbidity. Lastly, we predicted novel gene candidates for HFpEF by linking the HFnet to a multilayer gene network, integrating multiple databases. To corroborate HFpEF candidate genes, we collected transcriptomic data in a murine HFpEF model. We compared predicted genes with the murine disease signature as well as with the literature.

RESULTS

We found a high degree of variance between the comorbidity profiles of HFpEF and HFrEF, while each was more similar to HFmrEF. The comorbidities present in HFpEF patients were more diverse than those in HFrEF and included neoplastic, osteologic and rheumatoid disorders. Disease communities in the HFnet captured important comorbidity concepts of HF patients which could be assigned to HF subtypes, age groups, and sex. Based on the HFpEF comorbidity profile, we predicted and recovered gene candidates, including genes involved in fibrosis (COL3A1, LOX, SMAD9, PTHL), hypertrophy (GATA5, MYH7), oxidative stress (NOS1, GSST1, XDH), and endoplasmic reticulum stress (ATF6). Finally, predicted genes were significantly overrepresented in the murine transcriptomic disease signature providing additional plausibility for their relevance.

CONCLUSIONS

We applied systems medicine concepts to analyze comorbidity profiles in a HF patient cohort. We were able to identify disease clusters that helped to characterize HF patients. We derived a distinct comorbidity profile for HFpEF, which was leveraged to suggest novel candidate genes via network propagation. The identification of distinctive comorbidity profiles and candidate genes from routine clinical data provides insights that may be leveraged to improve diagnosis and identify treatment targets for HFpEF patients.

摘要

背景

合并症预计会影响射血分数保留的心力衰竭(HFpEF)的病理生理学。然而,合并症的情况通常会简化为少数几种合并症。系统医学方法可以对表型广泛的合并症情况进行建模,以提高我们对 HFpEF 的认识,并推断出相关的遗传情况。

方法

我们回顾性地研究了德国一所大学医院 29047 名 HF 患者中的 569 种合并症,其中包括 8062 名 HFpEF 和 6585 名射血分数降低的心力衰竭(HFrEF)患者。我们通过多元对应分析评估了 HF 亚型之间合并症情况的差异。然后,我们使用机器学习分类器来识别 HFpEF 和 HFrEF 患者的独特合并症情况。此外,我们构建了一个合并症网络(HFnet),以识别总结表型广泛合并症的主要疾病群。最后,我们通过将 HFnet 与整合了多个数据库的多层基因网络相连接,预测 HFpEF 的新基因候选物。为了证实 HFpEF 的候选基因,我们在 HFpEF 小鼠模型中收集了转录组数据。我们将预测的基因与小鼠疾病特征以及文献进行了比较。

结果

我们发现 HFpEF 和 HFrEF 之间的合并症情况差异很大,而它们各自与 HFmrEF 更为相似。HFpEF 患者的合并症比 HFrEF 患者更多样化,包括肿瘤、骨和类风湿性疾病。HFnet 中的疾病群捕获了 HF 患者的重要合并症概念,这些概念可以分配给 HF 亚型、年龄组和性别。基于 HFpEF 的合并症情况,我们预测并恢复了基因候选物,包括参与纤维化的基因(COL3A1、LOX、SMAD9、PTHL)、肥大的基因(GATA5、MYH7)、氧化应激的基因(NOS1、GSST1、XDH)和内质网应激的基因(ATF6)。最后,预测的基因在小鼠转录组疾病特征中显著过表达,这为它们的相关性提供了额外的可能性。

结论

我们应用系统医学的概念来分析 HF 患者队列中的合并症情况。我们能够识别有助于描述 HF 患者的疾病群。我们为 HFpEF 确定了独特的合并症情况,并通过网络传播来提出新的候选基因。从常规临床数据中识别出独特的合并症情况和候选基因,为改善 HFpEF 患者的诊断和确定治疗靶点提供了新的思路。

https://cdn.ncbi.nlm.nih.gov/pmc/blobs/1571/10367269/9f24906520c5/12916_2023_2922_Fig5_HTML.jpg
https://cdn.ncbi.nlm.nih.gov/pmc/blobs/1571/10367269/c1cd2146f191/12916_2023_2922_Fig1_HTML.jpg
https://cdn.ncbi.nlm.nih.gov/pmc/blobs/1571/10367269/98cc2f31158d/12916_2023_2922_Fig2_HTML.jpg
https://cdn.ncbi.nlm.nih.gov/pmc/blobs/1571/10367269/31126e49409c/12916_2023_2922_Fig3_HTML.jpg
https://cdn.ncbi.nlm.nih.gov/pmc/blobs/1571/10367269/29f163e1d843/12916_2023_2922_Fig4_HTML.jpg
https://cdn.ncbi.nlm.nih.gov/pmc/blobs/1571/10367269/9f24906520c5/12916_2023_2922_Fig5_HTML.jpg
https://cdn.ncbi.nlm.nih.gov/pmc/blobs/1571/10367269/c1cd2146f191/12916_2023_2922_Fig1_HTML.jpg
https://cdn.ncbi.nlm.nih.gov/pmc/blobs/1571/10367269/98cc2f31158d/12916_2023_2922_Fig2_HTML.jpg
https://cdn.ncbi.nlm.nih.gov/pmc/blobs/1571/10367269/31126e49409c/12916_2023_2922_Fig3_HTML.jpg
https://cdn.ncbi.nlm.nih.gov/pmc/blobs/1571/10367269/29f163e1d843/12916_2023_2922_Fig4_HTML.jpg
https://cdn.ncbi.nlm.nih.gov/pmc/blobs/1571/10367269/9f24906520c5/12916_2023_2922_Fig5_HTML.jpg

相似文献

1
A network medicine approach to study comorbidities in heart failure with preserved ejection fraction.采用网络医学方法研究射血分数保留的心力衰竭的合并症。
BMC Med. 2023 Jul 24;21(1):267. doi: 10.1186/s12916-023-02922-7.
2
Myocardial Gene Expression Signatures in Human Heart Failure With Preserved Ejection Fraction.心肌基因表达特征在射血分数保留的心力衰竭患者中。
Circulation. 2021 Jan 12;143(2):120-134. doi: 10.1161/CIRCULATIONAHA.120.050498. Epub 2020 Oct 29.
3
Impact of noncardiac comorbidities on morbidity and mortality in a predominantly male population with heart failure and preserved versus reduced ejection fraction.非心脏合并症对射血分数保留与降低的心衰患者(主要为男性)发病率和死亡率的影响。
J Am Coll Cardiol. 2012 Mar 13;59(11):998-1005. doi: 10.1016/j.jacc.2011.11.040.
4
Age-dependent differences in clinical phenotype and prognosis in heart failure with mid-range ejection compared with heart failure with reduced or preserved ejection fraction.与射血分数降低或保留的心衰相比,射血分数中间值的心衰患者在临床表型和预后方面存在年龄依赖性差异。
Clin Res Cardiol. 2019 Dec;108(12):1394-1405. doi: 10.1007/s00392-019-01477-z. Epub 2019 Apr 12.
5
Acute heart failure with mid-range left ventricular ejection fraction: clinical profile, in-hospital management, and short-term outcome.左心室射血分数中等范围的急性心力衰竭:临床特征、住院治疗及短期预后
Clin Res Cardiol. 2017 May;106(5):359-368. doi: 10.1007/s00392-016-1063-0. Epub 2016 Dec 20.
6
[Contemporary epidemiology and treatment of hospitalized heart failure patients in real clinical practice in China].[中国实际临床实践中住院心力衰竭患者的当代流行病学与治疗]
Zhonghua Xin Xue Guan Bing Za Zhi. 2019 Nov 24;47(11):865-874. doi: 10.3760/cma.j.issn.0253-3758.2019.11.004.
7
Five-year mortality of heart failure with preserved, mildly reduced, and reduced ejection fraction in a 4880 Chinese cohort.在中国 4880 例队列中,射血分数保留、轻度降低和降低的心衰患者的 5 年死亡率。
ESC Heart Fail. 2022 Aug;9(4):2336-2347. doi: 10.1002/ehf2.13921. Epub 2022 Apr 18.
8
Clinical characteristics of hospitalized heart failure patients with preserved, mid-range, and reduced ejection fractions in Japan.日本住院心力衰竭患者射血分数保留、中间范围和降低的临床特征。
ESC Heart Fail. 2019 Jun;6(3):475-486. doi: 10.1002/ehf2.12418. Epub 2019 Mar 3.
9
Heart failure clinical care analysis uncovers risk reduction opportunities for preserved ejection fraction subtype.心力衰竭临床护理分析揭示了保留射血分数亚组的风险降低机会。
Sci Rep. 2021 Sep 20;11(1):18618. doi: 10.1038/s41598-021-97831-1.
10
Impact of comorbidities on health status measured using the Kansas City Cardiomyopathy Questionnaire in patients with heart failure with reduced and preserved ejection fraction.合并症对心力衰竭伴射血分数降低和保留患者健康状况(采用堪萨斯城心肌病问卷进行测量)的影响。
Eur J Heart Fail. 2023 Sep;25(9):1606-1618. doi: 10.1002/ejhf.2962. Epub 2023 Aug 3.

引用本文的文献

1
Comorbidities and incidence of heart failure with preserved ejection fraction: a systematic review and meta-analysis of cohort studies.射血分数保留的心力衰竭的合并症与发病率:队列研究的系统评价和荟萃分析
BMJ Open. 2025 Aug 1;15(7):e093306. doi: 10.1136/bmjopen-2024-093306.
2
Circulating Immune Cell Signature Analysis in HFpEF Across Species.射血分数保留的心力衰竭跨物种循环免疫细胞特征分析
Circ Res. 2025 Aug 15;137(5):682-698. doi: 10.1161/CIRCRESAHA.125.326249. Epub 2025 Jul 25.
3
Disease Network-Based Approaches to Study Comorbidity in Heart Failure: Current State and Future Perspectives.

本文引用的文献

1
IRE1/XBP1 and endoplasmic reticulum signaling - from basic to translational research for cardiovascular disease.肌醇需求酶1/ X盒结合蛋白1与内质网信号传导——从心血管疾病的基础研究到转化研究
Curr Opin Physiol. 2022 Aug;28. doi: 10.1016/j.cophys.2022.100552. Epub 2022 May 27.
2
Genetic architecture of heart failure with preserved versus reduced ejection fraction.保留射血分数与降低射血分数心力衰竭的遗传结构。
Nat Commun. 2022 Dec 14;13(1):7753. doi: 10.1038/s41467-022-35323-0.
3
Sex- and race-specific associations of bone mineral density with incident heart failure and its subtypes in older adults.
基于疾病网络的心力衰竭共病研究方法:现状与未来展望
Curr Heart Fail Rep. 2024 Dec 27;22(1):6. doi: 10.1007/s11897-024-00693-7.
4
Analyzing Comorbidity Patterns in Patients With Thyroid Disease Using Large-Scale Electronic Medical Records: Network-Based Retrospective Observational Study.利用大规模电子病历分析甲状腺疾病患者的共病模式:基于网络的回顾性观察研究。
Interact J Med Res. 2024 Oct 3;13:e54891. doi: 10.2196/54891.
5
Myocardial Inflammation in Heart Failure With Reduced and Preserved Ejection Fraction.心力衰竭中射血分数降低和保留的心肌炎症。
Circ Res. 2024 Jun 7;134(12):1752-1766. doi: 10.1161/CIRCRESAHA.124.323659. Epub 2024 Jun 6.
6
Pathophysiological Link and Treatment Implication of Heart Failure and Preserved Ejection Fraction in Patients with Chronic Kidney Disease.慢性肾脏病患者射血分数保留的心力衰竭的病理生理联系及治疗意义
Biomedicines. 2024 Apr 30;12(5):981. doi: 10.3390/biomedicines12050981.
性别和种族特异性与老年人骨密度与心力衰竭及其亚型发病的相关性。
J Am Geriatr Soc. 2023 Mar;71(3):742-755. doi: 10.1111/jgs.18121. Epub 2022 Nov 5.
4
KEGG for taxonomy-based analysis of pathways and genomes.KEGG 用于基于分类的途径和基因组分析。
Nucleic Acids Res. 2023 Jan 6;51(D1):D587-D592. doi: 10.1093/nar/gkac963.
5
Biomarker profiles in heart failure with preserved vs. reduced ejection fraction: results from the DIAST-CHF study.心力衰竭射血分数保留与降低患者的生物标志物谱:DIAST-CHF 研究结果。
ESC Heart Fail. 2023 Feb;10(1):200-210. doi: 10.1002/ehf2.14167. Epub 2022 Oct 2.
6
Endothelial Dysfunction in Heart Failure With Preserved Ejection Fraction: What are the Experimental Proofs?射血分数保留的心力衰竭中的内皮功能障碍:有哪些实验证据?
Front Physiol. 2022 Jul 8;13:906272. doi: 10.3389/fphys.2022.906272. eCollection 2022.
7
Nonplatelet thromboxane generation is associated with impaired cardiovascular performance and mortality in heart failure.非血小板血栓素生成与心力衰竭患者心血管功能障碍和死亡率升高有关。
Am J Physiol Heart Circ Physiol. 2022 Jul 1;323(1):H248-H255. doi: 10.1152/ajpheart.00212.2022. Epub 2022 Jun 17.
8
Selective JAG1-NOTCH3 targeting shows potential for treating PAH.选择性靶向JAG1-NOTCH3显示出治疗肺动脉高压的潜力。
Nat Rev Cardiol. 2022 Jul;19(7):433. doi: 10.1038/s41569-022-00726-5.
9
Plasma proteomic analysis of association between atrial fibrillation, coronary microvascular disease and heart failure.心房颤动、冠状动脉微血管疾病与心力衰竭之间关联的血浆蛋白质组学分析
Am J Cardiovasc Dis. 2022 Apr 15;12(2):81-91. eCollection 2022.
10
Understudied proteins: opportunities and challenges for functional proteomics.研究不足的蛋白质:功能蛋白质组学面临的机遇与挑战
Nat Methods. 2022 Jul;19(7):774-779. doi: 10.1038/s41592-022-01454-x.