Suppr超能文献

角蛋白 17 与烯醇酶共价结合,加剧银屑病角质形成细胞的增殖。

Keratin 17 covalently binds to alpha-enolase and exacerbates proliferation of keratinocytes in psoriasis.

机构信息

Department of Dermatology, Xijing Hospital, Fourth Military Medical University, Xi'an, Shaanxi 710032, China.

出版信息

Int J Biol Sci. 2023 Jul 3;19(11):3395-3411. doi: 10.7150/ijbs.83141. eCollection 2023.

Abstract

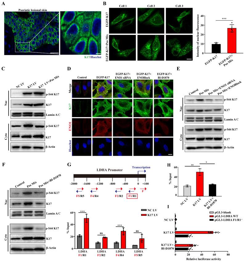
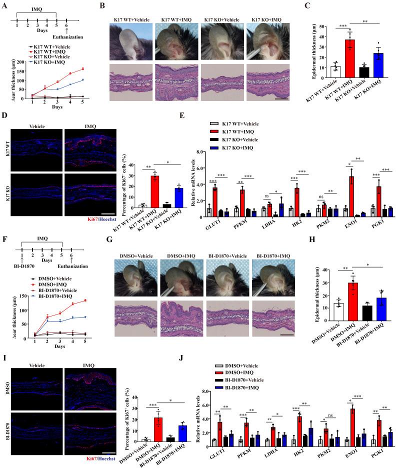
Dysregulated glucose metabolism is an important characteristic of psoriasis. Cytoskeletal protein keratin 17 (K17) is highly expressed in the psoriatic epidermis and contributes to psoriasis pathogenesis. However, whether K17 is involved in the dysregulated glucose metabolism of keratinocytes (KCs) in psoriasis remains unclear. In the present study, loss- and gain-of-function studies showed that elevated K17 expression was critically involved in glycolytic pathway activation in psoriatic KCs. The level of α-enolase (ENO1), a novel potent interaction partner of K17, was also elevated in psoriatic KCs. Knockdown of ENO1 by siRNA or inhibition of ENO1 activity by the inhibitor ENOBlock remarkably suppressed KCs glycolysis and proliferation. Moreover, ENO1 directly interacted with K17 and maintained K17-Ser phosphorylation to promote the nuclear translocation of K17, which promoted the transcription of the key glycolysis enzyme lactic dehydrogenase A () and resulted in enhanced KCs glycolysis and proliferation . Finally, either inhibiting the expression and activation of ENO1 or repressing K17-Ser phosphorylation significantly alleviated the IMQ-induced psoriasis-like phenotype . These findings provide new insights into the metabolic profile of psoriatic KCs and suggest that modulation of the ENO1-K17-LDHA axis is a potentially innovative therapeutic approach to psoriasis.

摘要

葡萄糖代谢失调是银屑病的一个重要特征。细胞骨架蛋白角蛋白 17(K17)在银屑病表皮中高度表达,有助于银屑病的发病机制。然而,K17 是否参与银屑病角质形成细胞(KCs)的葡萄糖代谢失调仍不清楚。在本研究中,通过缺失和获得功能研究表明,升高的 K17 表达对银屑病 KCs 糖酵解途径的激活至关重要。α-烯醇酶(ENO1)的水平,一种 K17 的新的有力相互作用伙伴,也在银屑病 KCs 中升高。用 siRNA 敲低 ENO1 或用抑制剂 ENOBlock 抑制 ENO1 活性可显著抑制 KCs 的糖酵解和增殖。此外,ENO1 与 K17 直接相互作用并维持 K17-Ser 磷酸化,以促进 K17 的核易位,从而促进关键糖酵解酶乳酸脱氢酶 A () 的转录,导致 KCs 糖酵解和增殖增强。最后,抑制 ENO1 的表达和激活或抑制 K17-Ser 磷酸化可显著减轻 IMQ 诱导的银屑病样表型。这些发现为银屑病 KCs 的代谢特征提供了新的见解,并表明调节 ENO1-K17-LDHA 轴可能是一种治疗银屑病的创新方法。

https://cdn.ncbi.nlm.nih.gov/pmc/blobs/5c81/10367554/1e361c93926e/ijbsv19p3395g001.jpg

文献检索

告别复杂PubMed语法,用中文像聊天一样搜索,搜遍4000万医学文献。AI智能推荐,让科研检索更轻松。

立即免费搜索

文件翻译

保留排版,准确专业,支持PDF/Word/PPT等文件格式,支持 12+语言互译。

免费翻译文档

深度研究

AI帮你快速写综述,25分钟生成高质量综述,智能提取关键信息,辅助科研写作。

立即免费体验