• 文献检索
  • 文档翻译
  • 深度研究
  • 学术资讯
  • Suppr Zotero 插件Zotero 插件
  • 邀请有礼
  • 套餐&价格
  • 历史记录
应用&插件
Suppr Zotero 插件Zotero 插件浏览器插件Mac 客户端Windows 客户端微信小程序
定价
高级版会员购买积分包购买API积分包
服务
文献检索文档翻译深度研究API 文档MCP 服务
关于我们
关于 Suppr公司介绍联系我们用户协议隐私条款
关注我们

Suppr 超能文献

核心技术专利:CN118964589B侵权必究
粤ICP备2023148730 号-1Suppr @ 2026

文献检索

告别复杂PubMed语法,用中文像聊天一样搜索,搜遍4000万医学文献。AI智能推荐,让科研检索更轻松。

立即免费搜索

文件翻译

保留排版,准确专业,支持PDF/Word/PPT等文件格式,支持 12+语言互译。

免费翻译文档

深度研究

AI帮你快速写综述,25分钟生成高质量综述,智能提取关键信息,辅助科研写作。

立即免费体验

与PIWIL1相互作用的RNA piR-017724通过沉默PLIN3抑制增殖、侵袭和迁移,并抑制肝癌的发展。

PIWIL1 interacting RNA piR-017724 inhibits proliferation, invasion, and migration, and inhibits the development of HCC by silencing PLIN3.

作者信息

Wu Yi-Jing, Wang Jie, Zhang Peng, Yuan Liu-Xia, Ju Lin-Ling, Wang Hui-Xuan, Chen Lin, Cao Ya-Li, Cai Wei-Hua, Ni Yi, Li Min

机构信息

Medical School of Nantong University, Nantong Third People's Hospital, Affiliated Nantong Hospital 3 of Nantong University, Nantong, China.

Nantong Institute of Liver Disease, Department of Hepatobiliary Surgery, Nantong Third People's Hospital, Affiliated Nantong Hospital 3 of Nantong University, Nantong, China.

出版信息

Front Oncol. 2023 Jul 11;13:1203821. doi: 10.3389/fonc.2023.1203821. eCollection 2023.

DOI:10.3389/fonc.2023.1203821
PMID:37503320
原文链接:https://pmc.ncbi.nlm.nih.gov/articles/PMC10369847/
Abstract

BACKGROUND

Hepatocellular carcinoma (HCC) accounts for the majority of primary liver cancers. Worldwide, liver cancer is the fourth most common cause of cancer-related death. Recent studies have found that PIWI-interacting RNAs (piRNAs) participate in the occurrence and development of various tumors and are closely related to the growth, invasion, metastasis and prognosis of malignant tumors. Studies on the role and functional mechanism of piRNAs in HCC development and progression are limited.

METHODS

Quantitative reverse transcription-polymerase chain reaction (qRT-PCR) were used to detect the expression of piR-017724 in both HCC tissues and cells. Based on the clinical data of HCC patients, the clinical and prognostic value of piR-017724 was further analyzed. Then, targeted silencing and overexpressing of piR-017724 in HCC cells was further used to examine the biological functions of piR-017724. In addition, the downstream target protein of piR-017724 was predicted and validated through high-throughput sequencing and public databases.

RESULTS

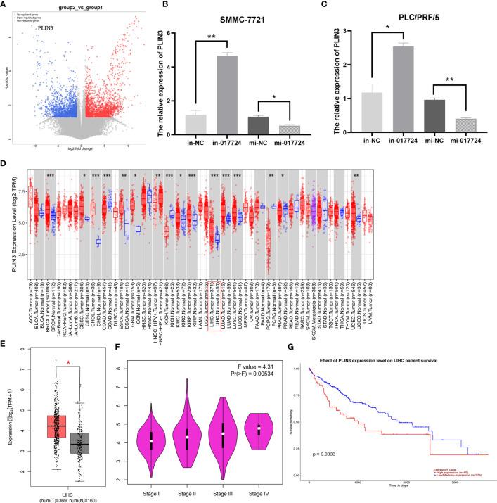
The piR-017724 was significantly downregulated in HCC tissues and cells, and the downregulation of piR-017724 was associated with tumor stage and poor prognosis in HCC. The piR-017724 inhibitor promoted the proliferation, migration and invasion of HCC cells, while the piR-017724 mimic had the opposite effect. However, the piR-017724 did not affect apoptosis of HCC cells. High-throughput sequencing and qRT-PCR confirmed a reciprocal relationship between piR-017724 and PLIN3. Therefore, we speculate that piR-017724 may inhibit the development and progression of HCC by affecting the downstream protein PLIN3.

CONCLUSIONS

Our study shows that piR-017724, which is lowly expressed in HCC, inhibits the proliferation, migration and invasion of HCC cells and may affect the development of hepatocellular liver cancer through PLIN3, which provides new insights into the clinical application of piR-017724 in the treatment of hepatocellular carcinoma.

摘要

背景

肝细胞癌(HCC)占原发性肝癌的大多数。在全球范围内,肝癌是癌症相关死亡的第四大常见原因。最近的研究发现,PIWI相互作用RNA(piRNA)参与各种肿瘤的发生和发展,并且与恶性肿瘤的生长、侵袭、转移及预后密切相关。关于piRNA在HCC发生发展中的作用及功能机制的研究有限。

方法

采用定量逆转录-聚合酶链反应(qRT-PCR)检测piR-017724在HCC组织和细胞中的表达。基于HCC患者的临床资料,进一步分析piR-017724的临床及预后价值。然后,在HCC细胞中对piR-017724进行靶向沉默和过表达,以研究piR-017724的生物学功能。此外,通过高通量测序和公共数据库预测并验证piR-017724的下游靶蛋白。

结果

piR-017724在HCC组织和细胞中显著下调,且piR-017724的下调与HCC的肿瘤分期及不良预后相关。piR-017724抑制剂促进HCC细胞的增殖、迁移和侵袭,而piR-017724模拟物则有相反作用。然而,piR-017724不影响HCC细胞的凋亡。高通量测序和qRT-PCR证实了piR-017724与PLIN3之间的相互关系。因此,我们推测piR-017724可能通过影响下游蛋白PLIN3来抑制HCC的发生发展。

结论

我们的研究表明,在HCC中低表达的piR-017724可抑制HCC细胞的增殖、迁移和侵袭,并可能通过PLIN3影响肝细胞癌的发展,这为piR-017724在肝细胞癌治疗中的临床应用提供了新的见解。

https://cdn.ncbi.nlm.nih.gov/pmc/blobs/60d4/10369847/176b774df18f/fonc-13-1203821-g005.jpg
https://cdn.ncbi.nlm.nih.gov/pmc/blobs/60d4/10369847/0e234d3781f3/fonc-13-1203821-g001.jpg
https://cdn.ncbi.nlm.nih.gov/pmc/blobs/60d4/10369847/e9e261855429/fonc-13-1203821-g002.jpg
https://cdn.ncbi.nlm.nih.gov/pmc/blobs/60d4/10369847/dac29c779a8a/fonc-13-1203821-g003.jpg
https://cdn.ncbi.nlm.nih.gov/pmc/blobs/60d4/10369847/e2ff66e88b62/fonc-13-1203821-g004.jpg
https://cdn.ncbi.nlm.nih.gov/pmc/blobs/60d4/10369847/176b774df18f/fonc-13-1203821-g005.jpg
https://cdn.ncbi.nlm.nih.gov/pmc/blobs/60d4/10369847/0e234d3781f3/fonc-13-1203821-g001.jpg
https://cdn.ncbi.nlm.nih.gov/pmc/blobs/60d4/10369847/e9e261855429/fonc-13-1203821-g002.jpg
https://cdn.ncbi.nlm.nih.gov/pmc/blobs/60d4/10369847/dac29c779a8a/fonc-13-1203821-g003.jpg
https://cdn.ncbi.nlm.nih.gov/pmc/blobs/60d4/10369847/e2ff66e88b62/fonc-13-1203821-g004.jpg
https://cdn.ncbi.nlm.nih.gov/pmc/blobs/60d4/10369847/176b774df18f/fonc-13-1203821-g005.jpg

相似文献

1
PIWIL1 interacting RNA piR-017724 inhibits proliferation, invasion, and migration, and inhibits the development of HCC by silencing PLIN3.与PIWIL1相互作用的RNA piR-017724通过沉默PLIN3抑制增殖、侵袭和迁移,并抑制肝癌的发展。
Front Oncol. 2023 Jul 11;13:1203821. doi: 10.3389/fonc.2023.1203821. eCollection 2023.
2
PIWI interacting RNA-13643 contributes to papillary thyroid cancer development through acting as a novel oncogene by facilitating PRMT1 mediated GLI1 methylation.PIWI相互作用RNA-13643通过促进PRMT1介导的GLI1甲基化作为一种新型致癌基因,从而促进甲状腺乳头状癌的发展。
Biochim Biophys Acta Gen Subj. 2023 Nov;1867(11):130453. doi: 10.1016/j.bbagen.2023.130453. Epub 2023 Aug 30.
3
piR-19166 inhibits migration and metastasis through CTTN/MMPs pathway in prostate carcinoma.piR-19166通过CTTN/MMPs通路抑制前列腺癌的迁移和转移。
Aging (Albany NY). 2020 Sep 3;12(18):18209-18220. doi: 10.18632/aging.103677.
4
Long non-coding RNA TPTEP1 inhibits hepatocellular carcinoma progression by suppressing STAT3 phosphorylation.长非编码 RNA TPTEP1 通过抑制 STAT3 磷酸化抑制肝癌进展。
J Exp Clin Cancer Res. 2019 May 9;38(1):189. doi: 10.1186/s13046-019-1193-0.
5
piR-39980 promotes cell proliferation, migration and invasion, and inhibits apoptosis via repression of SERPINB1 in human osteosarcoma.piR-39980 通过抑制人骨肉瘤中的 SERPINB1 促进细胞增殖、迁移和侵袭,抑制细胞凋亡。
Biol Cell. 2020 Mar;112(3):73-91. doi: 10.1111/boc.201900063. Epub 2020 Jan 10.
6
Piwi-interacting RNA-651 promotes cell proliferation and migration and inhibits apoptosis in breast cancer by facilitating DNMT1-mediated PTEN promoter methylation.Piwi 相互作用 RNA-651 通过促进 DNMT1 介导的 PTEN 启动子甲基化促进乳腺癌细胞增殖、迁移和抑制凋亡。
Cell Cycle. 2021 Aug;20(16):1603-1616. doi: 10.1080/15384101.2021.1956090. Epub 2021 Jul 27.
7
PIWI-interacting RNA 57125 restrains clear cell renal cell carcinoma metastasis by downregulating CCL3 expression.PIWI相互作用RNA 57125通过下调CCL3表达抑制肾透明细胞癌转移。
Cell Death Discov. 2021 Nov 3;7(1):333. doi: 10.1038/s41420-021-00725-4.
8
PIWIL1 interacting RNA piR-017061 inhibits pancreatic cancer growth via regulating EFNA5.PIWIL1 相互作用 RNA piR-017061 通过调节 EFNA5 抑制胰腺癌生长。
Hum Cell. 2021 Mar;34(2):550-563. doi: 10.1007/s13577-020-00463-2. Epub 2021 Jan 3.
9
Long non-coding RNA CCDC183-AS1 acts AS a miR-589-5p sponge to promote the progression of hepatocellular carcinoma through regulating SKP1 expression.长链非编码 RNA CCDC183-AS1 通过调控 SKP1 表达作为 miR-589-5p 的海绵促进肝癌的进展。
J Exp Clin Cancer Res. 2021 Feb 4;40(1):57. doi: 10.1186/s13046-021-01861-6.
10
MicroRNA-424-5p acts as a potential biomarker and inhibits proliferation and invasion in hepatocellular carcinoma by targeting TRIM29.miR-424-5p 通过靶向 TRIM29 作为潜在的生物标志物抑制肝癌的增殖和侵袭。
Life Sci. 2019 May 1;224:1-11. doi: 10.1016/j.lfs.2019.03.028. Epub 2019 Mar 12.

引用本文的文献

1
Targeting epigenetic regulators as a promising avenue to overcome cancer therapy resistance.将表观遗传调节因子作为克服癌症治疗耐药性的一条有前景的途径。
Signal Transduct Target Ther. 2025 Jul 18;10(1):219. doi: 10.1038/s41392-025-02266-z.
2
Hsa_piR_016975 Is a Novel Target of Nanotherapy that Boosts Hepatoma Progression and Sorafenib Resistance by Abating Maspin/GPX4-Mediated Ferroptosis.Hsa_piR_016975是纳米疗法的一个新靶点,它通过减弱Maspin/谷胱甘肽过氧化物酶4介导的铁死亡来促进肝癌进展和索拉非尼耐药。
Biomater Res. 2025 Jul 2;29:0225. doi: 10.34133/bmr.0225. eCollection 2025.
3
Regulatory mechanisms and clinical implications of PIWI-interacting RNAs (piRNAs) in major digestive tract cancers.

本文引用的文献

1
Epidemiological Characteristics of Primary Liver Cancer in Mainland China From 2003 to 2020: A Representative Multicenter Study.2003年至2020年中国大陆原发性肝癌的流行病学特征:一项代表性多中心研究
Front Oncol. 2022 Jun 21;12:906778. doi: 10.3389/fonc.2022.906778. eCollection 2022.
2
HCC incidence after hepatitis C cure among patients with advanced fibrosis or cirrhosis: A meta-analysis.慢性丙型肝炎治愈后伴晚期纤维化或肝硬化患者的 HCC 发病率:一项荟萃分析。
Hepatology. 2022 Jul;76(1):139-154. doi: 10.1002/hep.32341. Epub 2022 Feb 7.
3
Global, regional and national burden of primary liver cancer by subtype.
PIWI相互作用RNA(piRNA)在主要消化道癌症中的调控机制及临床意义
Cancer Cell Int. 2025 Jul 2;25(1):244. doi: 10.1186/s12935-025-03889-6.
4
Targeting Regulatory Noncoding RNAs in Human Cancer: The State of the Art in Clinical Trials.靶向人类癌症中的调控性非编码RNA:临床试验的现状
Pharmaceutics. 2025 Apr 4;17(4):471. doi: 10.3390/pharmaceutics17040471.
5
The Role of PLIN3 in Prognosis and Tumor-Associated Macrophage Infiltration: A Pan-Cancer Analysis.PLIN3在预后及肿瘤相关巨噬细胞浸润中的作用:一项泛癌分析
J Inflamm Res. 2025 Mar 13;18:3757-3777. doi: 10.2147/JIR.S509245. eCollection 2025.
6
Somatic piRNA and PIWI-mediated post-transcriptional gene regulation in stem cells and disease.体细胞piRNA和PIWI介导的干细胞及疾病中的转录后基因调控
Front Cell Dev Biol. 2024 Dec 9;12:1495035. doi: 10.3389/fcell.2024.1495035. eCollection 2024.
7
Recent advances of PIWI-interacting RNA in cardiovascular diseases.PIWI 相互作用 RNA 在心血管疾病中的最新进展。
Clin Transl Med. 2024 Aug;14(8):e1770. doi: 10.1002/ctm2.1770.
8
New challenges in hepatocellular carcinoma: A role for PIWI-interacting RNAs?肝细胞癌的新挑战:PIWI 相互作用 RNA 的作用?
World J Gastroenterol. 2024 Jun 14;30(22):2843-2848. doi: 10.3748/wjg.v30.i22.2843.
9
Molecular Mechanisms in Tumorigenesis of Hepatocellular Carcinoma and in Target Treatments-An Overview.肝癌发生的分子机制与靶向治疗概述。
Biomolecules. 2024 Jun 4;14(6):656. doi: 10.3390/biom14060656.
10
Lipid droplets-related Perilipin-3: potential immune checkpoint and oncogene in oral squamous cell carcinoma.脂质滴相关 Perilipin-3:口腔鳞状细胞癌中的潜在免疫检查点和癌基因。
Cancer Immunol Immunother. 2024 Mar 30;73(5):78. doi: 10.1007/s00262-024-03659-9.
全球、区域和国家原发性肝癌的亚型负担。
Eur J Cancer. 2022 Jan;161:108-118. doi: 10.1016/j.ejca.2021.11.023. Epub 2021 Dec 20.
4
Aberrant integration of Hepatitis B virus DNA promotes major restructuring of human hepatocellular carcinoma genome architecture.乙肝病毒 DNA 的异常整合促进了人肝癌基因组结构的主要重排。
Nat Commun. 2021 Nov 25;12(1):6910. doi: 10.1038/s41467-021-26805-8.
5
Cancer Statistics, 2021.癌症统计数据,2021.
CA Cancer J Clin. 2021 Jan;71(1):7-33. doi: 10.3322/caac.21654. Epub 2021 Jan 12.
6
Role of PIWI-interacting RNAs on cell survival: Proliferation, apoptosis, and cycle.PIWI 相互作用 RNA 在细胞存活中的作用:增殖、凋亡和周期。
IUBMB Life. 2020 Sep;72(9):1870-1878. doi: 10.1002/iub.2332. Epub 2020 Jul 22.
7
piRNAs: biogenesis and their potential roles in cancer.piRNAs:生物发生及其在癌症中的潜在作用。
Cancer Metastasis Rev. 2020 Jun;39(2):567-575. doi: 10.1007/s10555-020-09863-0.
8
Epigenetic roles of PIWI proteins and piRNAs in lung cancer.PIWI蛋白和piRNA在肺癌中的表观遗传作用。
Cell Biosci. 2019 Dec 21;9:102. doi: 10.1186/s13578-019-0368-x. eCollection 2019.
9
The emerging role of the piRNA/piwi complex in cancer.piRNA/piwi 复合物在癌症中的新兴作用。
Mol Cancer. 2019 Aug 9;18(1):123. doi: 10.1186/s12943-019-1052-9.
10
ALDH2 deficiency promotes alcohol-associated liver cancer by activating oncogenic pathways via oxidized DNA-enriched extracellular vesicles.ALDH2 缺乏通过激活富含氧化 DNA 的细胞外囊泡中的致癌途径促进酒精相关性肝癌。
J Hepatol. 2019 Nov;71(5):1000-1011. doi: 10.1016/j.jhep.2019.06.018. Epub 2019 Jul 4.