• 文献检索
  • 文档翻译
  • 深度研究
  • 学术资讯
  • Suppr Zotero 插件Zotero 插件
  • 邀请有礼
  • 套餐&价格
  • 历史记录
应用&插件
Suppr Zotero 插件Zotero 插件浏览器插件Mac 客户端Windows 客户端微信小程序
定价
高级版会员购买积分包购买API积分包
服务
文献检索文档翻译深度研究API 文档MCP 服务
关于我们
关于 Suppr公司介绍联系我们用户协议隐私条款
关注我们

Suppr 超能文献

核心技术专利:CN118964589B侵权必究
粤ICP备2023148730 号-1Suppr @ 2026

文献检索

告别复杂PubMed语法,用中文像聊天一样搜索,搜遍4000万医学文献。AI智能推荐,让科研检索更轻松。

立即免费搜索

文件翻译

保留排版,准确专业,支持PDF/Word/PPT等文件格式,支持 12+语言互译。

免费翻译文档

深度研究

AI帮你快速写综述,25分钟生成高质量综述,智能提取关键信息,辅助科研写作。

立即免费体验

针对肿瘤相关巨噬细胞上的 MS4A4A 恢复 CD8+T 细胞介导的抗肿瘤免疫。

Targeting MS4A4A on tumour-associated macrophages restores CD8+ T-cell-mediated antitumour immunity.

机构信息

Department of General Surgery, Southern Medical University Nanfang Hospital, Guangzhou, Guangdong, China.

Department of General Surgery & Guangdong Provincial Key Laboratory of Precision Medicine for Gastrointestinal Tumor, Southern Medical University Nanfang Hospital, Guangzhou, Guangdong, China.

出版信息

Gut. 2023 Nov 24;72(12):2307-2320. doi: 10.1136/gutjnl-2022-329147.

DOI:10.1136/gutjnl-2022-329147
PMID:37507218
原文链接:https://pmc.ncbi.nlm.nih.gov/articles/PMC10715532/
Abstract

OBJECTIVE

Checkpoint immunotherapy unleashes T-cell control of tumours but is suppressed by immunosuppressive myeloid cells. The transmembrane protein MS4A4A is selectively highly expressed in tumour-associated macrophages (TAMs). Here, we aimed to reveal the role of MS4A4A TAMs in regulating the immune escape of tumour cells and to develop novel therapeutic strategies targeting TAMs to enhance the efficacy of immune checkpoint inhibitor (ICI) in colorectal cancer.

DESIGN

The inhibitory effect of MS4A4A blockade alone or combined with ICI treatment on tumour growth was assessed using murine subcutaneous tumour or orthotopic transplanted models. The effect of MS4A4A blockade on the tumour immune microenvironment was assessed by flow cytometry and mass cytometry. RNA sequencing and western blot analysis were used to further explore the molecular mechanism by which MS4A4A promoted macrophages M2 polarisation.

RESULTS

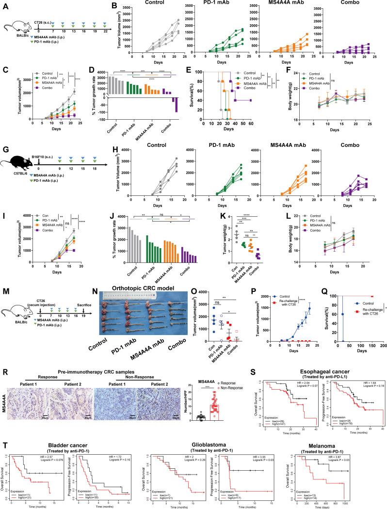
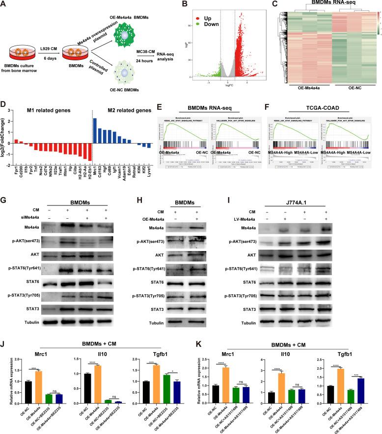
MS4A4A is selectively expressed by TAMs in different types of tumours, and was associated with adverse clinical outcome in patients with cancer. In vivo inhibition of MS4A4A and anti-MS4A4A monoclonal antibody treatment both curb tumour growth and improve the effect of ICI therapy. MS4A4A blockade treatment reshaped the tumour immune microenvironment, resulting in reducing the infiltration of M2-TAMs and exhausted T cells, and increasing the infiltration of effector CD8 T cells. Anti-MS4A4A plus anti-programmed cell death protein 1 (PD-1) therapy remained effective in large, treatment-resistant tumours and could induce complete regression when further combined with radiotherapy. Mechanistically, MS4A4A promoted M2 polarisation of macrophages by activating PI3K/AKT pathway and JAK/STAT6 pathway.

CONCLUSION

Targeting MS4A4A could enhance the ICI efficacy and represent a new anticancer immunotherapy.

摘要

目的

检查点免疫疗法释放了 T 细胞对肿瘤的控制,但被免疫抑制性髓系细胞所抑制。跨膜蛋白 MS4A4A 在肿瘤相关巨噬细胞(TAMs)中选择性高度表达。在这里,我们旨在揭示 MS4A4A TAMs 在调节肿瘤细胞免疫逃逸中的作用,并开发针对 TAMs 的新型治疗策略,以增强免疫检查点抑制剂(ICI)在结直肠癌中的疗效。

设计

使用小鼠皮下肿瘤或原位移植模型评估 MS4A4A 阻断单独或联合 ICI 治疗对肿瘤生长的抑制作用。通过流式细胞术和质谱细胞术评估 MS4A4A 阻断对肿瘤免疫微环境的影响。RNA 测序和 Western blot 分析用于进一步探讨 MS4A4A 促进巨噬细胞 M2 极化的分子机制。

结果

MS4A4A 在不同类型的肿瘤中选择性地由 TAMs 表达,与癌症患者的不良临床结局相关。体内抑制 MS4A4A 和抗 MS4A4A 单克隆抗体治疗均能抑制肿瘤生长并提高 ICI 治疗效果。MS4A4A 阻断治疗重塑了肿瘤免疫微环境,导致 M2-TAMs 和耗竭 T 细胞浸润减少,效应性 CD8 T 细胞浸润增加。抗 MS4A4A 联合抗程序性细胞死亡蛋白 1(PD-1)治疗在大的、耐药性肿瘤中仍然有效,并且当进一步与放疗联合使用时可以诱导完全消退。在机制上,MS4A4A 通过激活 PI3K/AKT 通路和 JAK/STAT6 通路促进巨噬细胞 M2 极化。

结论

靶向 MS4A4A 可以增强 ICI 的疗效,代表一种新的抗癌免疫疗法。

https://cdn.ncbi.nlm.nih.gov/pmc/blobs/830d/10715532/0d7f30399e06/gutjnl-2022-329147f07.jpg
https://cdn.ncbi.nlm.nih.gov/pmc/blobs/830d/10715532/7beeec6d2c83/gutjnl-2022-329147f01.jpg
https://cdn.ncbi.nlm.nih.gov/pmc/blobs/830d/10715532/8611508fd4ac/gutjnl-2022-329147f02.jpg
https://cdn.ncbi.nlm.nih.gov/pmc/blobs/830d/10715532/d4b15c796498/gutjnl-2022-329147f03.jpg
https://cdn.ncbi.nlm.nih.gov/pmc/blobs/830d/10715532/230f5836f264/gutjnl-2022-329147f04.jpg
https://cdn.ncbi.nlm.nih.gov/pmc/blobs/830d/10715532/f56ec1c2f691/gutjnl-2022-329147f05.jpg
https://cdn.ncbi.nlm.nih.gov/pmc/blobs/830d/10715532/bbe75e677d21/gutjnl-2022-329147f06.jpg
https://cdn.ncbi.nlm.nih.gov/pmc/blobs/830d/10715532/0d7f30399e06/gutjnl-2022-329147f07.jpg
https://cdn.ncbi.nlm.nih.gov/pmc/blobs/830d/10715532/7beeec6d2c83/gutjnl-2022-329147f01.jpg
https://cdn.ncbi.nlm.nih.gov/pmc/blobs/830d/10715532/8611508fd4ac/gutjnl-2022-329147f02.jpg
https://cdn.ncbi.nlm.nih.gov/pmc/blobs/830d/10715532/d4b15c796498/gutjnl-2022-329147f03.jpg
https://cdn.ncbi.nlm.nih.gov/pmc/blobs/830d/10715532/230f5836f264/gutjnl-2022-329147f04.jpg
https://cdn.ncbi.nlm.nih.gov/pmc/blobs/830d/10715532/f56ec1c2f691/gutjnl-2022-329147f05.jpg
https://cdn.ncbi.nlm.nih.gov/pmc/blobs/830d/10715532/bbe75e677d21/gutjnl-2022-329147f06.jpg
https://cdn.ncbi.nlm.nih.gov/pmc/blobs/830d/10715532/0d7f30399e06/gutjnl-2022-329147f07.jpg

相似文献

1
Targeting MS4A4A on tumour-associated macrophages restores CD8+ T-cell-mediated antitumour immunity.针对肿瘤相关巨噬细胞上的 MS4A4A 恢复 CD8+T 细胞介导的抗肿瘤免疫。
Gut. 2023 Nov 24;72(12):2307-2320. doi: 10.1136/gutjnl-2022-329147.
2
Targeting MS4A4A: A novel pathway to improve immunotherapy responses in glioblastoma.针对 MS4A4A:改善胶质母细胞瘤免疫治疗反应的新途径。
CNS Neurosci Ther. 2024 Jul;30(7):e14791. doi: 10.1111/cns.14791.
3
TREM2 macrophages suppress CD8 T-cell infiltration after transarterial chemoembolisation in hepatocellular carcinoma.TREM2 巨噬细胞抑制肝癌经动脉化疗栓塞术后 CD8+T 细胞浸润。
J Hepatol. 2023 Jul;79(1):126-140. doi: 10.1016/j.jhep.2023.02.032. Epub 2023 Mar 6.
4
Targeting cancer-associated fibroblast-secreted WNT2 restores dendritic cell-mediated antitumour immunity.靶向肿瘤相关成纤维细胞分泌的 WNT2 恢复树突状细胞介导的抗肿瘤免疫。
Gut. 2022 Feb;71(2):333-344. doi: 10.1136/gutjnl-2020-322924. Epub 2021 Mar 10.
5
Blocking LTB signaling-mediated TAMs recruitment by Rhizoma Coptidis sensitizes lung cancer to immunotherapy.黄连阻断 LTB 信号介导的 TAMs 募集作用可增强肺癌对免疫治疗的敏感性。
Phytomedicine. 2023 Oct;119:154968. doi: 10.1016/j.phymed.2023.154968. Epub 2023 Jul 22.
6
Blockade of V-domain immunoglobulin suppressor of T-cell activation reprograms tumour-associated macrophages and improves efficacy of PD-1 inhibitor in gastric cancer.阻断 V 结构域免疫球蛋白 T 细胞活化抑制因子可重编程肿瘤相关巨噬细胞,提高 PD-1 抑制剂在胃癌中的疗效。
Clin Transl Med. 2024 Feb;14(2):e1578. doi: 10.1002/ctm2.1578.
7
PI3Kγδ inhibitor plus radiation enhances the antitumour immune effect of PD-1 blockade in syngenic murine breast cancer and humanised patient-derived xenograft model.PI3Kγδ 抑制剂联合放疗增强 PD-1 阻断在同种小鼠乳腺癌和人源化患者来源异种移植模型中的抗肿瘤免疫效应。
Eur J Cancer. 2021 Nov;157:450-463. doi: 10.1016/j.ejca.2021.08.029. Epub 2021 Oct 1.
8
Disruption of tumour-associated macrophage trafficking by the osteopontin-induced colony-stimulating factor-1 signalling sensitises hepatocellular carcinoma to anti-PD-L1 blockade.骨桥蛋白诱导集落刺激因子 1 信号破坏肿瘤相关巨噬细胞的迁移,使肝细胞癌对抗 PD-L1 阻断敏感。
Gut. 2019 Sep;68(9):1653-1666. doi: 10.1136/gutjnl-2019-318419. Epub 2019 Mar 22.
9
GM-CSF drives myelopoiesis, recruitment and polarisation of tumour-associated macrophages in cholangiocarcinoma and systemic blockade facilitates antitumour immunity.GM-CSF 驱动胆管癌中的髓样细胞生成、募集和肿瘤相关巨噬细胞的极化,全身性阻断则有利于抗肿瘤免疫。
Gut. 2022 Jul;71(7):1386-1398. doi: 10.1136/gutjnl-2021-324109. Epub 2021 Aug 19.
10
High baseline tumor burden-associated macrophages promote an immunosuppressive microenvironment and reduce the efficacy of immune checkpoint inhibitors through the IGFBP2-STAT3-PD-L1 pathway.高基线肿瘤负担相关的巨噬细胞通过 IGFBP2-STAT3-PD-L1 通路促进免疫抑制微环境,并降低免疫检查点抑制剂的疗效。
Cancer Commun (Lond). 2023 May;43(5):562-581. doi: 10.1002/cac2.12420. Epub 2023 Apr 8.

引用本文的文献

1
Sex and regional effects of in the gut.肠道中[具体内容缺失]的性别和区域效应。
bioRxiv. 2025 Aug 27:2025.08.27.672693. doi: 10.1101/2025.08.27.672693.
2
Redefining Chemoresistance: Natural Bioactives as Molecular Modulators at the Cancer-Tumor Microenvironment Interface.重新定义化疗耐药性:天然生物活性物质作为癌症-肿瘤微环境界面的分子调节剂
Int J Mol Sci. 2025 Aug 20;26(16):8037. doi: 10.3390/ijms26168037.
3
Ms4a4a deficiency ameliorates plaque pathology in a mouse model of amyloid accumulation.Ms4a4a基因缺陷改善了淀粉样蛋白积累小鼠模型中的斑块病理学状况。

本文引用的文献

1
Emerging strategies in targeting tumor-resident myeloid cells for cancer immunotherapy.针对肿瘤驻留髓系细胞的癌症免疫治疗的新兴策略。
J Hematol Oncol. 2022 Aug 28;15(1):118. doi: 10.1186/s13045-022-01335-y.
2
Adaptive immune resistance at the tumour site: mechanisms and therapeutic opportunities.肿瘤部位的适应性免疫抵抗:机制与治疗机会。
Nat Rev Drug Discov. 2022 Jul;21(7):529-540. doi: 10.1038/s41573-022-00493-5. Epub 2022 Jun 14.
3
Myeloid cell-targeted therapies for solid tumours.针对实体瘤的髓系细胞靶向疗法。
Alzheimers Dement. 2025 Aug;21(8):e70580. doi: 10.1002/alz.70580.
4
The glucose sensor NSUN2-mC modification regulates tumor-immune glucose metabolism reprogramming to drive hepatocellular carcinoma evolution.葡萄糖传感器NSUN2-mC修饰调节肿瘤免疫葡萄糖代谢重编程以驱动肝细胞癌进展。
Int J Biol Sci. 2025 Jul 11;21(10):4529-4548. doi: 10.7150/ijbs.115610. eCollection 2025.
5
FABP7-mediated lipid-laden macrophages drive the formation of pre-metastatic niche and liver metastasis.脂肪酸结合蛋白7介导的脂质负载巨噬细胞驱动前转移微环境的形成和肝转移。
Int J Biol Sci. 2025 Jun 23;21(10):4388-4409. doi: 10.7150/ijbs.110750. eCollection 2025.
6
ARTREM2 macrophage induced pathogenic immunosuppression promotes prostate cancer progression.ARTREM2巨噬细胞诱导的致病性免疫抑制促进前列腺癌进展。
Nat Commun. 2025 Jul 29;16(1):6964. doi: 10.1038/s41467-025-62381-x.
7
CD8 + T Cells in Gastrointestinal Cancer: a Perspective on Targeting MicroRNA.胃肠道癌中的CD8 + T细胞:靶向微小RNA的研究视角
J Mol Med (Berl). 2025 Jul 17. doi: 10.1007/s00109-025-02574-5.
8
Oncogenic and tumor-suppressive forces converge on a progenitor-orchestrated niche to shape early tumorigenesis.致癌力量和肿瘤抑制力量汇聚于祖细胞精心构建的生态位,以塑造早期肿瘤发生。
bioRxiv. 2025 Jun 12:2025.06.10.656791. doi: 10.1101/2025.06.10.656791.
9
APOE deficiency triggers anti-tumour activity of macrophages in liver cancer.载脂蛋白E缺乏引发巨噬细胞在肝癌中的抗肿瘤活性。
Cancer Gene Ther. 2025 Jul 14. doi: 10.1038/s41417-025-00936-2.
10
A two-decade bibliometric analysis of tumor-associated macrophages in colorectal cancer research.结直肠癌研究中肿瘤相关巨噬细胞的二十年文献计量分析。
Hum Vaccin Immunother. 2025 Dec;21(1):2512656. doi: 10.1080/21645515.2025.2512656. Epub 2025 Jul 14.
Nat Rev Immunol. 2023 Feb;23(2):106-120. doi: 10.1038/s41577-022-00737-w. Epub 2022 Jun 13.
4
C1q+ macrophages: passengers or drivers of cancer progression.C1q+ 巨噬细胞:癌症进展的乘客还是驱动者?
Trends Cancer. 2022 Jul;8(7):517-526. doi: 10.1016/j.trecan.2022.02.006. Epub 2022 Mar 12.
5
XBP1 regulates the protumoral function of tumor-associated macrophages in human colorectal cancer.XBP1 调控人结直肠癌细胞肿瘤相关巨噬细胞的促肿瘤功能。
Signal Transduct Target Ther. 2021 Oct 20;6(1):357. doi: 10.1038/s41392-021-00761-7.
6
Tumour-targeted interleukin-12 and entinostat combination therapy improves cancer survival by reprogramming the tumour immune cell landscape.肿瘤靶向白细胞介素-12 和恩替诺特联合治疗通过重新编程肿瘤免疫细胞景观改善癌症生存。
Nat Commun. 2021 Aug 26;12(1):5151. doi: 10.1038/s41467-021-25393-x.
7
Tumor-Associated Macrophages (TAMs) in Colorectal Cancer (CRC): From Mechanism to Therapy and Prognosis.结直肠癌中的肿瘤相关巨噬细胞(TAMs):从机制到治疗和预后。
Int J Mol Sci. 2021 Aug 6;22(16):8470. doi: 10.3390/ijms22168470.
8
The tetraspan MS4A family in homeostasis, immunity, and disease.四跨膜结构域 MS4A 家族在稳态、免疫和疾病中的作用。
Trends Immunol. 2021 Sep;42(9):764-781. doi: 10.1016/j.it.2021.07.002. Epub 2021 Aug 9.
9
M2 macrophage-derived extracellular vesicles facilitate CD8+T cell exhaustion in hepatocellular carcinoma via the miR-21-5p/YOD1/YAP/β-catenin pathway.M2巨噬细胞衍生的细胞外囊泡通过miR-21-5p/YOD1/YAP/β-连环蛋白途径促进肝细胞癌中CD8+T细胞耗竭。
Cell Death Discov. 2021 Jul 16;7(1):182. doi: 10.1038/s41420-021-00556-3.
10
Targeting monoamine oxidase A-regulated tumor-associated macrophage polarization for cancer immunotherapy.针对单胺氧化酶 A 调控的肿瘤相关巨噬细胞极化的癌症免疫治疗。
Nat Commun. 2021 Jun 10;12(1):3530. doi: 10.1038/s41467-021-23164-2.