• 文献检索
  • 文档翻译
  • 深度研究
  • 学术资讯
  • Suppr Zotero 插件Zotero 插件
  • 邀请有礼
  • 套餐&价格
  • 历史记录
应用&插件
Suppr Zotero 插件Zotero 插件浏览器插件Mac 客户端Windows 客户端微信小程序
定价
高级版会员购买积分包购买API积分包
服务
文献检索文档翻译深度研究API 文档MCP 服务
关于我们
关于 Suppr公司介绍联系我们用户协议隐私条款
关注我们

Suppr 超能文献

核心技术专利:CN118964589B侵权必究
粤ICP备2023148730 号-1Suppr @ 2026

文献检索

告别复杂PubMed语法,用中文像聊天一样搜索,搜遍4000万医学文献。AI智能推荐,让科研检索更轻松。

立即免费搜索

文件翻译

保留排版,准确专业,支持PDF/Word/PPT等文件格式,支持 12+语言互译。

免费翻译文档

深度研究

AI帮你快速写综述,25分钟生成高质量综述,智能提取关键信息,辅助科研写作。

立即免费体验

金丝桃素增强血红素加氧酶-1表达,引发BRAF突变黑色素瘤细胞中的脂质过氧化,并抑制促转移标志物的表达。

Hyperforin Enhances Heme Oxygenase-1 Expression Triggering Lipid Peroxidation in BRAF-Mutated Melanoma Cells and Hampers the Expression of Pro-Metastatic Markers.

作者信息

Cardile Alessia, Passarini Carlotta, Zanrè Valentina, Fiore Alessandra, Menegazzi Marta

机构信息

Section of Biochemistry, Department of Neuroscience, Biomedicine and Movement Sciences, School of Medicine, University of Verona, Strada Le Grazie, 8, 37134 Verona, Italy.

出版信息

Antioxidants (Basel). 2023 Jun 30;12(7):1369. doi: 10.3390/antiox12071369.

DOI:10.3390/antiox12071369
PMID:37507910
原文链接:https://pmc.ncbi.nlm.nih.gov/articles/PMC10376533/
Abstract

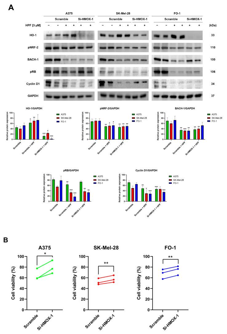
Hyperforin (HPF) is an acylphloroglucinol compound found abundantly in extract which exhibits antidepressant, anti-inflammatory, antimicrobial, and antitumor activities. Our recent study revealed a potent antimelanoma effect of HPF, which hinders melanoma cell proliferation, motility, colony formation, and induces apoptosis. Furthermore, we have identified glutathione peroxidase-4 (GPX-4), a key enzyme involved in cellular protection against iron-induced lipid peroxidation, as one of the molecular targets of HPF. Thus, in three BRAF-mutated melanoma cell lines, we investigated whether iron unbalance and lipid peroxidation may be a part of the molecular mechanisms underlying the antimelanoma activity of HPF. Initially, we focused on heme oxygenase-1 (HO-1), which catalyzes the heme group into CO, biliverdin, and free iron, and observed that HPF treatment triggered the expression of this inducible enzyme. In order to investigate the mechanism involved in HO-1 induction, we verified that HPF downregulates the BTB and CNC homology 1 (BACH-1) transcription factor, an inhibitor of the heme oxygenase 1 (HMOX-1) gene transcription. Remarkably, we observed a partial recovery of cell viability and an increase in the expression of the phosphorylated and active form of retinoblastoma protein when we suppressed the HMOX-1 gene using HMOX-1 siRNA while HPF was present. This suggests that the HO-1 pathway is involved in the cytostatic effect of HPF in melanoma cells. To explore whether lipid peroxidation is induced, we conducted cytofluorimetric analysis and observed a significant increase in the fluorescence of the BODIPY C-11 probe 48 h after HPF administration in all tested melanoma cell lines. To discover the mechanism by which HPF triggers lipid peroxidation, along with the induction of HO-1, we examined the expression of additional proteins associated with iron homeostasis and lipid peroxidation. After HPF administration, we confirmed the downregulation of GPX-4 and observed low expression levels of SLC7A11, a cystine transporter crucial for the glutathione production, and ferritin, able to sequester free iron. A decreased expression level of these proteins can sensitize cells to lipid peroxidation. On the other hand, HPF treatment resulted in increased expression levels of transferrin, which facilitates iron uptake, and LC3B proteins, a molecular marker of autophagy induction. Indeed, ferritin and GPX-4 have been reported to be digested during autophagy. Altogether, these findings suggest that HPF induced lipid peroxidation likely through iron overloading and decreasing the expression of proteins that protect cells from lipid peroxidation. Finally, we examined the expression levels of proteins associated with melanoma cell invasion and metastatic potential. We observed the decreased expression of CD133, octamer-4, tyrosine-kinase receptor AXL, urokinase plasminogen activator receptor, and metalloproteinase-2 following HPF treatment. These findings provide further support for our previous observations, demonstrating the inhibitory effects of HPF on cell motility and colony formation in soft agar, which are both metastasis-related processes in tumor cells.

https://cdn.ncbi.nlm.nih.gov/pmc/blobs/ce2d/10376533/0bedc9ff554e/antioxidants-12-01369-g004.jpg
https://cdn.ncbi.nlm.nih.gov/pmc/blobs/ce2d/10376533/e90232f1318b/antioxidants-12-01369-g001.jpg
https://cdn.ncbi.nlm.nih.gov/pmc/blobs/ce2d/10376533/c188a5d02633/antioxidants-12-01369-g002.jpg
https://cdn.ncbi.nlm.nih.gov/pmc/blobs/ce2d/10376533/ca1384d766ab/antioxidants-12-01369-g003.jpg
https://cdn.ncbi.nlm.nih.gov/pmc/blobs/ce2d/10376533/0bedc9ff554e/antioxidants-12-01369-g004.jpg
https://cdn.ncbi.nlm.nih.gov/pmc/blobs/ce2d/10376533/e90232f1318b/antioxidants-12-01369-g001.jpg
https://cdn.ncbi.nlm.nih.gov/pmc/blobs/ce2d/10376533/c188a5d02633/antioxidants-12-01369-g002.jpg
https://cdn.ncbi.nlm.nih.gov/pmc/blobs/ce2d/10376533/ca1384d766ab/antioxidants-12-01369-g003.jpg
https://cdn.ncbi.nlm.nih.gov/pmc/blobs/ce2d/10376533/0bedc9ff554e/antioxidants-12-01369-g004.jpg
摘要

金丝桃素(HPF)是一种酰基间苯三酚化合物,在提取物中含量丰富,具有抗抑郁、抗炎、抗菌和抗肿瘤活性。我们最近的研究揭示了HPF具有强大的抗黑色素瘤作用,它能阻碍黑色素瘤细胞的增殖、运动、集落形成并诱导细胞凋亡。此外,我们已确定谷胱甘肽过氧化物酶-4(GPX-4)是参与细胞抵御铁诱导的脂质过氧化的关键酶,也是HPF的分子靶点之一。因此,在三种BRAF突变的黑色素瘤细胞系中,我们研究了铁失衡和脂质过氧化是否可能是HPF抗黑色素瘤活性潜在分子机制的一部分。最初,我们聚焦于血红素加氧酶-1(HO-1),它催化血红素基团生成CO、胆绿素和游离铁,并观察到HPF处理可触发这种诱导酶的表达。为了研究HO-1诱导所涉及的机制,我们证实HPF下调了BTB和CNC同源蛋白1(BACH-1)转录因子,该因子是血红素加氧酶1(HMOX-1)基因转录的抑制剂。值得注意的是,当在存在HPF的情况下使用HMOX-1 siRNA抑制HMOX-1基因时,我们观察到细胞活力部分恢复,并且视网膜母细胞瘤蛋白的磷酸化和活性形式的表达增加。这表明HO-1途径参与了HPF对黑色素瘤细胞的细胞生长抑制作用。为了探究是否诱导了脂质过氧化,我们进行了细胞荧光分析,并观察到在所有测试的黑色素瘤细胞系中,HPF给药48小时后BODIPY C-11探针的荧光显著增加。为了发现HPF触发脂质过氧化的机制,连同HO-1的诱导,我们检测了与铁稳态和脂质过氧化相关的其他蛋白质的表达。HPF给药后,我们证实了GPX-4的下调,并观察到SLC7A11(一种对谷胱甘肽产生至关重要的胱氨酸转运蛋白)和铁蛋白(能够螯合游离铁)的低表达水平。这些蛋白质表达水平的降低会使细胞对脂质过氧化敏感。另一方面HPF处理导致转铁蛋白(促进铁摄取)和LC3B蛋白(自噬诱导的分子标志物)的表达水平增加。事实上,据报道铁蛋白和GPX-4在自噬过程中会被消化。总之,这些发现表明HPF可能通过铁过载和降低保护细胞免受脂质过氧化的蛋白质表达来诱导脂质过氧化。最后,我们检测了与黑色素瘤细胞侵袭和转移潜能相关的蛋白质表达水平。我们观察到HPF处理后CD133、八聚体-4、酪氨酸激酶受体AXL、尿激酶型纤溶酶原激活剂受体和金属蛋白酶-2的表达降低。这些发现为我们之前的观察提供了进一步支持,证明了HPF对细胞运动和软琼脂中集落形成的抑制作用,而这两个过程都是肿瘤细胞中与转移相关进程。

相似文献

1
Hyperforin Enhances Heme Oxygenase-1 Expression Triggering Lipid Peroxidation in BRAF-Mutated Melanoma Cells and Hampers the Expression of Pro-Metastatic Markers.金丝桃素增强血红素加氧酶-1表达,引发BRAF突变黑色素瘤细胞中的脂质过氧化,并抑制促转移标志物的表达。
Antioxidants (Basel). 2023 Jun 30;12(7):1369. doi: 10.3390/antiox12071369.
2
Hyperforin Elicits Cytostatic/Cytotoxic Activity in Human Melanoma Cell Lines, Inhibiting Pro-Survival NF-κB, STAT3, AP1 Transcription Factors and the Expression of Functional Proteins Involved in Mitochondrial and Cytosolic Metabolism.金丝桃素在人黑色素瘤细胞系中诱导细胞生长抑制/细胞毒性,抑制生存 NF-κB、STAT3、AP1 转录因子和涉及线粒体和细胞质代谢的功能蛋白的表达。
Int J Mol Sci. 2023 Jan 9;24(2):1263. doi: 10.3390/ijms24021263.
3
Heme oxygenase-1 accelerates erastin-induced ferroptotic cell death.血红素加氧酶-1加速艾拉司群诱导的铁死亡细胞死亡。
Oncotarget. 2015 Sep 15;6(27):24393-403. doi: 10.18632/oncotarget.5162.
4
Heme Oxygenase-1: An Anti-Inflammatory Effector in Cardiovascular, Lung, and Related Metabolic Disorders.血红素加氧酶-1:心血管、肺部及相关代谢紊乱中的一种抗炎效应因子。
Antioxidants (Basel). 2022 Mar 15;11(3):555. doi: 10.3390/antiox11030555.
5
Spin trap (N-t-butyl-alpha-phenylnitrone)-mediated suprainduction of heme oxygenase-1 in kidney ischemia/reperfusion model: role of the oxygenase in protection against oxidative injury.自旋捕获剂(N-叔丁基-α-苯基硝酮)介导的肾缺血/再灌注模型中血红素加氧酶-1的超诱导:加氧酶在抗氧化损伤中的作用
J Pharmacol Exp Ther. 1999 Nov;291(2):911-9.
6
Lysosomal Destabilizing Drug Siramesine and the Dual Tyrosine Kinase Inhibitor Lapatinib Induce a Synergistic Ferroptosis through Reduced Heme Oxygenase-1 (HO-1) Levels.溶酶体破坏药物西拉麦新和双重酪氨酸激酶抑制剂拉帕替尼通过降低血红素加氧酶-1(HO-1)水平诱导协同铁死亡。
Oxid Med Cell Longev. 2019 Sep 17;2019:9561281. doi: 10.1155/2019/9561281. eCollection 2019.
7
Lipid Peroxidation and Iron Metabolism: Two Corner Stones in the Homeostasis Control of Ferroptosis.脂质过氧化作用和铁代谢:铁死亡体内平衡调控的两个基石。
Int J Mol Sci. 2022 Dec 27;24(1):449. doi: 10.3390/ijms24010449.
8
Heme oxygenase-1 mediates BAY 11-7085 induced ferroptosis.血红素加氧酶-1 介导 BAY 11-7085 诱导的铁死亡。
Cancer Lett. 2018 Mar 1;416:124-137. doi: 10.1016/j.canlet.2017.12.025. Epub 2017 Dec 20.
9
A Dual Role of Heme Oxygenase-1 in Cancer Cells.血红素加氧酶-1 在癌细胞中的双重作用。
Int J Mol Sci. 2018 Dec 21;20(1):39. doi: 10.3390/ijms20010039.
10
Programmed Cell-Death by Ferroptosis: Antioxidants as Mitigators.铁死亡程序性细胞死亡:抗氧化剂作为缓解剂。
Int J Mol Sci. 2019 Oct 8;20(19):4968. doi: 10.3390/ijms20194968.

引用本文的文献

1
The Multifaceted Roles of BACH1 in Disease: Implications for Biological Functions and Therapeutic Applications.BACH1在疾病中的多方面作用:对生物学功能和治疗应用的启示
Adv Sci (Weinh). 2025 Mar;12(10):e2412850. doi: 10.1002/advs.202412850. Epub 2025 Jan 30.
2
On the Therapeutic Potential of Heme Oxygenase-1 and Its Metabolites.论血红素加氧酶-1及其代谢产物的治疗潜力。
Antioxidants (Basel). 2024 Oct 16;13(10):1243. doi: 10.3390/antiox13101243.
3
Hyperforin, the major metabolite of St. John's wort, exhibits pan-coronavirus antiviral activity.

本文引用的文献

1
The KEAP1-NRF2 pathway: Targets for therapy and role in cancer.KEAP1-NRF2 通路:治疗靶点及在癌症中的作用。
Redox Biol. 2023 Jul;63:102726. doi: 10.1016/j.redox.2023.102726. Epub 2023 Apr 29.
2
Axl contributes to efficient migration and invasion of melanoma cells.Axl 有助于黑色素瘤细胞的有效迁移和侵袭。
PLoS One. 2023 Mar 29;18(3):e0283749. doi: 10.1371/journal.pone.0283749. eCollection 2023.
3
Modulation of Nrf2/HO-1 by Natural Compounds in Lung Cancer.天然化合物对肺癌中Nrf2/HO-1的调节作用
贯叶连翘的主要代谢产物金丝桃素具有抗全冠状病毒活性。
Front Microbiol. 2024 Aug 8;15:1443183. doi: 10.3389/fmicb.2024.1443183. eCollection 2024.
4
Disruption of BACH1 Protects AC16 Cardiomyocytes Against Hypoxia/Reoxygenation-Evoked Injury by Diminishing CDKN3 Transcription.BACH1 缺失通过降低 CDKN3 转录来保护 AC16 心肌细胞免受低氧/复氧损伤。
Cardiovasc Toxicol. 2024 Oct;24(10):1105-1115. doi: 10.1007/s12012-024-09900-2. Epub 2024 Jul 26.
5
Ferroptosis: a novel mechanism of cell death in ophthalmic conditions.铁死亡:眼部疾病中一种新的细胞死亡机制。
Front Immunol. 2024 Jun 27;15:1440309. doi: 10.3389/fimmu.2024.1440309. eCollection 2024.
6
Lamivudine, Doravirine, and Cabotegravir Downregulate the Expression of Human Endogenous Retroviruses (HERVs), Inhibit Cell Growth, and Reduce Invasive Capability in Melanoma Cell Lines.拉米夫定、多伟拉韦和卡博特韦抑制人类内源性逆转录病毒(HERVs)的表达,抑制细胞生长,并降低黑素瘤细胞系的侵袭能力。
Int J Mol Sci. 2024 Jan 28;25(3):1615. doi: 10.3390/ijms25031615.
Antioxidants (Basel). 2023 Mar 16;12(3):735. doi: 10.3390/antiox12030735.
4
How cancer hijacks the body's homeostasis through the neuroendocrine system.癌症如何通过神经内分泌系统劫持身体的内稳态。
Trends Neurosci. 2023 Apr;46(4):263-275. doi: 10.1016/j.tins.2023.01.003. Epub 2023 Feb 17.
5
MMP2 is a immunotherapy related biomarker and correlated with cancer-associated fibroblasts infiltrate in melanoma.基质金属蛋白酶2是一种与免疫治疗相关的生物标志物,且与黑色素瘤中癌症相关成纤维细胞浸润相关。
Cancer Cell Int. 2023 Feb 14;23(1):26. doi: 10.1186/s12935-023-02862-5.
6
Cytotoxic and Antioxidant Activity of L. Extracts against Human Melanoma Cells from Different Stages of Cancer Progression, Cultured under Normoxia and Hypoxia.不同癌症进展阶段的人黑色素瘤细胞在常氧和低氧条件下培养的 L.提取物的细胞毒性和抗氧化活性。
Molecules. 2023 Feb 3;28(3):1509. doi: 10.3390/molecules28031509.
7
Autophagy-Dependent Ferroptosis in Cancer.自噬依赖性铁死亡在癌症中的作用
Antioxid Redox Signal. 2023 Jul;39(1-3):79-101. doi: 10.1089/ars.2022.0202. Epub 2023 Mar 9.
8
Curcumin Induces Ferroptosis in Follicular Thyroid Cancer by Upregulating HO-1 Expression.姜黄素通过上调 HO-1 表达诱导甲状腺滤泡癌细胞发生铁死亡。
Oxid Med Cell Longev. 2023 Jan 14;2023:6896790. doi: 10.1155/2023/6896790. eCollection 2023.
9
Prospects for Anti-Tumor Mechanism and Potential Clinical Application Based on Glutathione Peroxidase 4 Mediated Ferroptosis.基于谷胱甘肽过氧化物酶 4 介导的铁死亡的抗肿瘤机制及潜在临床应用前景。
Int J Mol Sci. 2023 Jan 13;24(2):1607. doi: 10.3390/ijms24021607.
10
Hyperforin Elicits Cytostatic/Cytotoxic Activity in Human Melanoma Cell Lines, Inhibiting Pro-Survival NF-κB, STAT3, AP1 Transcription Factors and the Expression of Functional Proteins Involved in Mitochondrial and Cytosolic Metabolism.金丝桃素在人黑色素瘤细胞系中诱导细胞生长抑制/细胞毒性,抑制生存 NF-κB、STAT3、AP1 转录因子和涉及线粒体和细胞质代谢的功能蛋白的表达。
Int J Mol Sci. 2023 Jan 9;24(2):1263. doi: 10.3390/ijms24021263.