Chao Kaixiang, Qi Tuo, Wan Qionglian, Li Tao
School of Chemistry Biology and Environment, Yuxi Normal University, Yuxi 653100, China.
Ecological Security and Protection Key Laboratory of Sichuan Province, Mianyang Normal University, Mianyang 621000, China.
Foods. 2023 Jul 18;12(14):2728. doi: 10.3390/foods12142728.
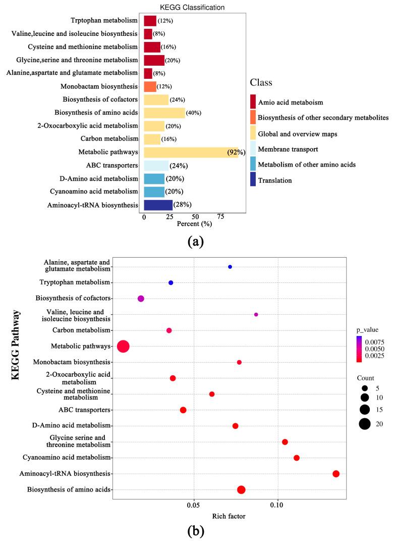
Despite the popularity of wild edible mushrooms due to their delectable flavor and nutritional value, the mechanisms involved in regulating and altering their taste remain underexplored. In this study, we analyzed the metabolome and transcriptome of , two species collected from different environments. Using UHPLC-MS, we annotated 644 peaks and identified 47 differential metabolites via OPLS-DA analysis. Eight of these were related to flavor, including L-Aspartic acid, Glycine, D-Serine, L-Serine, L-Histidine, Tryptophan, L-Isoleucine, Isoleucine, and alpha-D-Glucose. These differential metabolites were mainly concentrated in amino acid metabolism pathways. Transcriptome analysis revealed differential genes between and , which were enriched in protein processing in the endoplasmic reticulum, as well as differential genes of the same species in different environments that were enriched in the ribosome pathway. The combination of metabolome and transcriptome analyses highlighted Glycine, L-Serine, and L-Aspartic acid as the key compounds responsible for the differences between the two species. Using the O2PLS model and Pearson's coefficient, we identified key genes that modulate the differences in metabolites between the two species. These results have significant implications for the molecular breeding of flavor in edible mushrooms.
尽管野生可食用蘑菇因其美味的口感和营养价值而广受欢迎,但调节和改变其味道的机制仍未得到充分探索。在本研究中,我们分析了从不同环境中采集的两种蘑菇的代谢组和转录组。使用超高效液相色谱-质谱联用仪(UHPLC-MS),我们注释了644个峰,并通过正交偏最小二乘法判别分析(OPLS-DA)鉴定了47种差异代谢物。其中8种与风味有关,包括L-天冬氨酸、甘氨酸、D-丝氨酸、L-丝氨酸、L-组氨酸、色氨酸、L-异亮氨酸、异亮氨酸和α-D-葡萄糖。这些差异代谢物主要集中在氨基酸代谢途径中。转录组分析揭示了两种蘑菇之间的差异基因,这些基因在内质网中的蛋白质加工过程中富集,以及同一蘑菇物种在不同环境中的差异基因在核糖体途径中富集。代谢组和转录组分析的结合突出了甘氨酸、L-丝氨酸和L-天冬氨酸是导致两种蘑菇差异的关键化合物。使用O2PLS模型和皮尔逊系数,我们鉴定了调节两种蘑菇代谢物差异的关键基因。这些结果对食用菌风味的分子育种具有重要意义。