Suppr超能文献

通过全长16S测序探索海拔900至3600米的舍饲牛瘤胃细菌群落的海拔动态变化。

Exploring the elevation dynamics of rumen bacterial communities in Barn feeding cattle from 900 to 3,600 meters by full-length 16S sequencing.

作者信息

Yang Shuli, Zheng Jieyi, He Shichun, Yuan Zaimei, Wang Rongjiao, Wu Dongwang

机构信息

Guangdong Provincial Key Laboratory of Animal Molecular Design and Precise Breeding, College of Life Science and Engineering, Foshan University, Foshan, China.

Key Laboratory of Animal Nutrition and Feed Science of Yunnan Province, Yunnan Agricultural University, Kunming, China.

出版信息

Front Vet Sci. 2023 Jul 17;10:1169573. doi: 10.3389/fvets.2023.1169573. eCollection 2023.

Abstract

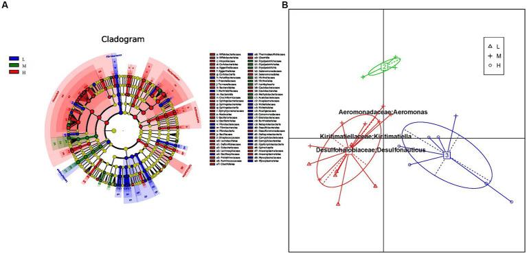
The diversity and abundance of rumen microorganisms serve as indicators not only of the host's digestive and metabolic capacity but also of its health status. The complex microbial communities in the rumen are influenced to varying degrees by environmental adaptability. In this study, we collected 24 rumen fluid samples from 24 healthy male cattle in three regions of Yunnan, China. Using 16S rRNA amplicon sequencing data analysis, we examined the variations in rumen microorganisms among cattle fed at altitudes of 900 m, 1800 m, and 3,600 m. Altitude-related environmental factors did not surpass phylogeny as the main driving force behind the convergent evolution of yellow cattle rumen microbiome composition. However, they did have an impact on the alpha diversity of the rumen microbiome and the coevolution of the core microbiome. The change in altitude noticeably influenced the diversity and richness of the rumen microbiota, highlighting the environmental effect of altitude. As altitude increased, there was an observed increase in the abundance of and , while the abundance of ruminal and decreased. Importantly, at the genus level, the core genus exhibited distinct dynamic changes as altitude increased. Ruminants exhibit the ability to adapt their gut type in accordance with altitude, thereby optimizing energy utilization, especially in high-altitude settings. These discoveries offer valuable insights into the coevolution of host-microbe interactions during ruminant adaptation to various altitudinal environments.

摘要

瘤胃微生物的多样性和丰度不仅是宿主消化和代谢能力的指标,也是其健康状况的指标。瘤胃中复杂的微生物群落受到环境适应性不同程度的影响。在本研究中,我们从中国云南三个地区的24头健康雄性牛身上采集了24份瘤胃液样本。利用16S rRNA扩增子测序数据分析,我们研究了在海拔900米、1800米和3600米饲养的牛之间瘤胃微生物的差异。与海拔相关的环境因素作为黄牛瘤胃微生物群组成趋同进化背后的主要驱动力,并未超过系统发育的影响。然而,它们确实对瘤胃微生物群的α多样性和核心微生物群的共同进化产生了影响。海拔变化显著影响了瘤胃微生物群的多样性和丰富度,突出了海拔的环境效应。随着海拔升高,观察到 和 的丰度增加,而瘤胃 和 的丰度降低。重要的是,在属水平上,核心属随着海拔升高呈现出明显的动态变化。反刍动物表现出根据海拔调整其肠道类型的能力,从而优化能量利用,尤其是在高海拔环境中。这些发现为反刍动物适应各种海拔环境过程中宿主-微生物相互作用的共同进化提供了有价值的见解。

https://cdn.ncbi.nlm.nih.gov/pmc/blobs/d0a9/10390322/5b0249afe2df/fvets-10-1169573-g001.jpg

文献检索

告别复杂PubMed语法,用中文像聊天一样搜索,搜遍4000万医学文献。AI智能推荐,让科研检索更轻松。

立即免费搜索

文件翻译

保留排版,准确专业,支持PDF/Word/PPT等文件格式,支持 12+语言互译。

免费翻译文档

深度研究

AI帮你快速写综述,25分钟生成高质量综述,智能提取关键信息,辅助科研写作。

立即免费体验