Suppr超能文献

高效地对数千个微生物菌株进行基因分型。

Maast: genotyping thousands of microbial strains efficiently.

机构信息

Chan Zuckerberg Biohub, San Francisco, CA, USA.

Gladstone Institutes of Data Science and Biotechnology, San Francisco, CA, USA.

出版信息

Genome Biol. 2023 Aug 10;24(1):186. doi: 10.1186/s13059-023-03030-8.

Abstract

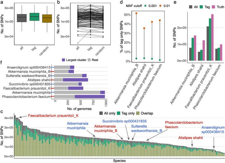
Existing single nucleotide polymorphism (SNP) genotyping algorithms do not scale for species with thousands of sequenced strains, nor do they account for conspecific redundancy. Here we present a bioinformatics tool, Maast, which empowers population genetic meta-analysis of microbes at an unrivaled scale. Maast implements a novel algorithm to heuristically identify a minimal set of diverse conspecific genomes, then constructs a reliable SNP panel for each species, and enables rapid and accurate genotyping using a hybrid of whole-genome alignment and k-mer exact matching. We demonstrate Maast's utility by genotyping thousands of Helicobacter pylori strains and tracking SARS-CoV-2 diversification.

摘要

现有的单核苷酸多态性(SNP)基因分型算法不适用于具有数千个测序菌株的物种,也无法考虑同物冗余。在这里,我们介绍了一种生物信息学工具 Maast,它可以在无与伦比的规模上实现微生物群体遗传元分析。Maast 实现了一种新颖的算法,可以启发式地识别一组最小的多样化同物基因组,然后为每个物种构建一个可靠的 SNP 面板,并通过全基因组比对和 k-mer 精确匹配的混合使用实现快速准确的基因分型。我们通过对数千株幽门螺杆菌菌株进行基因分型并跟踪 SARS-CoV-2 的多样化来证明 Maast 的实用性。

https://cdn.ncbi.nlm.nih.gov/pmc/blobs/a7eb/10416524/9c20f41fbcd8/13059_2023_3030_Fig1_HTML.jpg

文献检索

告别复杂PubMed语法,用中文像聊天一样搜索,搜遍4000万医学文献。AI智能推荐,让科研检索更轻松。

立即免费搜索

文件翻译

保留排版,准确专业,支持PDF/Word/PPT等文件格式,支持 12+语言互译。

免费翻译文档

深度研究

AI帮你快速写综述,25分钟生成高质量综述,智能提取关键信息,辅助科研写作。

立即免费体验