Murdoch Children's Research Institute, The Royal Children's Hospital, Melbourne, VIC, Australia; The Novo Nordisk Foundation Centre for Stem Cell Medicine (reNEW), Murdoch Children's Research Institute, Melbourne, VIC, Australia; Department of Paediatrics, University of Melbourne, Melbourne, VIC, Australia.
Department of Anatomy and Physiology, University of Melbourne, Melbourne, VIC, Australia; Centre for Muscle Research, University of Melbourne, Melbourne, VIC, Australia.
Am J Hum Genet. 2023 Sep 7;110(9):1600-1605. doi: 10.1016/j.ajhg.2023.07.013. Epub 2023 Aug 21.
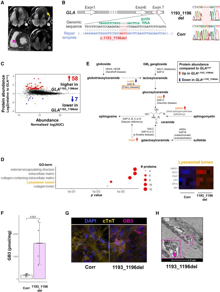
Recent studies in non-human model systems have shown therapeutic potential of nucleoside-modified messenger RNA (modRNA) treatments for lysosomal storage diseases. Here, we assessed the efficacy of a modRNA treatment to restore the expression of the galactosidase alpha (GLA), which codes for α-Galactosidase A (α-GAL) enzyme, in a human cardiac model generated from induced pluripotent stem cells (iPSCs) derived from two individuals with Fabry disease. Consistent with the clinical phenotype, cardiomyocytes from iPSCs derived from Fabry-affected individuals showed accumulation of the glycosphingolipid Globotriaosylceramide (GB3), which is an α-galactosidase substrate. Furthermore, the Fabry cardiomyocytes displayed significant upregulation of lysosomal-associated proteins. Upon GLA modRNA treatment, a subset of lysosomal proteins were partially restored to wild-type levels, implying the rescue of the molecular phenotype associated with the Fabry genotype. Importantly, a significant reduction of GB3 levels was observed in GLA modRNA-treated cardiomyocytes, demonstrating that α-GAL enzymatic activity was restored. Together, our results validate the utility of iPSC-derived cardiomyocytes from affected individuals as a model to study disease processes in Fabry disease and the therapeutic potential of GLA modRNA treatment to reduce GB3 accumulation in the heart.
最近在非人类模型系统中的研究表明,核苷修饰的信使 RNA(modRNA)治疗对于溶酶体贮积病具有治疗潜力。在这里,我们评估了 modRNA 治疗恢复从法布里病患者来源的诱导多能干细胞(iPSC)生成的人心肌模型中半乳糖苷酶α(GLA)表达的功效,GLA 编码α-半乳糖苷酶 A(α-GAL)酶。与临床表型一致,源自受法布里病影响的个体的 iPSC 心肌细胞显示出糖鞘脂Globotriaosylceramide(GB3)的积累,GB3 是 α-半乳糖苷酶的底物。此外,法布里心肌细胞显示出溶酶体相关蛋白的显着上调。在用 GLA modRNA 处理后,一部分溶酶体蛋白部分恢复到野生型水平,这意味着与法布里基因型相关的分子表型得到了挽救。重要的是,在用 GLA modRNA 处理的心肌细胞中观察到 GB3 水平显着降低,表明 α-GAL 酶活性得到了恢复。总之,我们的研究结果验证了受影响个体来源的 iPSC 衍生心肌细胞作为研究法布里病中疾病过程的模型的实用性,以及 GLA modRNA 治疗降低心脏中 GB3 积累的治疗潜力。