• 文献检索
  • 文档翻译
  • 深度研究
  • 学术资讯
  • Suppr Zotero 插件Zotero 插件
  • 邀请有礼
  • 套餐&价格
  • 历史记录
应用&插件
Suppr Zotero 插件Zotero 插件浏览器插件Mac 客户端Windows 客户端微信小程序
定价
高级版会员购买积分包购买API积分包
服务
文献检索文档翻译深度研究API 文档MCP 服务
关于我们
关于 Suppr公司介绍联系我们用户协议隐私条款
关注我们

Suppr 超能文献

核心技术专利:CN118964589B侵权必究
粤ICP备2023148730 号-1Suppr @ 2026

文献检索

告别复杂PubMed语法,用中文像聊天一样搜索,搜遍4000万医学文献。AI智能推荐,让科研检索更轻松。

立即免费搜索

文件翻译

保留排版,准确专业,支持PDF/Word/PPT等文件格式,支持 12+语言互译。

免费翻译文档

深度研究

AI帮你快速写综述,25分钟生成高质量综述,智能提取关键信息,辅助科研写作。

立即免费体验

霍乱毒素 B 亚单位作为二氧化硅纳米颗粒内吞作用调节剂的功能。

The Functions of Cholera Toxin Subunit B as a Modulator of Silica Nanoparticle Endocytosis.

机构信息

Adolphe Merkle Institute, University of Fribourg, 1700 Fribourg, Switzerland.

International Iberian Nanotechnology Laboratory, Water Quality Group, 4715-330 Braga, Portugal.

出版信息

Toxins (Basel). 2023 Jul 29;15(8):482. doi: 10.3390/toxins15080482.

DOI:10.3390/toxins15080482
PMID:37624239
原文链接:https://pmc.ncbi.nlm.nih.gov/articles/PMC10467089/
Abstract

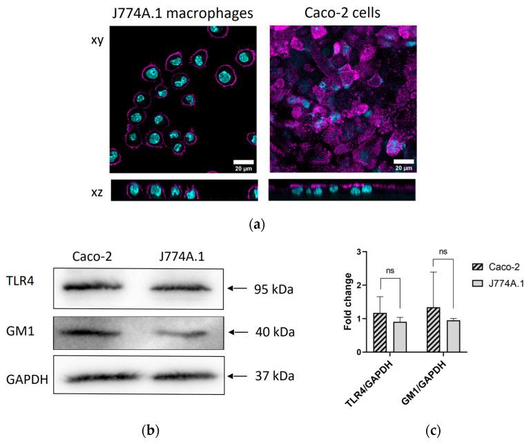
The gastrointestinal tract is the main target of orally ingested nanoparticles (NPs) and at the same time is exposed to noxious substances, such as bacterial components. We investigated the interaction of 59 nm silica (SiO) NPs with differentiated Caco-2 intestinal epithelial cells in the presence of cholera toxin subunit B (CTxB) and compared the effects to J774A.1 macrophages. CTxB can affect cellular functions and modulate endocytosis via binding to the monosialoganglioside (GM1) receptor, expressed on both cell lines. After stimulating macrophages with CTxB, we observed notable changes in the membrane structure but not in Caco-2 cells, and no secretion of the pro-inflammatory cytokine tumor necrosis factor-α (TNF-α) was detected. Cells were then exposed to 59 nm SiO NPs and CtxB sequentially and simultaneously, resulting in a high NP uptake in J774A.1 cells, but no uptake in Caco-2 cells was detected. Flow cytometry analysis revealed that the exposure of J774A.1 cells to CTxB resulted in a significant reduction in the uptake of SiO NPs. In contrast, the uptake of NPs by highly selective Caco-2 cells remained unaffected following CTxB exposure. Based on colocalization studies, CTxB and NPs might enter cells via shared endocytic pathways, followed by their sorting into different intracellular compartments. Our findings provide new insights into CTxB's function of modulating SiO NP uptake in phagocytic but not in differentiated intestine cells.

摘要

胃肠道是口服纳米颗粒(NPs)的主要靶标,同时也会暴露于有害物质,如细菌成分。我们研究了 59nm 二氧化硅(SiO)NPs 在霍乱毒素亚单位 B(CTxB)存在下与分化的 Caco-2 肠上皮细胞的相互作用,并将其与 J774A.1 巨噬细胞进行了比较。CTxB 可以通过与两种细胞系上表达的单唾液酸神经节苷脂(GM1)受体结合来影响细胞功能并调节内吞作用。用 CTxB 刺激巨噬细胞后,我们观察到其细胞膜结构发生明显变化,但 Caco-2 细胞没有发生变化,也没有检测到促炎细胞因子肿瘤坏死因子-α(TNF-α)的分泌。然后,细胞依次和同时暴露于 59nm SiO NPs 和 CTxB,导致 J774A.1 细胞中 NP 的摄取量很高,但 Caco-2 细胞中未检测到摄取。流式细胞术分析显示,J774A.1 细胞暴露于 CTxB 会导致 SiO NPs 的摄取显著减少。相比之下,CTxB 暴露后,高度选择性的 Caco-2 细胞对 NPs 的摄取不受影响。基于共定位研究,CTxB 和 NPs 可能通过共享的内吞途径进入细胞,然后被分拣到不同的细胞内隔室。我们的研究结果提供了关于 CTxB 调节吞噬细胞而非分化肠道细胞中 SiO NP 摄取的新见解。

https://cdn.ncbi.nlm.nih.gov/pmc/blobs/3b57/10467089/eeba4903e6e7/toxins-15-00482-g006.jpg
https://cdn.ncbi.nlm.nih.gov/pmc/blobs/3b57/10467089/74ef2f1a212e/toxins-15-00482-g001.jpg
https://cdn.ncbi.nlm.nih.gov/pmc/blobs/3b57/10467089/6173fbb80b08/toxins-15-00482-g002.jpg
https://cdn.ncbi.nlm.nih.gov/pmc/blobs/3b57/10467089/56c4498b4802/toxins-15-00482-g003.jpg
https://cdn.ncbi.nlm.nih.gov/pmc/blobs/3b57/10467089/1de81a1c0952/toxins-15-00482-g004.jpg
https://cdn.ncbi.nlm.nih.gov/pmc/blobs/3b57/10467089/d3658aec2644/toxins-15-00482-g005.jpg
https://cdn.ncbi.nlm.nih.gov/pmc/blobs/3b57/10467089/eeba4903e6e7/toxins-15-00482-g006.jpg
https://cdn.ncbi.nlm.nih.gov/pmc/blobs/3b57/10467089/74ef2f1a212e/toxins-15-00482-g001.jpg
https://cdn.ncbi.nlm.nih.gov/pmc/blobs/3b57/10467089/6173fbb80b08/toxins-15-00482-g002.jpg
https://cdn.ncbi.nlm.nih.gov/pmc/blobs/3b57/10467089/56c4498b4802/toxins-15-00482-g003.jpg
https://cdn.ncbi.nlm.nih.gov/pmc/blobs/3b57/10467089/1de81a1c0952/toxins-15-00482-g004.jpg
https://cdn.ncbi.nlm.nih.gov/pmc/blobs/3b57/10467089/d3658aec2644/toxins-15-00482-g005.jpg
https://cdn.ncbi.nlm.nih.gov/pmc/blobs/3b57/10467089/eeba4903e6e7/toxins-15-00482-g006.jpg

相似文献

1
The Functions of Cholera Toxin Subunit B as a Modulator of Silica Nanoparticle Endocytosis.霍乱毒素 B 亚单位作为二氧化硅纳米颗粒内吞作用调节剂的功能。
Toxins (Basel). 2023 Jul 29;15(8):482. doi: 10.3390/toxins15080482.
2
Increased Uptake of Silica Nanoparticles in Inflamed Macrophages but Not upon Co-Exposure to Micron-Sized Particles.炎症巨噬细胞对二氧化硅纳米颗粒的摄取增加,但与微米级颗粒共同暴露时则不然。
Cells. 2020 Sep 15;9(9):2099. doi: 10.3390/cells9092099.
3
Functions of cholera toxin B-subunit as a raft cross-linker.霍乱毒素B亚基作为脂筏交联剂的功能。
Essays Biochem. 2015;57:135-45. doi: 10.1042/bse0570135.
4
Ganglioside GM1 levels are a determinant of the extent of caveolae/raft-dependent endocytosis of cholera toxin to the Golgi apparatus.神经节苷脂GM1水平是霍乱毒素通过小窝/脂筏依赖的内吞作用进入高尔基体程度的一个决定因素。
J Cell Sci. 2004 Mar 15;117(Pt 8):1421-30. doi: 10.1242/jcs.01009. Epub 2004 Mar 2.
5
Cellular Endocytosis and Trafficking of Cholera Toxin B-Modified Mesoporous Silica Nanoparticles.霍乱毒素B修饰的介孔二氧化硅纳米颗粒的细胞内吞作用与转运
J Mater Chem B. 2016 Feb 21;4(7):1254-1262. doi: 10.1039/C5TB02079D. Epub 2016 Jan 7.
6
Caco-2 cell-derived biomimetic electrochemical biosensor for cholera toxin detection.基于 Caco-2 细胞的仿生电化学生物传感器用于霍乱毒素检测。
Biosens Bioelectron. 2023 Apr 15;226:115105. doi: 10.1016/j.bios.2023.115105. Epub 2023 Jan 28.
7
Functionalized Surface-Charged SiO Nanoparticles Induce Pro-Inflammatory Responses, but Are Not Lethal to Caco-2 Cells.功能化表面带电 SiO2 纳米颗粒诱导促炎反应,但对 Caco-2 细胞没有致死作用。
Chem Res Toxicol. 2020 May 18;33(5):1226-1236. doi: 10.1021/acs.chemrestox.9b00478. Epub 2020 May 8.
8
The agglomeration state of nanoparticles can influence the mechanism of their cellular internalisation.纳米颗粒的团聚状态会影响其细胞内化机制。
J Nanobiotechnology. 2017 Jun 26;15(1):48. doi: 10.1186/s12951-017-0281-6.
9
Cholera toxin B subunit induces local curvature on lipid bilayers.霍乱毒素B亚基可诱导脂质双层产生局部曲率。
FEBS Open Bio. 2017 Oct 10;7(11):1638-1645. doi: 10.1002/2211-5463.12321. eCollection 2017 Nov.
10
Cholera Toxin as a Probe for Membrane Biology.霍乱毒素作为膜生物学探针。
Toxins (Basel). 2021 Aug 3;13(8):543. doi: 10.3390/toxins13080543.

本文引用的文献

1
Pitfalls in methods to study colocalization of nanoparticles in mouse macrophage lysosomes.研究纳米颗粒在小鼠巨噬细胞溶酶体中共定位的方法中的陷阱。
J Nanobiotechnology. 2022 Oct 29;20(1):464. doi: 10.1186/s12951-022-01670-9.
2
Silica nanoparticles: Biomedical applications and toxicity.硅纳米颗粒:生物医学应用及毒性
Biomed Pharmacother. 2022 Jul;151:113053. doi: 10.1016/j.biopha.2022.113053. Epub 2022 May 17.
3
Key principles and methods for studying the endocytosis of biological and nanoparticle therapeutics.研究生物和纳米颗粒治疗药物内吞作用的关键原则和方法。
Nat Nanotechnol. 2021 Mar;16(3):266-276. doi: 10.1038/s41565-021-00858-8. Epub 2021 Mar 12.
4
Increased Uptake of Silica Nanoparticles in Inflamed Macrophages but Not upon Co-Exposure to Micron-Sized Particles.炎症巨噬细胞对二氧化硅纳米颗粒的摄取增加,但与微米级颗粒共同暴露时则不然。
Cells. 2020 Sep 15;9(9):2099. doi: 10.3390/cells9092099.
5
Toxicologic Evaluation for Amorphous Silica Nanoparticles: Genotoxic and Non-Genotoxic Tumor-Promoting Potential.无定形二氧化硅纳米颗粒的毒理学评估:遗传毒性和非遗传毒性促癌潜力
Pharmaceutics. 2020 Aug 29;12(9):826. doi: 10.3390/pharmaceutics12090826.
6
Silica-Based Gene Delivery Systems: From Design to Therapeutic Applications.基于二氧化硅的基因递送系统:从设计到治疗应用
Pharmaceutics. 2020 Jul 9;12(7):649. doi: 10.3390/pharmaceutics12070649.
7
Membrane deformation by the cholera toxin beta subunit requires more than one binding site.霍乱毒素β亚基引起的膜变形需要不止一个结合位点。
Proc Natl Acad Sci U S A. 2020 Jul 28;117(30):17467-17469. doi: 10.1073/pnas.2011359117. Epub 2020 Jul 8.
8
Nanoparticle administration method in cell culture alters particle-cell interaction.细胞培养中纳米颗粒的给药方式改变了颗粒与细胞的相互作用。
Sci Rep. 2019 Jan 29;9(1):900. doi: 10.1038/s41598-018-36954-4.
9
Cholera toxin B induces interleukin-1β production from resident peritoneal macrophages through the pyrin inflammasome as well as the NLRP3 inflammasome.霍乱毒素 B 通过 pyrin 炎性小体和 NLRP3 炎性小体诱导驻留腹腔巨噬细胞产生白细胞介素-1β。
Int Immunol. 2019 Sep 18;31(10):657-668. doi: 10.1093/intimm/dxz004.
10
Image co-localization - co-occurrence versus correlation.图像共定位——共现与相关。
J Cell Sci. 2018 Feb 8;131(3):jcs211847. doi: 10.1242/jcs.211847.