Department of Neurology and Center On Biological Rhythms And Sleep, Washington University School of Medicine, St. Louis, MO, USA.
Mass Spectrometry Technology Access Center at McDonnell Genome Institute (MTAC@MGI) at Washington University School of Medicine, St. Louis, MO, USA.
Nat Commun. 2023 Aug 25;14(1):5197. doi: 10.1038/s41467-023-40927-1.
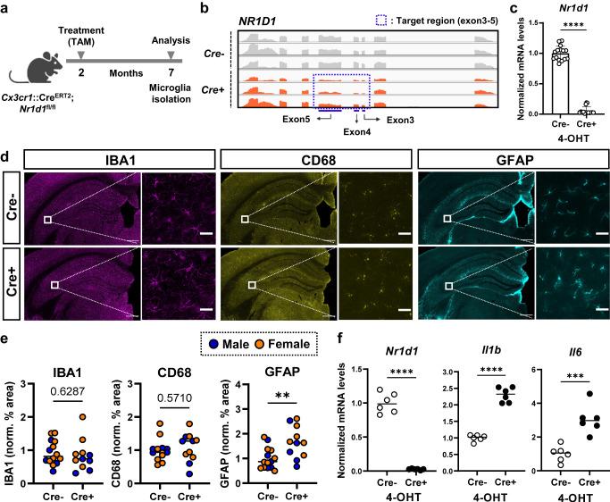
Alzheimer's disease, the most common age-related neurodegenerative disease, is characterized by tau aggregation and associated with disrupted circadian rhythms and dampened clock gene expression. REV-ERBα is a core circadian clock protein which also serves as a nuclear receptor and transcriptional repressor involved in lipid metabolism and macrophage function. Global REV-ERBα deletion has been shown to promote microglial activation and mitigate amyloid plaque formation. However, the cell-autonomous effects of microglial REV-ERBα in healthy brain and in tauopathy are unexplored. Here, we show that microglial REV-ERBα deletion enhances inflammatory signaling, disrupts lipid metabolism, and causes lipid droplet (LD) accumulation specifically in male microglia. These events impair microglial tau phagocytosis, which can be partially rescued by blockage of LD formation. In vivo, microglial REV-ERBα deletion exacerbates tau aggregation and neuroinflammation in two mouse tauopathy models, specifically in male mice. These data demonstrate the importance of microglial lipid droplets in tau accumulation and reveal REV-ERBα as a therapeutically accessible, sex-dependent regulator of microglial inflammatory signaling, lipid metabolism, and tauopathy.
阿尔茨海默病是最常见的与年龄相关的神经退行性疾病,其特征是tau 聚集,并与昼夜节律紊乱和时钟基因表达减弱有关。REV-ERBα 是核心生物钟蛋白,也是一种核受体和转录抑制剂,参与脂质代谢和巨噬细胞功能。已有研究表明,全球 REV-ERBα 缺失可促进小胶质细胞激活并减轻淀粉样斑块形成。然而,小胶质细胞中 REV-ERBα 在健康大脑和 tau 病中的细胞自主作用仍未被探索。在这里,我们发现小胶质细胞中 REV-ERBα 的缺失增强了炎症信号,破坏了脂质代谢,并导致脂质滴(LD)在雄性小胶质细胞中特异性积累。这些事件损害了小胶质细胞 tau 的吞噬作用,而 LD 形成的阻断可部分挽救这一作用。在体内,小胶质细胞 REV-ERBα 的缺失加剧了两种小鼠 tau 病模型中的 tau 聚集和神经炎症,特别是在雄性小鼠中。这些数据表明小胶质细胞脂滴在 tau 积累中的重要性,并揭示了 REV-ERBα 作为一种治疗靶点,可调节小胶质细胞炎症信号、脂质代谢和 tau 病,且具有性别依赖性。