Department of Medical Biochemistry, Amsterdam UMC, Amsterdam Cardiovascular Sciences and Gastroenterology and Metabolism, University of Amsterdam, Meibergdreef 9, 1105AZ, Amsterdam, The Netherlands.
Department of Pharmacological and Biomolecular Sciences, Università degli Studi di Milano, Via Balzaretti 9, 20133, Milan, Italy.
Nat Commun. 2023 Aug 25;14(1):5181. doi: 10.1038/s41467-023-40943-1.
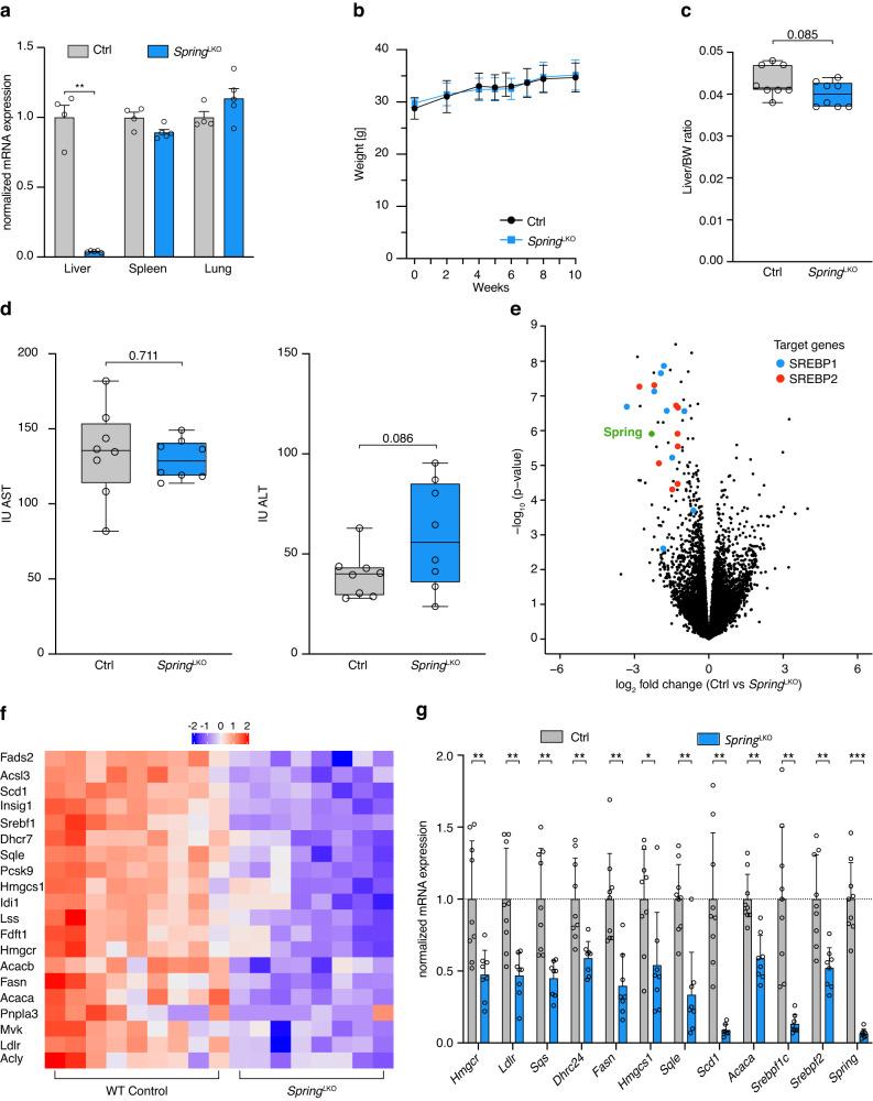
The sterol regulatory element binding proteins (SREBPs) are transcription factors that govern cholesterol and fatty acid metabolism. We recently identified SPRING as a post-transcriptional regulator of SREBP activation. Constitutive or inducible global ablation of Spring in mice is not tolerated, and we therefore develop liver-specific Spring knockout mice (LKO). Transcriptomics and proteomics analysis reveal attenuated SREBP signaling in livers and hepatocytes of LKO mice. Total plasma cholesterol is reduced in male and female LKO mice in both the low-density lipoprotein and high-density lipoprotein fractions, while triglycerides are unaffected. Loss of Spring decreases hepatic cholesterol and triglyceride content due to diminished biosynthesis, which coincides with reduced very-low-density lipoprotein secretion. Accordingly, LKO mice are protected from fructose diet-induced hepatosteatosis. In humans, we find common genetic SPRING variants that associate with circulating high-density lipoprotein cholesterol and ApoA1 levels. This study positions SPRING as a core component of hepatic SREBP signaling and systemic lipid metabolism in mice and humans.
固醇调节元件结合蛋白 (SREBPs) 是调节胆固醇和脂肪酸代谢的转录因子。我们最近发现 SPRING 是 SREBP 激活的转录后调节因子。在小鼠中组成型或诱导性地敲除 Spring 是不能耐受的,因此我们开发了肝脏特异性 Spring 敲除小鼠 (LKO)。转录组学和蛋白质组学分析显示 LKO 小鼠肝脏和肝细胞中的 SREBP 信号减弱。LKO 小鼠的总血浆胆固醇在低密度脂蛋白和高密度脂蛋白部分均降低,而甘油三酯不受影响。由于生物合成减少,Spring 的缺失导致肝脏胆固醇和甘油三酯含量降低,这与极低密度脂蛋白分泌减少相一致。因此,LKO 小鼠可以防止果糖饮食诱导的肝脂肪变性。在人类中,我们发现常见的遗传 SPRING 变异与循环高密度脂蛋白胆固醇和 ApoA1 水平相关。这项研究将 SPRING 定位为小鼠和人类肝脏 SREBP 信号和全身脂质代谢的核心组成部分。