Liu Chang, Ma Rongrong, Li Han, Pan Xiaohua, Qian He, Yang Tianyi, Tian Yaoqi
State Key Laboratory of Food Science and Resources, Jiangnan University, 1800 Lihu Road, Wuxi 214122, China.
School of Food Science and Technology, Jiangnan University, 1800 Lihu Road, Wuxi 214122, China.
iScience. 2025 Apr 16;28(5):112458. doi: 10.1016/j.isci.2025.112458. eCollection 2025 May 16.
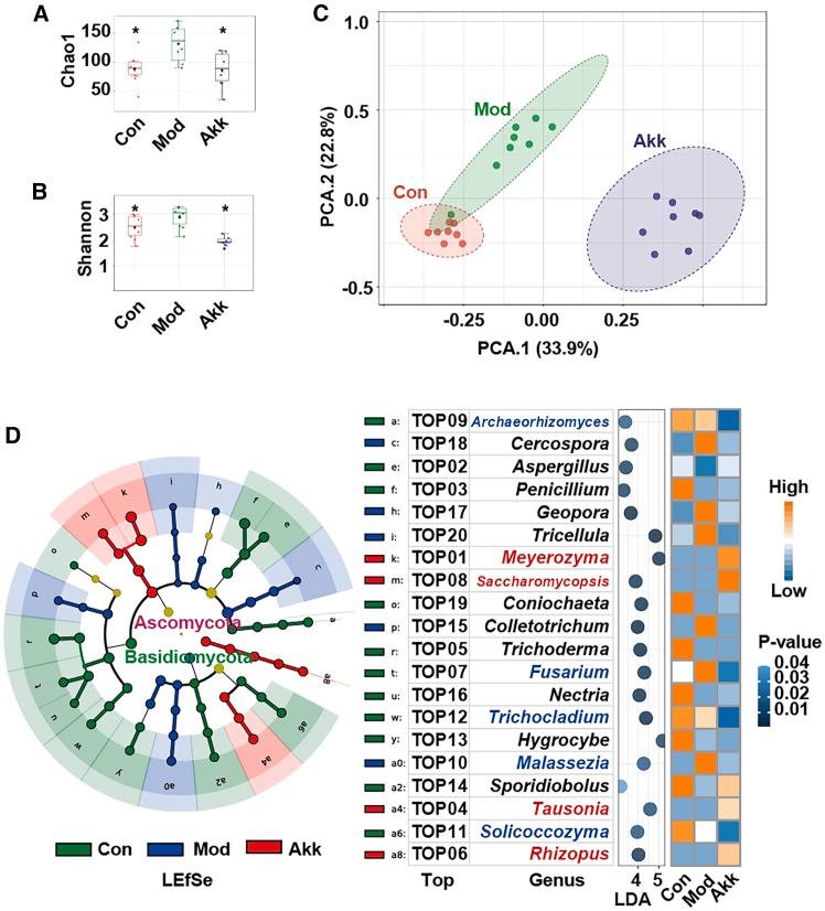
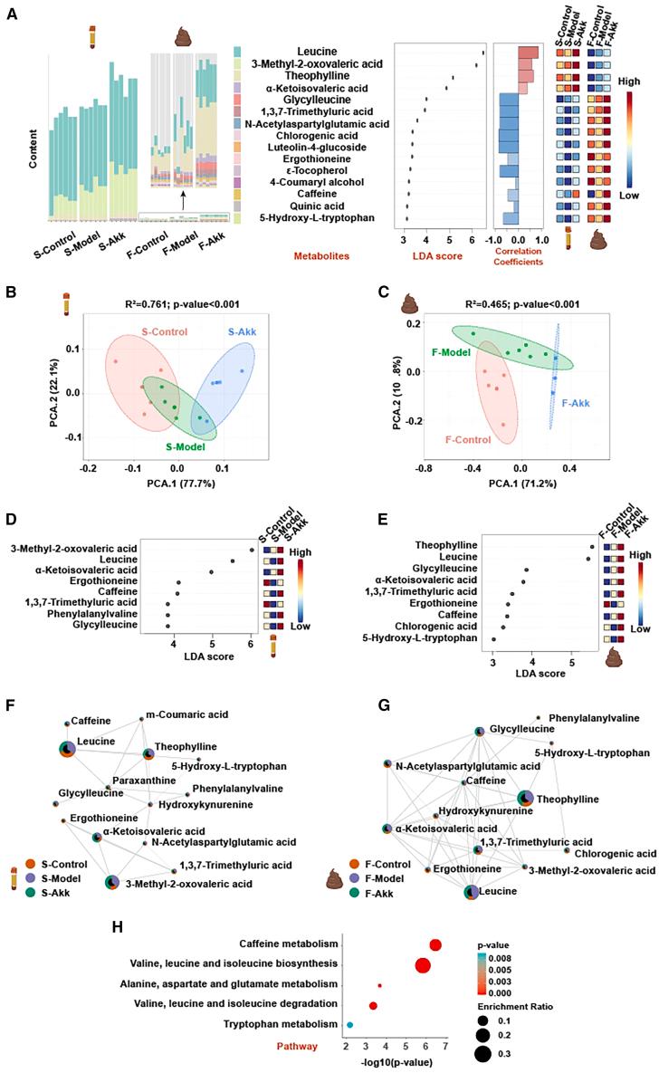
(Akk) has been shown to improve obesity via gut microbiota, while its effects on modulating gut fungi remain underexplored. This study investigates the effects of Akk on obese mice, focusing on gut fungi, metabolites, and hepatic lipid metabolism. We found that Akk treatment significantly modulated gut fungal diversity, enhanced gut immune responses, and improved fatty liver. Specifically, the abundance of harmful fungi decreased. Subsequently, Akk improved hepatic lipid metabolism via the PI3K/Akt pathway, as determined by proteomics analysis. Additionally, an colonic organoid and microbiota co-culture system confirmed these effects by validating changes in key fungi and metabolites. Crucially, α-ketoisovaleric acid was identified as a pivotal metabolite, as its supplementation significantly improved hepatic lipid metabolism via PI3K/Akt pathway in obese mice. This study highlights Akk's potential as a therapeutic agent for obesity by modulating gut fungi and identifying α-ketoisovaleric acid as a critical metabolite.
已证明嗜黏蛋白阿克曼氏菌(Akk)可通过肠道微生物群改善肥胖,但其对调节肠道真菌的作用仍未得到充分研究。本研究调查了Akk对肥胖小鼠的影响,重点关注肠道真菌、代谢物和肝脏脂质代谢。我们发现,Akk治疗显著调节肠道真菌多样性,增强肠道免疫反应,并改善脂肪肝。具体而言,有害真菌的丰度降低。随后,通过蛋白质组学分析确定,Akk通过PI3K/Akt途径改善肝脏脂质代谢。此外,结肠类器官和微生物群共培养系统通过验证关键真菌和代谢物的变化证实了这些作用。至关重要的是,α-酮异戊酸被确定为一种关键代谢物,因为补充α-酮异戊酸可通过PI3K/Akt途径显著改善肥胖小鼠的肝脏脂质代谢。本研究通过调节肠道真菌并将α-酮异戊酸确定为关键代谢物,突出了Akk作为肥胖治疗药物的潜力。