State Key Laboratory of Medicinal Chemical Biology, Frontiers Science Center for Cell Responses, Key Laboratory of Bioactive Materials, Ministry of Education, and College of Life Sciences, Nankai University, Tianjin, 300071, China.
Tianjin Key Laboratory of Biomedical Materials and Key Laboratory of Biomaterials and Nanotechnology for Cancer Immunotherapy, Institute of Biomedical Engineering, Chinese Academy of Medical Sciences and Peking Union Medical College, Tianjin, 300192, China.
Nat Commun. 2023 Aug 25;14(1):5216. doi: 10.1038/s41467-023-40996-2.
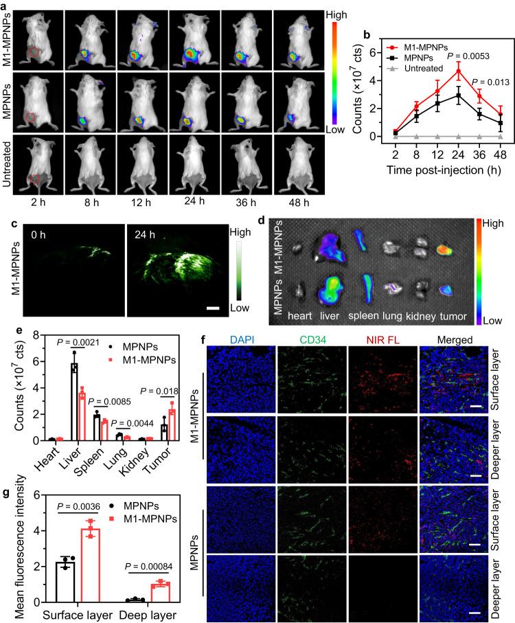
Precise and efficient image-guided immunotherapy holds great promise for cancer treatment. Here, we report a self-accelerated nanoplatform combining an aggregation-induced emission luminogen (AIEgen) and a hypoxia-responsive prodrug for multifunctional image-guided combination immunotherapy. The near-infrared AIEgen with methoxy substitution simultaneously possesses boosted fluorescence and photoacoustic (PA) brightness for the strong light absorption ability, as well as amplified type I and type II photodynamic therapy (PDT) properties via enhanced intersystem crossing process. By formulating the high-performance AIEgen with a hypoxia-responsive paclitaxel (PTX) prodrug into nanoparticles, and further camouflaging with macrophage cell membrane, a tumor-targeting theranostic agent is built. The integration of fluorescence and PA imaging helps to delineate tumor site sensitively, providing accurate guidance for tumor treatment. The light-induced PDT effect could consume the local oxygen and lead to severer hypoxia, accelerating the release of PTX drug. As a result, the combination of PDT and PTX chemotherapy induces immunogenic cancer cell death, which could not only elicit strong antitumor immunity to suppress the primary tumor, but also inhibit the growth of distant tumor in 4T1 tumor-bearing female mice. Here, we report a strategy to develop theranostic agents via rational molecular design for boosting antitumor immunotherapy.
精确而高效的图像引导免疫疗法为癌症治疗带来了巨大的希望。在这里,我们报告了一种自加速的纳米平台,该平台结合了聚集诱导发射发光体(AIEgen)和缺氧反应性前药,用于多功能图像引导联合免疫治疗。具有甲氧基取代的近红外 AIEgen 同时具有增强的荧光和光声(PA)亮度,这归因于其强大的吸光能力,以及通过增强系间穿越过程增强的 I 型和 II 型光动力疗法(PDT)性能。通过将高性能 AIEgen 与缺氧反应性紫杉醇(PTX)前药制成纳米颗粒,并进一步用巨噬细胞膜伪装,构建了一种肿瘤靶向治疗剂。荧光和 PA 成像的整合有助于敏感地描绘肿瘤部位,为肿瘤治疗提供准确的指导。光诱导的 PDT 效应会消耗局部氧气,导致更严重的缺氧,从而加速 PTX 药物的释放。结果,PDT 和 PTX 化疗的联合诱导了免疫原性癌细胞死亡,不仅可以引发强烈的抗肿瘤免疫来抑制原发性肿瘤,还可以抑制 4T1 荷瘤雌性小鼠中远处肿瘤的生长。在这里,我们报告了一种通过合理的分子设计来开发治疗诊断剂以增强抗肿瘤免疫疗法的策略。