Suppr超能文献

生物传感器整合转座子突变揭示 作为 的氧化还原平衡协调者。

Biosensor-integrated transposon mutagenesis reveals as a coordinator of redox homeostasis in .

机构信息

Department of Microbiology and Cell Biology, Indian Institute of Science Bangalore, Bangalore, India.

Centre for Infectious Disease Research, Indian Institute of Science Bangalore, Karnataka, India.

出版信息

Elife. 2023 Aug 29;12:e80218. doi: 10.7554/eLife.80218.

Abstract

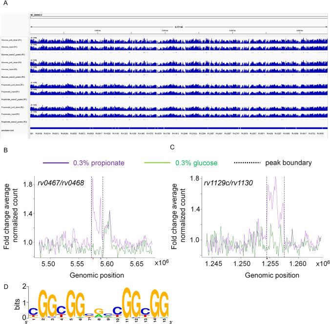
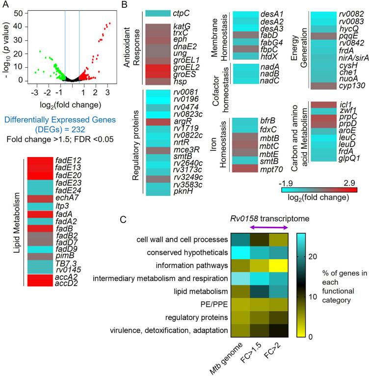
() is evolutionarily equipped to resist exogenous reactive oxygen species (ROS) but shows vulnerability to an increase in endogenous ROS (eROS). Since eROS is an unavoidable consequence of aerobic metabolism, understanding how manages eROS levels is essential yet needs to be characterized. By combining the Mrx1-roGFP2 redox biosensor with transposon mutagenesis, we identified 368 genes (redoxosome) responsible for maintaining homeostatic levels of eROS in . Integrating redoxosome with a global network of transcriptional regulators revealed a hypothetical protein (Rv0158) as a critical node managing eROS in . Disruption of ( KO) impaired growth, redox balance, respiration, and metabolism of on glucose but not on fatty acids. Importantly, KO exhibited enhanced growth on propionate, and the Rv0158 protein directly binds to methylmalonyl-CoA, a key intermediate in propionate catabolism. Metabolite profiling, ChIP-Seq, and gene-expression analyses indicate that Rv0158 manages metabolic neutralization of propionate toxicity by regulating the methylcitrate cycle. Disruption of enhanced the sensitivity of to oxidative stress, nitric oxide, and anti-TB drugs. Lastly, KO showed poor survival in macrophages and persistence defect in mice. Our results suggest that Rv0158 is a metabolic integrator for carbon metabolism and redox balance in .

摘要

() 在进化上能够抵抗外源性活性氧 (ROS),但对内源性 ROS (eROS) 的增加表现出脆弱性。由于 eROS 是需氧代谢不可避免的后果,因此理解 如何管理 eROS 水平至关重要,但仍需要加以描述。通过将 Mrx1-roGFP2 氧化还原生物传感器与转座子诱变相结合,我们鉴定出 368 个基因(氧化还原体)负责维持 中 eROS 的稳态水平。将氧化还原体与转录调控因子的全局网络整合,揭示了一个假设蛋白 (Rv0158) 作为管理 中 eROS 的关键节点。破坏 (KO)会损害 在葡萄糖上但不在脂肪酸上的生长、氧化还原平衡、呼吸和代谢。重要的是, KO 在丙酸上表现出增强的生长,并且 Rv0158 蛋白直接结合到丙酰辅酶 A,这是丙酸分解代谢的关键中间产物。代谢物分析、ChIP-Seq 和基因表达分析表明,Rv0158 通过调节甲基柠檬酸循环来管理丙酸毒性的代谢中和。破坏 增强了 对氧化应激、一氧化氮和抗结核药物的敏感性。最后, KO 在巨噬细胞中生存能力差,在小鼠中持续性缺陷。我们的结果表明,Rv0158 是 中碳代谢和氧化还原平衡的代谢整合因子。

https://cdn.ncbi.nlm.nih.gov/pmc/blobs/d5e9/10501769/2b7631eb8909/elife-80218-fig1.jpg

文献AI研究员

20分钟写一篇综述,助力文献阅读效率提升50倍。

立即体验

用中文搜PubMed

大模型驱动的PubMed中文搜索引擎

马上搜索

文档翻译

学术文献翻译模型,支持多种主流文档格式。

立即体验