Zhang Shao-Qi, Deng Qiao, Zhu Qi, Hu Zhuang-Li, Long Li-Hong, Wu Peng-Fei, He Jin-Gang, Chen Hong-Sheng, Yue Zhenyu, Lu Jia-Hong, Wang Fang, Chen Jian-Guo
Department of Pharmacology, School of Basic Medicine, Tongji Medical College, Huazhong University of Science and Technology, Wuhan, Hubei, China.
State Key Laboratory of Quality Research in Chinese Medicine, Institute of Chinese Medical Sciences, University of Macau, Zhuhai, Macau SAR, China.
Cell Discov. 2023 Aug 29;9(1):90. doi: 10.1038/s41421-023-00583-7.
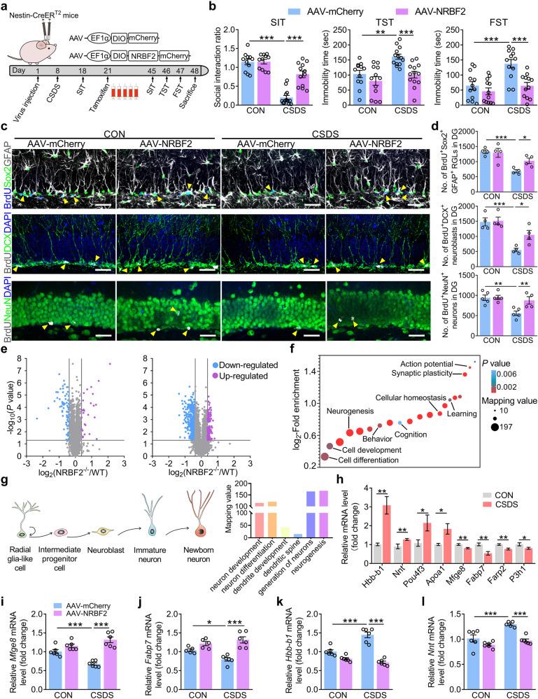
Dysfunctional autophagy and impairment of adult hippocampal neurogenesis (AHN) each contribute to the pathogenesis of major depressive disorder (MDD). However, whether dysfunctional autophagy is linked to aberrant AHN underlying MDD remains unclear. Here we demonstrate that the expression of nuclear receptor binding factor 2 (NRBF2), a component of autophagy-associated PIK3C3/VPS34-containing phosphatidylinositol 3-kinase complex, is attenuated in the dentate gyrus (DG) under chronic stress. NRBF2 deficiency inhibits the activity of the VPS34 complex and impairs autophagic flux in adult neural stem cells (aNSCs). Moreover, loss of NRBF2 disrupts the neurogenesis-related protein network and causes exhaustion of aNSC pool, leading to the depression-like phenotype. Strikingly, overexpressing NRBF2 in aNSCs of the DG is sufficient to rescue impaired AHN and depression-like phenotype of mice. Our findings reveal a significant role of NRBF2-dependent autophagy in preventing chronic stress-induced AHN impairment and suggest the therapeutic potential of targeting NRBF2 in MDD treatment.
自噬功能障碍和成年海马神经发生(AHN)受损均参与了重度抑郁症(MDD)的发病机制。然而,自噬功能障碍是否与MDD潜在的异常AHN相关仍不清楚。在此,我们证明,自噬相关的含PIK3C3/VPS34的磷脂酰肌醇3激酶复合物的一个组分——核受体结合因子2(NRBF2)在慢性应激下齿状回(DG)中的表达减弱。NRBF2缺乏会抑制VPS34复合物的活性,并损害成年神经干细胞(aNSCs)中的自噬流。此外,NRBF2缺失会破坏神经发生相关蛋白网络,并导致aNSC池耗竭,从而导致抑郁样表型。引人注目的是,在DG的aNSCs中过表达NRBF2足以挽救受损的AHN和小鼠的抑郁样表型。我们的研究结果揭示了NRBF2依赖性自噬在预防慢性应激诱导的AHN损伤中的重要作用,并提示了靶向NRBF2在MDD治疗中的潜在治疗价值。