Department of Bioengineering, UC Berkeley, Berkeley, CA, USA.
Helen Wills Neuroscience Institute, UC Berkeley, Berkeley, CA, USA.
Nature. 2023 Sep;621(7980):796-803. doi: 10.1038/s41586-023-06478-7. Epub 2023 Aug 30.
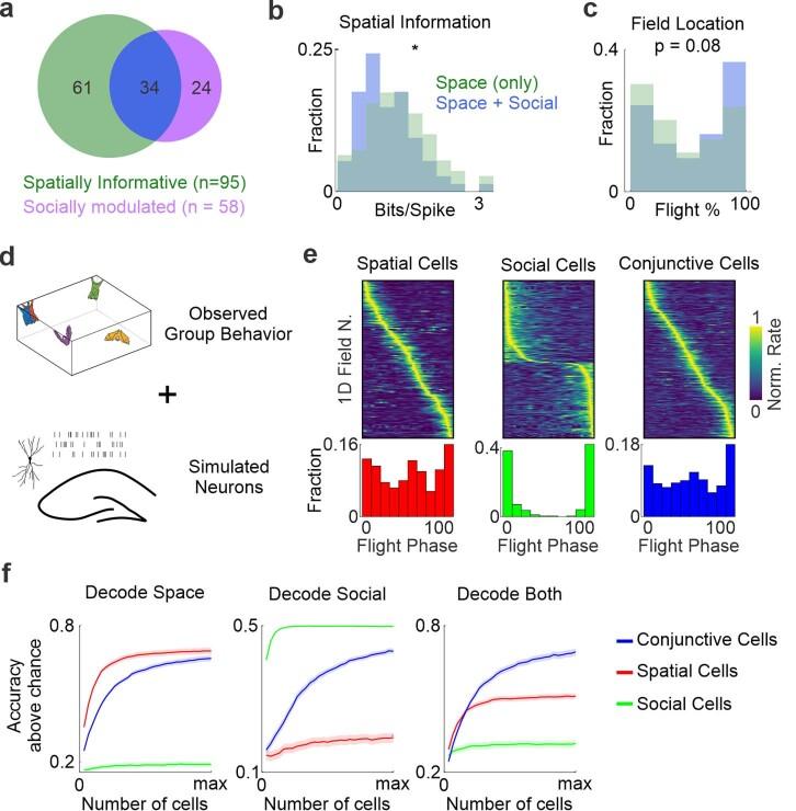
Social animals live and move through spaces shaped by the presence, motion and sensory cues of multiple other individuals. Neural activity in the hippocampus is known to reflect spatial behaviour yet its study is lacking in such dynamic group settings, which are ubiquitous in natural environments. Here we studied hippocampal activity in groups of bats engaged in collective spatial behaviour. We find that, under spontaneous conditions, a robust spatial structure emerges at the group level whereby behaviour is anchored to specific locations, movement patterns and individual social preferences. Using wireless electrophysiological recordings from both stationary and flying bats, we find that many hippocampal neurons are tuned to key features of group dynamics. These include the presence or absence of a conspecific, but not typically of an object, at landing sites, shared spatial locations, individual identities and sensory signals that are broadcasted in the group setting. Finally, using wireless calcium imaging, we find that social responses are anatomically distributed and robustly represented at the population level. Combined, our findings reveal that hippocampal activity contains a rich representation of naturally emerging spatial behaviours in animal groups that could in turn support the complex feat of collective behaviour.
社会性动物在多个其他个体的存在、运动和感官线索所塑造的空间中生活和移动。已知海马体中的神经活动反映了空间行为,但在自然环境中普遍存在的这种动态群体环境中,对其研究还很缺乏。在这里,我们研究了参与集体空间行为的蝙蝠群体中海马体的活动。我们发现,在自发条件下,会在群体层面出现强大的空间结构,从而使行为以特定位置、运动模式和个体社会偏好为锚定点。使用来自固定和飞行蝙蝠的无线电生理记录,我们发现许多海马体神经元对群体动态的关键特征进行了调整。这些特征包括着陆点有无同物种存在,但通常不是物体,共享的空间位置,个体身份和在群体环境中广播的感官信号。最后,使用无线钙成像,我们发现社交反应在解剖学上是分布的,并且在群体水平上具有强大的代表性。综合来看,我们的发现表明,海马体活动包含了对动物群体中自然出现的空间行为的丰富表达,这反过来又可以支持复杂的集体行为壮举。