Suppr超能文献

TAZ2 截断导致 p300 的过度激活和细胞对 HDAC 抑制的敏感性增加。

TAZ2 truncation confers overactivation of p300 and cellular vulnerability to HDAC inhibition.

机构信息

Department of Epigenetics, Van Andel Institute, Grand Rapids, MI, USA.

Department of Epigenetics and Molecular Carcinogenesis, The University of Texas MD Anderson Cancer Center, Houston, TX, USA.

出版信息

Nat Commun. 2023 Sep 2;14(1):5362. doi: 10.1038/s41467-023-41245-2.

Abstract

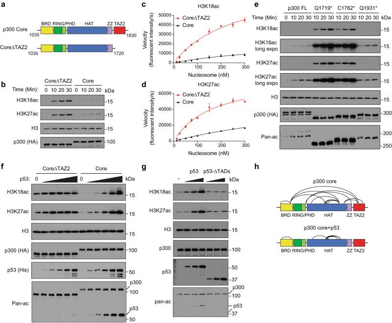
The histone acetyltransferase p300/CBP is composed of several conserved domains, among which, the TAZ2 domain is known as a protein-protein interaction domain that binds to E1A and various transcription factors. Here we show that TAZ2 has a HAT autoinhibitory function. Truncating p300/CBP at TAZ2 leads to hyperactive HAT and elevated histone H3K27 and H3K18 acetylation in cells. Mechanistically, TAZ2 cooperates with other HAT neighboring domains to maintain the HAT active site in a 'closed' state. Truncating TAZ2 or binding of transcription factors to TAZ2 induces a conformational change that 'opens' the active site for substrate acetylation. Importantly, genetic mutations that lead to p300/CBP TAZ2 truncations are found in human cancers, and cells with TAZ2 truncations are vulnerable to histone deacetylase inhibitors. Our study reveals a function of the TAZ2 domain in HAT autoinhibitory regulation and provides a potential therapeutic strategy for the treatment of cancers harboring p300/CBP TAZ2 truncations.

摘要

组蛋白乙酰转移酶 p300/CBP 由几个保守结构域组成,其中 TAZ2 结构域是已知的与 E1A 和各种转录因子结合的蛋白-蛋白相互作用结构域。在这里,我们发现 TAZ2 具有 HAT 自身抑制功能。在 TAZ2 处截断 p300/CBP 会导致 HAT 过度活跃,并导致细胞中组蛋白 H3K27 和 H3K18 乙酰化水平升高。从机制上讲,TAZ2 与其他 HAT 相邻结构域合作,使 HAT 活性位点保持在“关闭”状态。截断 TAZ2 或转录因子与 TAZ2 的结合会诱导构象变化,从而“打开”活性位点进行底物乙酰化。重要的是,在人类癌症中发现了导致 p300/CBP TAZ2 截断的遗传突变,并且具有 TAZ2 截断的细胞对组蛋白去乙酰化酶抑制剂敏感。我们的研究揭示了 TAZ2 结构域在 HAT 自身抑制调节中的功能,并为治疗携带 p300/CBP TAZ2 截断的癌症提供了一种潜在的治疗策略。

https://cdn.ncbi.nlm.nih.gov/pmc/blobs/8717/10475075/18fe98602b1e/41467_2023_41245_Fig1_HTML.jpg

文献AI研究员

20分钟写一篇综述,助力文献阅读效率提升50倍。

立即体验

用中文搜PubMed

大模型驱动的PubMed中文搜索引擎

马上搜索

文档翻译

学术文献翻译模型,支持多种主流文档格式。

立即体验