• 文献检索
  • 文档翻译
  • 深度研究
  • 学术资讯
  • Suppr Zotero 插件Zotero 插件
  • 邀请有礼
  • 套餐&价格
  • 历史记录
应用&插件
Suppr Zotero 插件Zotero 插件浏览器插件Mac 客户端Windows 客户端微信小程序
定价
高级版会员购买积分包购买API积分包
服务
文献检索文档翻译深度研究API 文档MCP 服务
关于我们
关于 Suppr公司介绍联系我们用户协议隐私条款
关注我们

Suppr 超能文献

核心技术专利:CN118964589B侵权必究
粤ICP备2023148730 号-1Suppr @ 2026

文献检索

告别复杂PubMed语法,用中文像聊天一样搜索,搜遍4000万医学文献。AI智能推荐,让科研检索更轻松。

立即免费搜索

文件翻译

保留排版,准确专业,支持PDF/Word/PPT等文件格式,支持 12+语言互译。

免费翻译文档

深度研究

AI帮你快速写综述,25分钟生成高质量综述,智能提取关键信息,辅助科研写作。

立即免费体验

内异症分子亚型的鉴定及免疫浸润:一项新的生物信息学分析和验证。

Identification of molecular subtypes and immune infiltration in endometriosis: a novel bioinformatics analysis and validation.

机构信息

Shanghai Key Laboratory of Maternal Fetal Medicine, Shanghai Institute of Maternal-Fetal Medicine and Gynecologic Oncology, Shanghai First Maternity and Infant Hospital, School of Medicine, Tongji University, Shanghai, China.

Department of Gynaecology and Obstetrics, Ningbo First Hospital, Ningbo, Zhejiang, China.

出版信息

Front Immunol. 2023 Aug 18;14:1130738. doi: 10.3389/fimmu.2023.1130738. eCollection 2023.

DOI:10.3389/fimmu.2023.1130738
PMID:37662927
原文链接:https://pmc.ncbi.nlm.nih.gov/articles/PMC10471803/
Abstract

INTRODUCTION

Endometriosis is a worldwide gynacological diseases, affecting in 6-10% of women of reproductive age. The aim of this study was to investigate the gene network and potential signatures of immune infiltration in endometriosis.

METHODS

The expression profiles of GSE51981, GSE6364, and GSE7305 were obtained from the Gene Expression Omnibus (GEO) database. Core modules and central genes related to immune characteristics were identified using a weighted gene coexpression network analysis. Bioinformatics analysis was performed to identify central genes in immune infiltration. Protein-protein interaction (PPI) network was used to identify the hub genes. We then constructed subtypes of endometriosis samples and calculated their correlation with hub genes. qRTPCR and Western blotting were used to verify our findings.

RESULTS

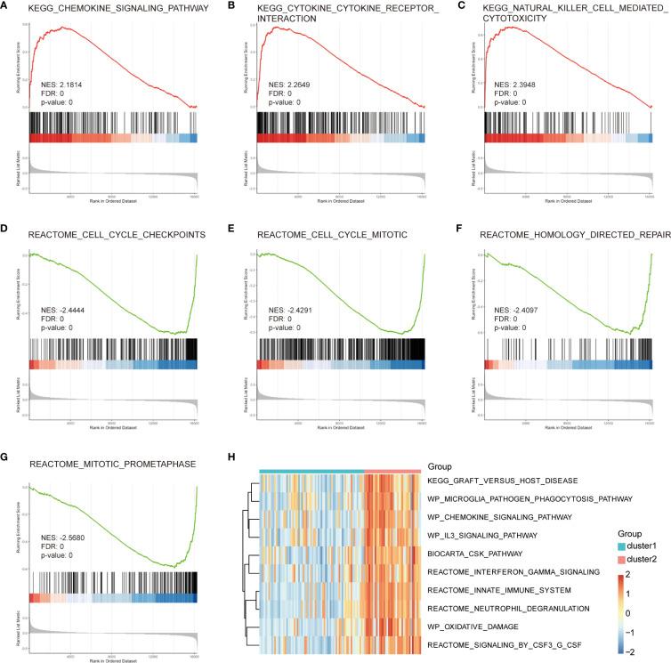
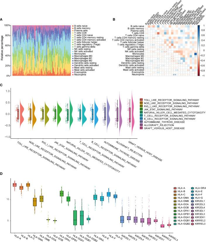
We identified 10 candidate hub genes (GZMB, PRF1, KIR2DL1, KIR2DL3, KIR3DL1, KIR2DL4, FGB, IGFBP1, RBP4, and PROK1) that were significantly correlated with immune infiltration. Our study established a detailed immune network and systematically elucidated the molecular mechanism underlying endometriosis from the aspect of immune infiltration.

DISCUSSION

Our study provides comprehensive insights into the immunology involved in endometriosis and might contribute to the development of immunotherapy for endometriosis. Furthermore, our study sheds light on the underlying molecular mechanism of endometriosis and might help improve the diagnosis and treatment of this condition.

摘要

简介

子宫内膜异位症是一种全球性的妇科疾病,影响着 6-10%的育龄妇女。本研究旨在探讨子宫内膜异位症中的基因网络和潜在的免疫浸润特征。

方法

从基因表达综合数据库(GEO)中获取 GSE51981、GSE6364 和 GSE7305 的表达谱。使用加权基因共表达网络分析(WGCNA)识别与免疫特征相关的核心模块和中心基因。进行生物信息学分析以识别免疫浸润中的核心基因。使用蛋白质-蛋白质相互作用(PPI)网络识别枢纽基因。然后构建子宫内膜异位症样本的亚型,并计算它们与枢纽基因的相关性。采用 qRTPCR 和 Western blot 验证我们的发现。

结果

我们确定了 10 个候选的枢纽基因(GZMB、PRF1、KIR2DL1、KIR2DL3、KIR3DL1、KIR2DL4、FGB、IGFBP1、RBP4 和 PROK1),它们与免疫浸润显著相关。我们的研究从免疫浸润的角度建立了一个详细的免疫网络,并系统地阐明了子宫内膜异位症的分子机制。

讨论

我们的研究提供了对子宫内膜异位症中免疫相关的全面见解,可能有助于子宫内膜异位症的免疫治疗的发展。此外,我们的研究揭示了子宫内膜异位症的潜在分子机制,可能有助于改善该疾病的诊断和治疗。

https://cdn.ncbi.nlm.nih.gov/pmc/blobs/9791/10471803/723b7528e167/fimmu-14-1130738-g008.jpg
https://cdn.ncbi.nlm.nih.gov/pmc/blobs/9791/10471803/ad6441ea110e/fimmu-14-1130738-g001.jpg
https://cdn.ncbi.nlm.nih.gov/pmc/blobs/9791/10471803/3ce17b5ebb3c/fimmu-14-1130738-g002.jpg
https://cdn.ncbi.nlm.nih.gov/pmc/blobs/9791/10471803/d7b0a0993413/fimmu-14-1130738-g003.jpg
https://cdn.ncbi.nlm.nih.gov/pmc/blobs/9791/10471803/b8b98c2bb04c/fimmu-14-1130738-g004.jpg
https://cdn.ncbi.nlm.nih.gov/pmc/blobs/9791/10471803/35db91bf5bfc/fimmu-14-1130738-g005.jpg
https://cdn.ncbi.nlm.nih.gov/pmc/blobs/9791/10471803/800b7a67782f/fimmu-14-1130738-g006.jpg
https://cdn.ncbi.nlm.nih.gov/pmc/blobs/9791/10471803/29a21fe4ee45/fimmu-14-1130738-g007.jpg
https://cdn.ncbi.nlm.nih.gov/pmc/blobs/9791/10471803/723b7528e167/fimmu-14-1130738-g008.jpg
https://cdn.ncbi.nlm.nih.gov/pmc/blobs/9791/10471803/ad6441ea110e/fimmu-14-1130738-g001.jpg
https://cdn.ncbi.nlm.nih.gov/pmc/blobs/9791/10471803/3ce17b5ebb3c/fimmu-14-1130738-g002.jpg
https://cdn.ncbi.nlm.nih.gov/pmc/blobs/9791/10471803/d7b0a0993413/fimmu-14-1130738-g003.jpg
https://cdn.ncbi.nlm.nih.gov/pmc/blobs/9791/10471803/b8b98c2bb04c/fimmu-14-1130738-g004.jpg
https://cdn.ncbi.nlm.nih.gov/pmc/blobs/9791/10471803/35db91bf5bfc/fimmu-14-1130738-g005.jpg
https://cdn.ncbi.nlm.nih.gov/pmc/blobs/9791/10471803/800b7a67782f/fimmu-14-1130738-g006.jpg
https://cdn.ncbi.nlm.nih.gov/pmc/blobs/9791/10471803/29a21fe4ee45/fimmu-14-1130738-g007.jpg
https://cdn.ncbi.nlm.nih.gov/pmc/blobs/9791/10471803/723b7528e167/fimmu-14-1130738-g008.jpg

相似文献

1
Identification of molecular subtypes and immune infiltration in endometriosis: a novel bioinformatics analysis and validation.内异症分子亚型的鉴定及免疫浸润:一项新的生物信息学分析和验证。
Front Immunol. 2023 Aug 18;14:1130738. doi: 10.3389/fimmu.2023.1130738. eCollection 2023.
2
Identification of Key Genes and Pathways associated with Endometriosis by Weighted Gene Co-expression Network Analysis.基于加权基因共表达网络分析鉴定与子宫内膜异位症相关的关键基因和通路。
Int J Med Sci. 2021 Aug 3;18(15):3425-3436. doi: 10.7150/ijms.63541. eCollection 2021.
3
Screening and identification of potential hub genes and immune cell infiltration in the synovial tissue of rheumatoid arthritis by bioinformatic approach.通过生物信息学方法筛选和鉴定类风湿关节炎滑膜组织中的潜在枢纽基因及免疫细胞浸润
Heliyon. 2023 Jan 10;9(1):e12799. doi: 10.1016/j.heliyon.2023.e12799. eCollection 2023 Jan.
4
Exploring hub pyroptosis-related genes, molecular subtypes, and potential drugs in ankylosing spondylitis by comprehensive bioinformatics analysis and molecular docking.通过综合生物信息学分析和分子对接技术探索强直性脊柱炎中枢纽炎性细胞焦亡相关基因、分子亚型和潜在药物。
BMC Musculoskelet Disord. 2023 Jun 29;24(1):532. doi: 10.1186/s12891-023-06664-8.
5
Bioinformatical analysis of the key differentially expressed genes and associations with immune cell infiltration in development of endometriosis.子宫内膜异位症发生发展过程中关键差异表达基因的生物信息学分析及其与免疫细胞浸润的关联
BMC Genom Data. 2022 Mar 18;23(1):20. doi: 10.1186/s12863-022-01036-y.
6
Identification and Analysis of Potential Immune-Related Biomarkers in Endometriosis.内异症相关潜在免疫相关生物标志物的鉴定与分析。
J Immunol Res. 2023 Jan 10;2023:2975581. doi: 10.1155/2023/2975581. eCollection 2023.
7
Identification of and as Two Novel Hub Genes in Endometriosis Using Integrated Bioinformatic Analysis and Experimental Verification.通过综合生物信息学分析和实验验证鉴定和作为子宫内膜异位症中的两个新的枢纽基因。
Pharmgenomics Pers Med. 2022 Apr 22;15:377-392. doi: 10.2147/PGPM.S354957. eCollection 2022.
8
Identification of the Relationship between Hub Genes and Immune Cell Infiltration in Vascular Endothelial Cells of Proliferative Diabetic Retinopathy Using Bioinformatics Methods.利用生物信息学方法鉴定增殖型糖尿病视网膜病变血管内皮细胞中枢纽基因与免疫细胞浸润的关系。
Dis Markers. 2022 Feb 3;2022:7231046. doi: 10.1155/2022/7231046. eCollection 2022.
9
Bioinformatics Analysis Identifies Molecular Markers Regulating Development and Progression of Endometriosis and Potential Therapeutic Drugs.生物信息学分析确定调控子宫内膜异位症发生发展的分子标志物及潜在治疗药物。
Front Genet. 2021 Aug 4;12:622683. doi: 10.3389/fgene.2021.622683. eCollection 2021.
10
Identification of Key Diagnostic Markers and Immune Infiltration in Osteoarthritis.骨关节炎的关键诊断标志物和免疫浸润的鉴定。
Comb Chem High Throughput Screen. 2023;26(2):410-423. doi: 10.2174/1386207325666220426083526.

引用本文的文献

1
Emerging roles of KIR2DL4 in cancer immunotherapy.KIR2DL4在癌症免疫治疗中的新作用。
Breast Cancer. 2025 Jun 23. doi: 10.1007/s12282-025-01738-y.
2
Endometriosis: An Immunologist's Perspective.子宫内膜异位症:免疫学家的观点。
Int J Mol Sci. 2025 May 28;26(11):5193. doi: 10.3390/ijms26115193.
3
Endometriosis is not the endometrium: Reviewing the over-representation of eutopic endometrium in endometriosis research.子宫内膜异位症并非子宫内膜:审视子宫内膜异位症研究中在位内膜过度呈现的问题。

本文引用的文献

1
Peritoneal immune microenvironment of endometriosis: Role and therapeutic perspectives.子宫内膜异位症的腹膜免疫微环境:作用和治疗前景。
Front Immunol. 2023 Feb 14;14:1134663. doi: 10.3389/fimmu.2023.1134663. eCollection 2023.
2
Granzyme B as a therapeutic target: an update in 2022.颗粒酶 B 作为治疗靶点:2022 年的最新进展。
Expert Opin Ther Targets. 2022 Nov;26(11):979-993. doi: 10.1080/14728222.2022.2161890. Epub 2022 Dec 27.
3
Bioinformatical analysis identifies PDLIM3 as a potential biomarker associated with immune infiltration in patients with endometriosis.
Elife. 2025 May 20;14:e103825. doi: 10.7554/eLife.103825.
4
Proteomics approach to discovering non-invasive diagnostic biomarkers and understanding the pathogenesis of endometriosis: a systematic review and meta-analysis.蛋白质组学方法在探索非侵入性诊断生物标志物和理解子宫内膜异位症发病机制中的应用:系统综述和荟萃分析。
J Transl Med. 2024 Jul 26;22(1):685. doi: 10.1186/s12967-024-05474-3.
5
Identification of diagnostic markers related to inflammatory response and cellular senescence in endometriosis using machine learning and in vitro experiment.使用机器学习和体外实验鉴定与子宫内膜异位症炎症反应和细胞衰老相关的诊断标志物。
Inflamm Res. 2024 Jul;73(7):1107-1122. doi: 10.1007/s00011-024-01886-5. Epub 2024 May 4.
生物信息学分析鉴定 PDLIM3 为子宫内膜异位症患者免疫浸润相关的潜在生物标志物。
PeerJ. 2022 Mar 30;10:e13218. doi: 10.7717/peerj.13218. eCollection 2022.
4
The extracellular vesicular pseudogene LGMNP1 induces M2-like macrophage polarization by upregulating LGMN and serves as a novel promising predictive biomarker for ovarian endometriosis recurrence.细胞外囊泡假基因LGMNP1通过上调LGMN诱导M2样巨噬细胞极化,并作为卵巢子宫内膜异位症复发的一种新的有前景的预测生物标志物。
Hum Reprod. 2022 Mar 1;37(3):447-465. doi: 10.1093/humrep/deab266.
5
Identification of pyroptosis-related signature for cervical cancer predicting prognosis.鉴定与宫颈癌预后相关的焦亡特征。
Aging (Albany NY). 2021 Nov 27;13(22):24795-24814. doi: 10.18632/aging.203716.
6
Identification and Validation of the Signatures of Infiltrating Immune Cells in the Eutopic Endometrium Endometria of Women With Endometriosis.识别和验证子宫内膜异位症患者在位子宫内膜中浸润免疫细胞的特征。
Front Immunol. 2021 Sep 3;12:671201. doi: 10.3389/fimmu.2021.671201. eCollection 2021.
7
HLA-C and KIR permutations influence chronic obstructive pulmonary disease risk.HLA-C 和 KIR 重排影响慢性阻塞性肺疾病风险。
JCI Insight. 2021 Oct 8;6(19):e150187. doi: 10.1172/jci.insight.150187.
8
M1 Macrophage-Derived Nanovesicles Repolarize M2 Macrophages for Inhibiting the Development of Endometriosis.M1 巨噬细胞衍生的纳米囊泡使 M2 巨噬细胞再极化以抑制子宫内膜异位症的发展。
Front Immunol. 2021 Jul 20;12:707784. doi: 10.3389/fimmu.2021.707784. eCollection 2021.
9
Genomics of Endometriosis: From Genome Wide Association Studies to Exome Sequencing.子宫内膜异位症的基因组学:从全基因组关联研究到外显子组测序。
Int J Mol Sci. 2021 Jul 7;22(14):7297. doi: 10.3390/ijms22147297.
10
Patterns of Immune Infiltration in Endometriosis and Their Relationship to r-AFS Stages.子宫内膜异位症中的免疫浸润模式及其与r-AFS分期的关系。
Front Genet. 2021 Jun 18;12:631715. doi: 10.3389/fgene.2021.631715. eCollection 2021.