• 文献检索
  • 文档翻译
  • 深度研究
  • 学术资讯
  • Suppr Zotero 插件Zotero 插件
  • 邀请有礼
  • 套餐&价格
  • 历史记录
应用&插件
Suppr Zotero 插件Zotero 插件浏览器插件Mac 客户端Windows 客户端微信小程序
定价
高级版会员购买积分包购买API积分包
服务
文献检索文档翻译深度研究API 文档MCP 服务
关于我们
关于 Suppr公司介绍联系我们用户协议隐私条款
关注我们

Suppr 超能文献

核心技术专利:CN118964589B侵权必究
粤ICP备2023148730 号-1Suppr @ 2026

文献检索

告别复杂PubMed语法,用中文像聊天一样搜索,搜遍4000万医学文献。AI智能推荐,让科研检索更轻松。

立即免费搜索

文件翻译

保留排版,准确专业,支持PDF/Word/PPT等文件格式,支持 12+语言互译。

免费翻译文档

深度研究

AI帮你快速写综述,25分钟生成高质量综述,智能提取关键信息,辅助科研写作。

立即免费体验

端粒和免疫细胞景观的联合特征为胶质瘤提供了一种预后和治疗的生物标志物。

The combined signatures of telomere and immune cell landscape provide a prognostic and therapeutic biomarker in glioma.

机构信息

Department of Neurosurgery, Beijing Tiantan Hospital, Capital Medical University, Beijing, China.

Beijing Institute of Brain Disorders, Laboratory of Brain Disorders, Ministry of Science and Technology, Collaborative Innovation Center for Brain Disorders, Capital Medical University, Beijing, China.

出版信息

Front Immunol. 2023 Aug 17;14:1220100. doi: 10.3389/fimmu.2023.1220100. eCollection 2023.

DOI:10.3389/fimmu.2023.1220100
PMID:37662954
原文链接:https://pmc.ncbi.nlm.nih.gov/articles/PMC10470026/
Abstract

BACKGROUND

Gliomas, the most prevalent primary malignant tumors of the central nervous system in adults, exhibit slow growth in lower-grade gliomas (LGG). However, the majority of LGG cases progress to high-grade gliomas, posing challenges for prognostication. The tumor microenvironment (TME), characterized by telomere-related genes and immune cell infiltration, strongly influences glioma growth and therapeutic response. Therefore, our objective was to develop a Telomere-TME (TM-TME) classifier that integrates telomere-related genes and immune cell landscape to assess prognosis and therapeutic response in glioma.

METHODS

This study encompassed LGG patients from the TCGA and CCGA databases. TM score and TME score were derived from the expression signatures of telomere-related genes and the presence of immune cells in LGG, respectively. The TM-TME classifier was established by combining TM and TME scores to effectively predict prognosis. Subsequently, we conducted Kaplan-Meier survival estimation, univariate Cox regression analysis, and receiver operating characteristic curves to validate the prognostic prediction capacity of the TM-TME classifier across multiple cohorts. Gene Ontology (GO) analysis, biological processes, and proteomaps were performed to annotate the functional aspects of each subgroup and visualize the cellular signaling pathways.

RESULTS

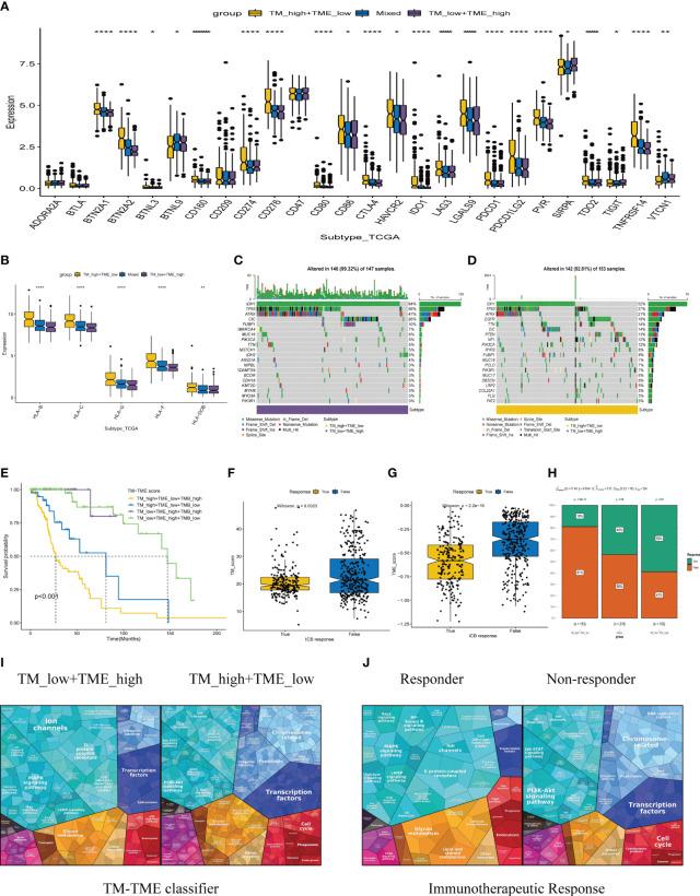
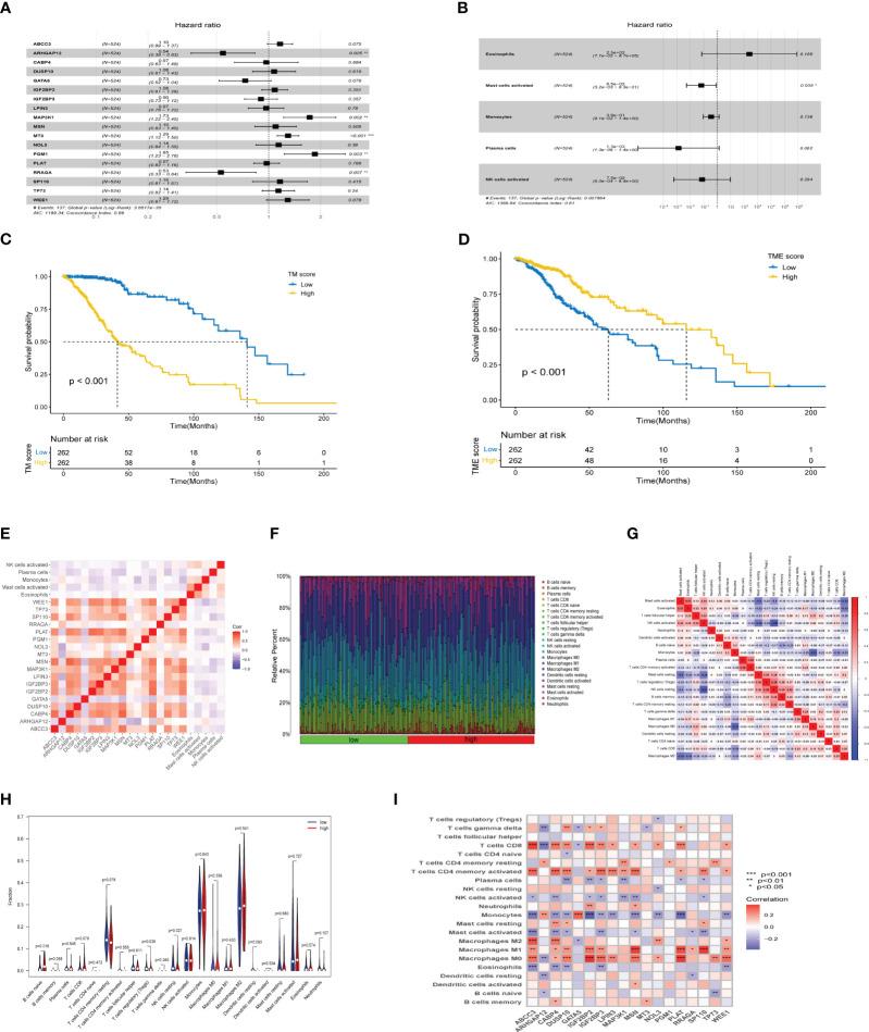
The TM_low+TME_high subgroup exhibited superior prognosis and therapeutic response compared to other subgroups (P<0.001). This finding could be attributed to distinct tumor somatic mutations and cancer cellular signaling pathways. GO analysis indicated that the TM_low+TME_high subgroup is associated with the neuronal system and modulation of chemical synaptic transmission. Conversely, the TM_high+TME_low subgroup showed a strong association with cell cycle and DNA metabolic processes. Furthermore, the classifier significantly differentiated overall survival in the TCGA LGG cohort and served as an independent prognostic factor for LGG patients in both the TCGA cohort (P<0.001) and the CGGA cohort (P<0.001).

CONCLUSION

Overall, our findings underscore the significance of the TM-TME classifier in predicting prognosis and immune therapeutic response in glioma, shedding light on the complex immune landscape within each subgroup. Additionally, our results suggest the potential of integrating risk stratification with precision therapy for LGG.

摘要

背景

神经胶质瘤是成人中枢神经系统最常见的原发性恶性肿瘤,低级别神经胶质瘤(LGG)生长缓慢。然而,大多数 LGG 病例会进展为高级别神经胶质瘤,这对预后评估提出了挑战。肿瘤微环境(TME)以端粒相关基因和免疫细胞浸润为特征,强烈影响神经胶质瘤的生长和治疗反应。因此,我们的目标是开发一种端粒-TME(TM-TME)分类器,该分类器整合端粒相关基因和免疫细胞景观,以评估神经胶质瘤的预后和治疗反应。

方法

本研究纳入了 TCGA 和 CCGA 数据库中的 LGG 患者。TM 评分和 TME 评分分别来自 LGG 中端粒相关基因的表达特征和免疫细胞的存在。通过结合 TM 和 TME 评分来建立 TM-TME 分类器,以有效地预测预后。随后,我们进行了 Kaplan-Meier 生存估计、单因素 Cox 回归分析和受试者工作特征曲线,以验证 TM-TME 分类器在多个队列中的预后预测能力。进行基因本体论(GO)分析、生物学过程和蛋白质图谱,以注释每个亚组的功能方面并可视化细胞信号通路。

结果

TM_low+TME_high 亚组的预后和治疗反应优于其他亚组(P<0.001)。这一发现可能归因于不同的肿瘤体细胞突变和癌症细胞信号通路。GO 分析表明,TM_low+TME_high 亚组与神经元系统和化学突触传递的调节有关。相反,TM_high+TME_low 亚组与细胞周期和 DNA 代谢过程密切相关。此外,该分类器在 TCGA LGG 队列中显著区分了总生存期,并且是 TCGA 队列(P<0.001)和 CGGA 队列(P<0.001)中 LGG 患者的独立预后因素。

结论

总之,我们的研究结果强调了 TM-TME 分类器在预测神经胶质瘤预后和免疫治疗反应中的重要性,揭示了每个亚组内复杂的免疫景观。此外,我们的结果表明,将风险分层与精准治疗相结合可能适用于 LGG。

https://cdn.ncbi.nlm.nih.gov/pmc/blobs/9357/10470026/a240e2d1c0af/fimmu-14-1220100-g012.jpg
https://cdn.ncbi.nlm.nih.gov/pmc/blobs/9357/10470026/6f41d493ca85/fimmu-14-1220100-g001.jpg
https://cdn.ncbi.nlm.nih.gov/pmc/blobs/9357/10470026/20f297061ac4/fimmu-14-1220100-g002.jpg
https://cdn.ncbi.nlm.nih.gov/pmc/blobs/9357/10470026/5dbaa607cdc5/fimmu-14-1220100-g003.jpg
https://cdn.ncbi.nlm.nih.gov/pmc/blobs/9357/10470026/c29cd934a1e1/fimmu-14-1220100-g004.jpg
https://cdn.ncbi.nlm.nih.gov/pmc/blobs/9357/10470026/4ed7ec61ddbe/fimmu-14-1220100-g005.jpg
https://cdn.ncbi.nlm.nih.gov/pmc/blobs/9357/10470026/9a309b9948f8/fimmu-14-1220100-g006.jpg
https://cdn.ncbi.nlm.nih.gov/pmc/blobs/9357/10470026/0426b905d5ee/fimmu-14-1220100-g007.jpg
https://cdn.ncbi.nlm.nih.gov/pmc/blobs/9357/10470026/07b718f214c1/fimmu-14-1220100-g008.jpg
https://cdn.ncbi.nlm.nih.gov/pmc/blobs/9357/10470026/e94145e16c72/fimmu-14-1220100-g009.jpg
https://cdn.ncbi.nlm.nih.gov/pmc/blobs/9357/10470026/8a38f25423ea/fimmu-14-1220100-g010.jpg
https://cdn.ncbi.nlm.nih.gov/pmc/blobs/9357/10470026/3544ec5143c5/fimmu-14-1220100-g011.jpg
https://cdn.ncbi.nlm.nih.gov/pmc/blobs/9357/10470026/a240e2d1c0af/fimmu-14-1220100-g012.jpg
https://cdn.ncbi.nlm.nih.gov/pmc/blobs/9357/10470026/6f41d493ca85/fimmu-14-1220100-g001.jpg
https://cdn.ncbi.nlm.nih.gov/pmc/blobs/9357/10470026/20f297061ac4/fimmu-14-1220100-g002.jpg
https://cdn.ncbi.nlm.nih.gov/pmc/blobs/9357/10470026/5dbaa607cdc5/fimmu-14-1220100-g003.jpg
https://cdn.ncbi.nlm.nih.gov/pmc/blobs/9357/10470026/c29cd934a1e1/fimmu-14-1220100-g004.jpg
https://cdn.ncbi.nlm.nih.gov/pmc/blobs/9357/10470026/4ed7ec61ddbe/fimmu-14-1220100-g005.jpg
https://cdn.ncbi.nlm.nih.gov/pmc/blobs/9357/10470026/9a309b9948f8/fimmu-14-1220100-g006.jpg
https://cdn.ncbi.nlm.nih.gov/pmc/blobs/9357/10470026/0426b905d5ee/fimmu-14-1220100-g007.jpg
https://cdn.ncbi.nlm.nih.gov/pmc/blobs/9357/10470026/07b718f214c1/fimmu-14-1220100-g008.jpg
https://cdn.ncbi.nlm.nih.gov/pmc/blobs/9357/10470026/e94145e16c72/fimmu-14-1220100-g009.jpg
https://cdn.ncbi.nlm.nih.gov/pmc/blobs/9357/10470026/8a38f25423ea/fimmu-14-1220100-g010.jpg
https://cdn.ncbi.nlm.nih.gov/pmc/blobs/9357/10470026/3544ec5143c5/fimmu-14-1220100-g011.jpg
https://cdn.ncbi.nlm.nih.gov/pmc/blobs/9357/10470026/a240e2d1c0af/fimmu-14-1220100-g012.jpg

相似文献

1
The combined signatures of telomere and immune cell landscape provide a prognostic and therapeutic biomarker in glioma.端粒和免疫细胞景观的联合特征为胶质瘤提供了一种预后和治疗的生物标志物。
Front Immunol. 2023 Aug 17;14:1220100. doi: 10.3389/fimmu.2023.1220100. eCollection 2023.
2
Comprehensive analysis of the prognostic and role in immune cell infiltration of MSR1 expression in lower-grade gliomas.全面分析 MSR1 表达在下级别胶质瘤中的预后和免疫细胞浸润作用。
Cancer Med. 2022 May;11(9):2020-2035. doi: 10.1002/cam4.4603. Epub 2022 Feb 10.
3
Integrative Analysis of Neuregulin Family Members-Related Tumor Microenvironment for Predicting the Prognosis in Gliomas.神经调节蛋白家族成员相关肿瘤微环境的综合分析预测胶质瘤的预后。
Front Immunol. 2021 May 13;12:682415. doi: 10.3389/fimmu.2021.682415. eCollection 2021.
4
Development and validation of a personalized classifier to predict the prognosis and response to immunotherapy in glioma based on glycolysis and the tumor microenvironment.基于糖酵解和肿瘤微环境开发和验证一种用于预测胶质瘤患者预后和免疫治疗反应的个体化分类器。
PeerJ. 2023 Sep 19;11:e16066. doi: 10.7717/peerj.16066. eCollection 2023.
5
Development and validation of a glioma prognostic model based on telomere-related genes and immune infiltration analysis.基于端粒相关基因和免疫浸润分析的胶质瘤预后模型的构建与验证
Transl Cancer Res. 2024 Jul 31;13(7):3182-3199. doi: 10.21037/tcr-23-2294. Epub 2024 Jul 22.
6
Identification of Iron Metabolism-Related Genes as Prognostic Indicators for Lower-Grade Glioma.铁代谢相关基因作为低级别胶质瘤预后指标的鉴定
Front Oncol. 2021 Sep 9;11:729103. doi: 10.3389/fonc.2021.729103. eCollection 2021.
7
Identification of a novel cuproptosis-related gene signature and integrative analyses in patients with lower-grade gliomas.鉴定新型铜死亡相关基因特征并对低级别脑胶质瘤患者进行综合分析。
Front Immunol. 2022 Aug 15;13:933973. doi: 10.3389/fimmu.2022.933973. eCollection 2022.
8
The Systematic Landscape of Nectin Family and Nectin-Like Molecules: Functions and Prognostic Value in Low Grade Glioma.NECTIN家族和NECTIN样分子的系统全景:在低级别胶质瘤中的功能及预后价值
Front Genet. 2021 Dec 1;12:718717. doi: 10.3389/fgene.2021.718717. eCollection 2021.
9
CKS2 (CDC28 protein kinase regulatory subunit 2) is a prognostic biomarker in lower grade glioma: a study based on bioinformatic analysis and immunohistochemistry.CKS2(CDC28 蛋白激酶调节亚基 2)是低级别胶质瘤的预后生物标志物:基于生物信息学分析和免疫组织化学的研究。
Bioengineered. 2021 Dec;12(1):5996-6009. doi: 10.1080/21655979.2021.1972197.
10
Recurrence- and Malignant Progression-Associated Biomarkers in Low-Grade Gliomas and Their Roles in Immunotherapy.低级别胶质瘤中与复发和恶性进展相关的生物标志物及其在免疫治疗中的作用。
Front Immunol. 2022 May 23;13:899710. doi: 10.3389/fimmu.2022.899710. eCollection 2022.

引用本文的文献

1
Superior diagnostic performance of computed tomography over abdominal ultrasound for ovarian cancer detection.在卵巢癌检测方面,计算机断层扫描的诊断性能优于腹部超声。
Am J Transl Res. 2025 Jun 15;17(6):4849-4858. doi: 10.62347/FEQD5607. eCollection 2025.
2
Identification of telomere-related diagnostic markers in osteoarthritis based on bioinformatics analysis and machine learning.基于生物信息学分析和机器学习的骨关节炎端粒相关诊断标志物的鉴定
Korean J Physiol Pharmacol. 2025 May 1;29(3):359-372. doi: 10.4196/kjpp.24.322.
3
Spermine Synthase : A Potential Prognostic Marker for Lower-Grade Gliomas.

本文引用的文献

1
LRP1B suppresses HCC progression through the NCSTN/PI3K/AKT signaling axis and affects doxorubicin resistance.LRP1B通过NCSTN/PI3K/AKT信号轴抑制肝癌进展并影响阿霉素耐药性。
Genes Dis. 2022 Nov 23;10(5):2082-2096. doi: 10.1016/j.gendis.2022.10.021. eCollection 2023 Sep.
2
NOP2-mediated m5C Modification of c-Myc in an EIF3A-Dependent Manner to Reprogram Glucose Metabolism and Promote Hepatocellular Carcinoma Progression.NOP2以依赖EIF3A的方式介导c-Myc的m5C修饰,从而重编程葡萄糖代谢并促进肝细胞癌进展。
Research (Wash D C). 2023 Jun 30;6:0184. doi: 10.34133/research.0184. eCollection 2023.
3
Revolutionizing anti-tumor therapy: unleashing the potential of B cell-derived exosomes.
精胺合酶:低级别胶质瘤的一种潜在预后标志物。
J Korean Neurosurg Soc. 2025 Jan;68(1):75-96. doi: 10.3340/jkns.2024.0080. Epub 2024 Nov 5.
颠覆抗肿瘤疗法:释放 B 细胞来源外泌体的潜力。
Front Immunol. 2023 Jun 5;14:1188760. doi: 10.3389/fimmu.2023.1188760. eCollection 2023.
4
A novel signature predicts prognosis and immunotherapy in lung adenocarcinoma based on cancer-associated fibroblasts.一种基于癌相关成纤维细胞的新型标志物可预测肺腺癌的预后和免疫治疗反应。
Front Immunol. 2023 May 31;14:1201573. doi: 10.3389/fimmu.2023.1201573. eCollection 2023.
5
FAM family gene prediction model reveals heterogeneity, stemness and immune microenvironment of UCEC.FAM家族基因预测模型揭示了子宫内膜癌的异质性、干性和免疫微环境。
Front Mol Biosci. 2023 May 19;10:1200335. doi: 10.3389/fmolb.2023.1200335. eCollection 2023.
6
Integrating multiple machine learning methods to construct glutamine metabolism-related signatures in lung adenocarcinoma.整合多种机器学习方法构建肺腺癌中谷氨酰胺代谢相关特征。
Front Endocrinol (Lausanne). 2023 May 17;14:1196372. doi: 10.3389/fendo.2023.1196372. eCollection 2023.
7
Integrating single-cell analysis and machine learning to create glycosylation-based gene signature for prognostic prediction of uveal melanoma.将单细胞分析和机器学习相结合,创建基于糖基化的基因标志物,用于葡萄膜黑色素瘤的预后预测。
Front Endocrinol (Lausanne). 2023 Mar 23;14:1163046. doi: 10.3389/fendo.2023.1163046. eCollection 2023.
8
Prognostic signatures of sphingolipids: Understanding the immune landscape and predictive role in immunotherapy response and outcomes of hepatocellular carcinoma.鞘脂标志物的预后特征:了解免疫图谱及其在预测肝癌免疫治疗反应和结局中的作用。
Front Immunol. 2023 Mar 17;14:1153423. doi: 10.3389/fimmu.2023.1153423. eCollection 2023.
9
T-cell exhaustion signatures characterize the immune landscape and predict HCC prognosis integrating single-cell RNA-seq and bulk RNA-sequencing.T 细胞耗竭特征可描绘免疫图谱并整合单细胞 RNA 测序和批量 RNA 测序预测 HCC 预后。
Front Immunol. 2023 Mar 15;14:1137025. doi: 10.3389/fimmu.2023.1137025. eCollection 2023.
10
HMGA1 augments palbociclib efficacy via PI3K/mTOR signaling in intrahepatic cholangiocarcinoma.高迁移率族蛋白A1(HMGA1)通过磷脂酰肌醇-3-激酶/雷帕霉素靶蛋白(PI3K/mTOR)信号通路增强肝内胆管癌中帕博西尼的疗效。
Biomark Res. 2023 Mar 29;11(1):33. doi: 10.1186/s40364-023-00473-w.