Zhai Xiangyu, Xia Zhijia, Du Gang, Zhang Xinlu, Xia Tong, Ma Delin, Li Xiaosong, Jin Bin, Zhang Hao
Department of Hepatobiliary Surgery, The Second Hospital of Shandong University, Jinan, Shandong 250033, China.
Department of General, Visceral, and Transplant Surgery, Ludwig-Maximilians-University Munich, Munich 81377, Germany.
Genes Dis. 2022 Nov 23;10(5):2082-2096. doi: 10.1016/j.gendis.2022.10.021. eCollection 2023 Sep.
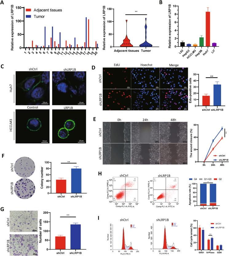
Accumulating evidence supports the association of somatic mutations with tumor occurrence and development. We aimed to identify somatic mutations with important implications in hepatocellular carcinoma (HCC) and explore their possible mechanisms. The gene mutation profiles of HCC patients were assessed, and the tumor mutation burden was calculated. Gene mutations closely associated with tumor mutation burden and patient overall survival were identified. and experiments were performed to verify the effects of putative genes on proliferation, invasion, drug resistance, and other malignant biological behaviors of tumor cells. Fourteen genes with a high mutation frequency were identified. The mutation status of 12 of these genes was closely related to the mutation burden. Among these 12 genes, mutation was closely associated with patient prognosis. Nine genes were associated with immune cell infiltration. The results of and experiments showed that the knockdown of promotes tumor cell proliferation and migration and enhances the resistance of tumor cells to liposomal doxorubicin. could directly bind to and affect its protein expression level, thereby regulating the PI3K/AKT pathway. Our mutational analysis revealed complex and orchestrated liposomal alterations linked to doxorubicin resistance that may also render cancers less susceptible to immunotherapy and also provides new treatment alternatives.
越来越多的证据支持体细胞突变与肿瘤发生发展之间的关联。我们旨在鉴定在肝细胞癌(HCC)中具有重要意义的体细胞突变,并探索其可能的机制。评估了HCC患者的基因突变谱,并计算了肿瘤突变负荷。鉴定出与肿瘤突变负荷和患者总生存期密切相关的基因突变。并进行了实验以验证假定基因对肿瘤细胞增殖、侵袭、耐药性和其他恶性生物学行为的影响。鉴定出14个高突变频率的基因。其中12个基因的突变状态与突变负荷密切相关。在这12个基因中,突变与患者预后密切相关。9个基因与免疫细胞浸润有关。实验结果表明,敲低可促进肿瘤细胞增殖和迁移,并增强肿瘤细胞对脂质体阿霉素的耐药性。可直接与结合并影响其蛋白表达水平,从而调节PI3K/AKT通路。我们的突变分析揭示了与阿霉素耐药相关的复杂且精心编排的脂质体改变,这可能也使癌症对免疫治疗的敏感性降低,并提供了新的治疗选择。