Suppr超能文献

抑制无义介导的mRNA降解可降低人纤维肉瘤细胞的致瘤性。

Inhibition of nonsense-mediated mRNA decay reduces the tumorigenicity of human fibrosarcoma cells.

作者信息

Nasif Sofia, Colombo Martino, Uldry Anne-Christine, Schröder Markus S, de Brot Simone, Mühlemann Oliver

机构信息

Department of Chemistry, Biochemistry and Pharmaceutical Sciences, University of Bern, Switzerland.

Proteomics & Mass Spectrometry Core Facility, Department for BioMedical Research, University of Bern, Switzerland.

出版信息

NAR Cancer. 2023 Sep 6;5(3):zcad048. doi: 10.1093/narcan/zcad048. eCollection 2023 Sep.

Abstract

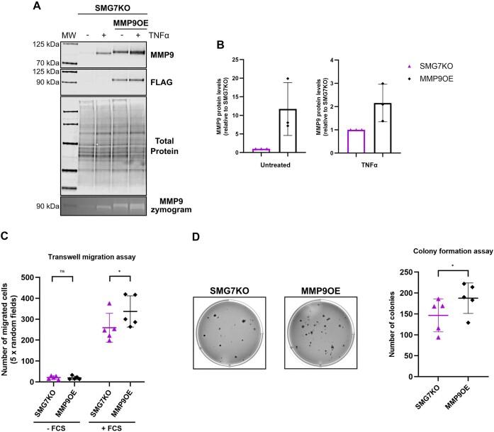
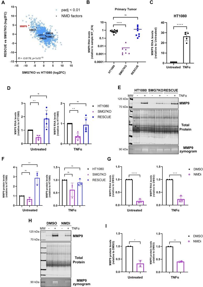
Nonsense-mediated mRNA decay (NMD) is a eukaryotic RNA decay pathway with roles in cellular stress responses, differentiation, and viral defense. It functions in both quality control and post-transcriptional regulation of gene expression. NMD has also emerged as a modulator of cancer progression, although available evidence supports both a tumor suppressor and a pro-tumorigenic role, depending on the model. To further investigate the role of NMD in cancer, we knocked out the NMD factor SMG7 in the HT1080 human fibrosarcoma cell line, resulting in suppression of NMD function. We then compared the oncogenic properties of the parental cell line, the SMG7-knockout, and a rescue cell line in which we re-introduced both isoforms of SMG7. We also tested the effect of a drug inhibiting the NMD factor SMG1 to distinguish NMD-dependent effects from putative NMD-independent functions of SMG7. Using cell-based assays and a mouse xenograft tumor model, we showed that suppression of NMD function severely compromises the oncogenic phenotype. Molecular pathway analysis revealed that NMD suppression strongly reduces matrix metalloprotease 9 (MMP9) expression and that MMP9 re-expression partially rescues the oncogenic phenotype. Since MMP9 promotes cancer cell migration and invasion, metastasis and angiogenesis, its downregulation may contribute to the reduced tumorigenicity of NMD-suppressed cells. Collectively, our results highlight the potential value of NMD inhibition as a therapeutic approach.

摘要

无义介导的mRNA降解(NMD)是一种真核生物RNA降解途径,在细胞应激反应、分化和病毒防御中发挥作用。它在基因表达的质量控制和转录后调控中均有功能。NMD也已成为癌症进展的调节因子,尽管现有证据根据模型支持其具有肿瘤抑制和促肿瘤发生的双重作用。为了进一步研究NMD在癌症中的作用,我们在HT1080人纤维肉瘤细胞系中敲除了NMD因子SMG7,导致NMD功能受到抑制。然后,我们比较了亲代细胞系、SMG7敲除细胞系和重新引入SMG7两种亚型的拯救细胞系的致癌特性。我们还测试了一种抑制NMD因子SMG1的药物的效果,以区分NMD依赖性效应与SMG7可能的非NMD依赖性功能。使用基于细胞的检测方法和小鼠异种移植肿瘤模型,我们发现抑制NMD功能严重损害致癌表型。分子通路分析显示,NMD抑制强烈降低基质金属蛋白酶9(MMP9)的表达,而MMP9的重新表达部分挽救了致癌表型。由于MMP9促进癌细胞迁移、侵袭、转移和血管生成,其下调可能导致NMD抑制细胞的致瘤性降低。总的来说,我们的结果突出了抑制NMD作为一种治疗方法的潜在价值。

https://cdn.ncbi.nlm.nih.gov/pmc/blobs/5533/10480688/3c49b8a8a68f/zcad048figgra1.jpg

文献AI研究员

20分钟写一篇综述,助力文献阅读效率提升50倍。

立即体验

用中文搜PubMed

大模型驱动的PubMed中文搜索引擎

马上搜索

文档翻译

学术文献翻译模型,支持多种主流文档格式。

立即体验