Department of Molecular Metabolic Regulation, Diabetes Research Center, Research Institute, National Center for Global Health and Medicine (NCGM), Tokyo, Japan.
Department of Bioregulation, Institute for Advanced Medical Sciences, Nippon Medical School, Kawasaki, Kanagawa, Japan.
JCI Insight. 2023 Sep 8;8(17):e161282. doi: 10.1172/jci.insight.161282.
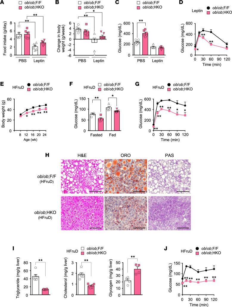
Nonalcoholic fatty liver disease (NAFLD) and type 2 diabetes are interacting comorbidities of obesity, and increased hepatic de novo lipogenesis (DNL), driven by hyperinsulinemia and carbohydrate overload, contributes to their pathogenesis. Fatty acid synthase (FASN), a key enzyme of hepatic DNL, is upregulated in association with insulin resistance. However, the therapeutic potential of targeting FASN in hepatocytes for obesity-associated metabolic diseases is unknown. Here, we show that hepatic FASN deficiency differentially affects NAFLD and diabetes depending on the etiology of obesity. Hepatocyte-specific ablation of FASN ameliorated NAFLD and diabetes in melanocortin 4 receptor-deficient mice but not in mice with diet-induced obesity. In leptin-deficient mice, FASN ablation alleviated hepatic steatosis and improved glucose tolerance but exacerbated fed hyperglycemia and liver dysfunction. The beneficial effects of hepatic FASN deficiency on NAFLD and glucose metabolism were associated with suppression of DNL and attenuation of gluconeogenesis and fatty acid oxidation, respectively. The exacerbation of fed hyperglycemia by FASN ablation in leptin-deficient mice appeared attributable to impairment of hepatic glucose uptake triggered by glycogen accumulation and citrate-mediated inhibition of glycolysis. Further investigation of the therapeutic potential of hepatic FASN inhibition for NAFLD and diabetes in humans should thus consider the etiology of obesity.
非酒精性脂肪性肝病 (NAFLD) 和 2 型糖尿病是肥胖症的相互并存的合并症,由高胰岛素血症和碳水化合物过载驱动的肝从头脂肪生成 (DNL) 增加,导致其发病机制。脂肪酸合酶 (FASN) 是肝 DNL 的关键酶,与胰岛素抵抗相关上调。然而,针对肝细胞 FASN 治疗肥胖相关代谢疾病的治疗潜力尚不清楚。在这里,我们表明,肝 FASN 缺乏根据肥胖的病因对 NAFLD 和糖尿病有不同的影响。肝细胞特异性敲除 FASN 可改善黑皮质素 4 受体缺陷型小鼠的 NAFLD 和糖尿病,但不能改善饮食诱导肥胖型小鼠的 NAFLD 和糖尿病。在瘦素缺陷型小鼠中,FASN 缺失减轻了肝脂肪变性并改善了葡萄糖耐量,但加剧了进食后高血糖和肝功能障碍。肝 FASN 缺乏对 NAFLD 和葡萄糖代谢的有益影响与分别抑制 DNL 和减弱糖异生和脂肪酸氧化有关。FASN 缺失在瘦素缺陷型小鼠中加剧进食后高血糖的现象似乎归因于肝糖原积累触发的葡萄糖摄取受损和柠檬酸介导的糖酵解抑制。因此,进一步研究肝 FASN 抑制对人类 NAFLD 和糖尿病的治疗潜力应考虑肥胖的病因。