Department of Otolaryngology, Head and Neck Surgery, The First Affiliated Hospital of Anhui Medical University, Hefei, Anhui, China.
Anhui Medical University, Hefei, Anhui, China.
Front Immunol. 2023 Aug 24;14:1190678. doi: 10.3389/fimmu.2023.1190678. eCollection 2023.
Focal adhesion serves as a bridge between tumour cells and the extracellular matrix (ECM) and has multiple roles in tumour invasion, migration, and therapeutic resistance. However, studies on focal adhesion-related genes (FARGs) in head and neck squamous cell carcinoma (HNSCC) are limited.
Data on HNSCC samples were obtained from The Cancer Genome Atlas and GSE41613 datasets, and 199 FARGs were obtained from the Molecular Signatures database. The integrated datasets' dimensions were reduced by the use of cluster analysis, which was also used to classify patients with HNSCC into subclusters. A FARG signature model was developed and utilized to calculate each patient's risk score using least extreme shrinkage and selection operator regression analysis. The risk score was done to quantify the subgroups of all patients. We evaluated the model's value for prognostic prediction, immune infiltration status, and therapeutic response in HNSCC. Preliminary molecular and biological experiments were performed to verify these results.
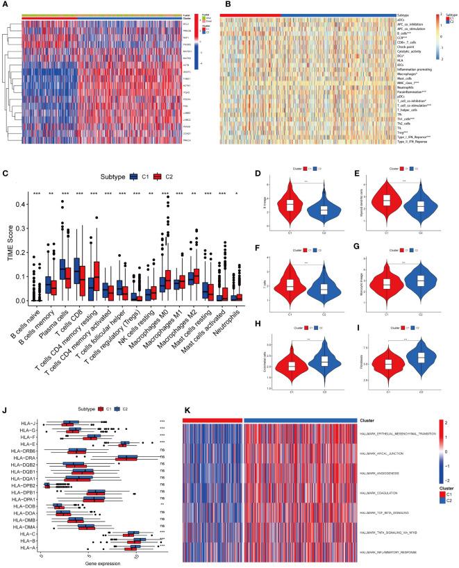
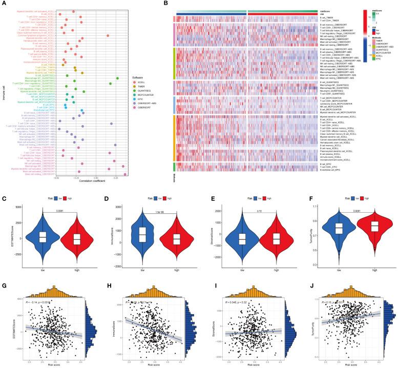
Two different HNSCC molecular subtypes were identified according to FARGs, and patients with C2 had a shorter overall survival (OS) than those with C1. We constructed an FARG signature comprising nine genes. We constructed a FARG signature consisting of nine genes. Patients with higher risk scores calculated from the FARG signature had a lower OS, and the FARG signature was considered an independent prognostic factor for HNSCC in univariate and multivariate analyses. FARGs are associated with immune cell invasion, gene mutation status, and chemosensitivity. Finally, we observed an abnormal overexpression of MAPK9 in HNSCC tissues, and MAPK9 knockdown greatly impeded the proliferation, migration, and invasion of HNSCC cells.
The FARG signature can provide reliable prognostic prediction for patients with HNSCC. Apart from that, the genes in this model were related to immune invasion, gene mutation status, and chemosensitivity, which may provide new ideas for targeted therapies for HNSCC.
黏附斑作为肿瘤细胞与细胞外基质(ECM)之间的桥梁,在肿瘤侵袭、迁移和治疗耐药中具有多种作用。然而,有关头颈部鳞状细胞癌(HNSCC)中黏附斑相关基因(FARGs)的研究有限。
从 The Cancer Genome Atlas 和 GSE41613 数据集获取 HNSCC 样本数据,并从 Molecular Signatures 数据库中获取 199 个 FARGs。使用聚类分析降低整合数据集的维度,该分析还用于将 HNSCC 患者分为亚群。开发 FARG 签名模型,并使用最小极端收缩和选择算子回归分析计算每个患者的风险评分。使用风险评分对所有患者的亚组进行量化。我们评估了该模型在 HNSCC 中的预后预测、免疫浸润状态和治疗反应中的价值。进行了初步的分子和生物学实验来验证这些结果。
根据 FARGs 鉴定出两种不同的 HNSCC 分子亚型,C2 型患者的总生存期(OS)明显短于 C1 型。我们构建了一个由九个基因组成的 FARG 签名。具有更高风险评分的患者 OS 较低,FARG 签名在单因素和多因素分析中均被认为是 HNSCC 的独立预后因素。FARGs 与免疫细胞浸润、基因突变状态和化疗敏感性有关。最后,我们观察到 MAPK9 在 HNSCC 组织中的异常过表达,MAPK9 敲低极大地阻碍了 HNSCC 细胞的增殖、迁移和侵袭。
FARG 签名可为 HNSCC 患者提供可靠的预后预测。此外,该模型中的基因与免疫浸润、基因突变状态和化疗敏感性有关,这可能为 HNSCC 的靶向治疗提供新的思路。