Suppr超能文献

全球蛋白质组学鉴定出与结直肠癌相关的肠道共生菌改变的多个癌症相关信号通路。

Global proteomic identifies multiple cancer-related signaling pathways altered by a gut pathobiont associated with colorectal cancer.

机构信息

Biology of Gram-Positive Pathogens Unit, Institut Pasteur, Université Paris Cité, CNRS UMR6047, 75015, Paris, France.

Stroma, Inflammation and Tissue Repair Unit, Institut Pasteur, Université Paris Cité, INSERM U1224, 75015, Paris, France.

出版信息

Sci Rep. 2023 Sep 11;13(1):14960. doi: 10.1038/s41598-023-41951-3.

Abstract

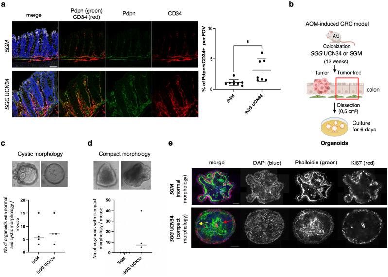
In this work, we investigated the oncogenic role of Streptococcus gallolyticus subsp. gallolyticus (SGG), a gut bacterium associated with colorectal cancer (CRC). We showed that SGG UCN34 accelerates colon tumor development in a chemically induced CRC murine model. Full proteome and phosphoproteome analysis of murine colons chronically colonized by SGG UCN34 revealed that 164 proteins and 725 phosphorylation sites were differentially regulated. Ingenuity Pathway Analysis (IPA) indicates a pro-tumoral shift specifically induced by SGG UCN34, as ~ 90% of proteins and phosphoproteins identified were associated with digestive cancer. Comprehensive analysis of the altered phosphoproteins using ROMA software revealed up-regulation of several cancer hallmark pathways such as MAPK, mTOR and integrin/ILK/actin, affecting epithelial and stromal colonic cells. Importantly, an independent analysis of protein arrays of human colon tumors colonized with SGG showed up-regulation of PI3K/Akt/mTOR and MAPK pathways, providing clinical relevance to our findings. To test SGG's capacity to induce pre-cancerous transformation of the murine colonic epithelium, we grew ex vivo organoids which revealed unusual structures with compact morphology. Taken together, our results demonstrate the oncogenic role of SGG UCN34 in a murine model of CRC associated with activation of multiple cancer-related signaling pathways.

摘要

在这项工作中,我们研究了与结直肠癌(CRC)相关的肠道细菌——产色沙雷氏菌亚种(SGG)的致癌作用。我们表明,SGG UCN34 可加速化学诱导的 CRC 小鼠模型中的结肠肿瘤发展。对慢性定植于 SGG UCN34 的小鼠结肠的全蛋白质组和磷酸蛋白质组分析表明,有 164 种蛋白质和 725 个磷酸化位点发生了差异调节。IPA 分析表明,SGG UCN34 特异性地诱导了促肿瘤转变,因为鉴定出的约 90%的蛋白质和磷酸蛋白质与消化道癌症相关。使用 ROMA 软件对改变的磷酸蛋白质进行全面分析表明,MAPK、mTOR 和整合素/ILK/肌动蛋白等几个癌症标志性途径被上调,影响上皮和基质结肠细胞。重要的是,对定植有 SGG 的人类结肠肿瘤的蛋白质阵列进行的独立分析表明,PI3K/Akt/mTOR 和 MAPK 途径被上调,为我们的发现提供了临床相关性。为了测试 SGG 诱导小鼠结肠上皮癌前转化的能力,我们体外培养了类器官,结果显示出具有紧凑形态的异常结构。总之,我们的研究结果表明,SGG UCN34 在与多种癌症相关信号通路激活相关的 CRC 小鼠模型中具有致癌作用。

https://cdn.ncbi.nlm.nih.gov/pmc/blobs/c7c3/10495336/553b097f5464/41598_2023_41951_Fig1_HTML.jpg

文献检索

告别复杂PubMed语法,用中文像聊天一样搜索,搜遍4000万医学文献。AI智能推荐,让科研检索更轻松。

立即免费搜索

文件翻译

保留排版,准确专业,支持PDF/Word/PPT等文件格式,支持 12+语言互译。

免费翻译文档

深度研究

AI帮你快速写综述,25分钟生成高质量综述,智能提取关键信息,辅助科研写作。

立即免费体验