• 文献检索
  • 文档翻译
  • 深度研究
  • 学术资讯
  • Suppr Zotero 插件Zotero 插件
  • 邀请有礼
  • 套餐&价格
  • 历史记录
应用&插件
Suppr Zotero 插件Zotero 插件浏览器插件Mac 客户端Windows 客户端微信小程序
定价
高级版会员购买积分包购买API积分包
服务
文献检索文档翻译深度研究API 文档MCP 服务
关于我们
关于 Suppr公司介绍联系我们用户协议隐私条款
关注我们

Suppr 超能文献

核心技术专利:CN118964589B侵权必究
粤ICP备2023148730 号-1Suppr @ 2026

文献检索

告别复杂PubMed语法,用中文像聊天一样搜索,搜遍4000万医学文献。AI智能推荐,让科研检索更轻松。

立即免费搜索

文件翻译

保留排版,准确专业,支持PDF/Word/PPT等文件格式,支持 12+语言互译。

免费翻译文档

深度研究

AI帮你快速写综述,25分钟生成高质量综述,智能提取关键信息,辅助科研写作。

立即免费体验

抑制近端肾小管上皮细胞中的维甲酸信号转导可预防急性肾损伤。

Inhibition of retinoic acid signaling in proximal tubular epithelial cells protects against acute kidney injury.

机构信息

Department of Medicine, Division of Nephrology, Vanderbilt University Medical Center, Nashville, Tennessee, USA.

Department of Anesthesiology and Critical Care, University of Pennsylvania, Philadelphia, Pennsylvania, USA.

出版信息

JCI Insight. 2023 Oct 23;8(20):e173144. doi: 10.1172/jci.insight.173144.

DOI:10.1172/jci.insight.173144
PMID:37698919
原文链接:https://pmc.ncbi.nlm.nih.gov/articles/PMC10619506/
Abstract

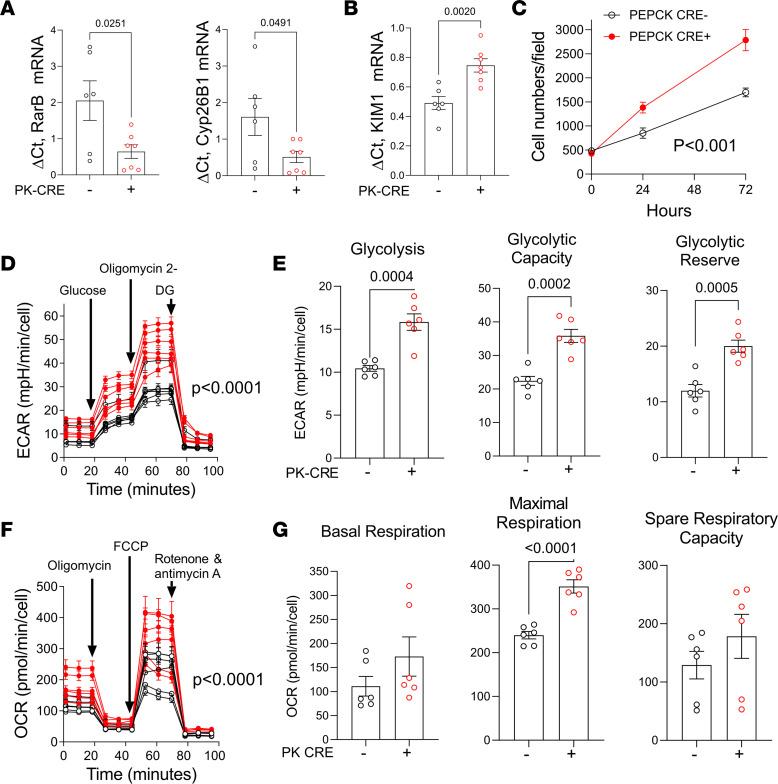
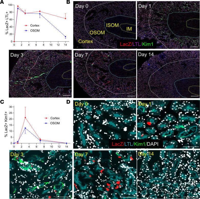
Retinoic acid receptor (RAR) signaling is essential for mammalian kidney development but, in the adult kidney, is restricted to occasional collecting duct epithelial cells. We now show that there is widespread reactivation of RAR signaling in proximal tubular epithelial cells (PTECs) in human sepsis-associated acute kidney injury (AKI) and in mouse models of AKI. Genetic inhibition of RAR signaling in PTECs protected against experimental AKI but was unexpectedly associated with increased expression of the PTEC injury marker Kim1. However, the protective effects of inhibiting PTEC RAR signaling were associated with increased Kim1-dependent apoptotic cell clearance, or efferocytosis, and this was associated with dedifferentiation, proliferation, and metabolic reprogramming of PTECs. These data demonstrate the functional role that reactivation of RAR signaling plays in regulating PTEC differentiation and function in human and experimental AKI.

摘要

视黄酸受体 (RAR) 信号对于哺乳动物肾脏发育至关重要,但在成年肾脏中,其仅局限于偶尔的集合管上皮细胞。我们现在表明,在人脓毒症相关急性肾损伤 (AKI) 和 AKI 的小鼠模型中,近端肾小管上皮细胞 (PTEC) 中广泛重新激活了 RAR 信号。在 PTEC 中抑制 RAR 信号的遗传抑制可预防实验性 AKI,但出乎意料的是,与 PTEC 损伤标志物 Kim1 的表达增加相关。然而,抑制 PTEC RAR 信号的保护作用与 Kim1 依赖性凋亡细胞清除(或噬作用)的增加有关,这与 PTEC 的去分化、增殖和代谢重编程有关。这些数据表明,重新激活 RAR 信号在调节人及实验性 AKI 中 PTEC 分化和功能中发挥了功能作用。

https://cdn.ncbi.nlm.nih.gov/pmc/blobs/9e80/10619506/23f1d47d9522/jciinsight-8-173144-g236.jpg
https://cdn.ncbi.nlm.nih.gov/pmc/blobs/9e80/10619506/9d0753ef902d/jciinsight-8-173144-g235.jpg
https://cdn.ncbi.nlm.nih.gov/pmc/blobs/9e80/10619506/603e5a548c4a/jciinsight-8-173144-g237.jpg
https://cdn.ncbi.nlm.nih.gov/pmc/blobs/9e80/10619506/bd3f7d1f5524/jciinsight-8-173144-g238.jpg
https://cdn.ncbi.nlm.nih.gov/pmc/blobs/9e80/10619506/e877e4139ea5/jciinsight-8-173144-g239.jpg
https://cdn.ncbi.nlm.nih.gov/pmc/blobs/9e80/10619506/21f35c1829f8/jciinsight-8-173144-g240.jpg
https://cdn.ncbi.nlm.nih.gov/pmc/blobs/9e80/10619506/83e907c512d2/jciinsight-8-173144-g241.jpg
https://cdn.ncbi.nlm.nih.gov/pmc/blobs/9e80/10619506/dd7212ce3389/jciinsight-8-173144-g242.jpg
https://cdn.ncbi.nlm.nih.gov/pmc/blobs/9e80/10619506/17fa5aa009da/jciinsight-8-173144-g243.jpg
https://cdn.ncbi.nlm.nih.gov/pmc/blobs/9e80/10619506/19d9fabf621b/jciinsight-8-173144-g244.jpg
https://cdn.ncbi.nlm.nih.gov/pmc/blobs/9e80/10619506/23f1d47d9522/jciinsight-8-173144-g236.jpg
https://cdn.ncbi.nlm.nih.gov/pmc/blobs/9e80/10619506/9d0753ef902d/jciinsight-8-173144-g235.jpg
https://cdn.ncbi.nlm.nih.gov/pmc/blobs/9e80/10619506/603e5a548c4a/jciinsight-8-173144-g237.jpg
https://cdn.ncbi.nlm.nih.gov/pmc/blobs/9e80/10619506/bd3f7d1f5524/jciinsight-8-173144-g238.jpg
https://cdn.ncbi.nlm.nih.gov/pmc/blobs/9e80/10619506/e877e4139ea5/jciinsight-8-173144-g239.jpg
https://cdn.ncbi.nlm.nih.gov/pmc/blobs/9e80/10619506/21f35c1829f8/jciinsight-8-173144-g240.jpg
https://cdn.ncbi.nlm.nih.gov/pmc/blobs/9e80/10619506/83e907c512d2/jciinsight-8-173144-g241.jpg
https://cdn.ncbi.nlm.nih.gov/pmc/blobs/9e80/10619506/dd7212ce3389/jciinsight-8-173144-g242.jpg
https://cdn.ncbi.nlm.nih.gov/pmc/blobs/9e80/10619506/17fa5aa009da/jciinsight-8-173144-g243.jpg
https://cdn.ncbi.nlm.nih.gov/pmc/blobs/9e80/10619506/19d9fabf621b/jciinsight-8-173144-g244.jpg
https://cdn.ncbi.nlm.nih.gov/pmc/blobs/9e80/10619506/23f1d47d9522/jciinsight-8-173144-g236.jpg

相似文献

1
Inhibition of retinoic acid signaling in proximal tubular epithelial cells protects against acute kidney injury.抑制近端肾小管上皮细胞中的维甲酸信号转导可预防急性肾损伤。
JCI Insight. 2023 Oct 23;8(20):e173144. doi: 10.1172/jci.insight.173144.
2
Inhibition of Retinoic Acid Signaling in Proximal Tubular Epithelial cells Protects against Acute Kidney Injury by Enhancing Kim-1-dependent Efferocytosis.近端肾小管上皮细胞中视黄酸信号通路的抑制通过增强Kim-1依赖性胞葬作用来预防急性肾损伤。
bioRxiv. 2023 Jun 15:2023.06.15.545113. doi: 10.1101/2023.06.15.545113.
3
WT1 glomerular parietal epithelial progenitors promote renal proximal tubule regeneration after severe acute kidney injury.WT1 肾小球壁层上皮祖细胞促进严重急性肾损伤后的肾近端小管再生。
Theranostics. 2023 Feb 21;13(4):1311-1324. doi: 10.7150/thno.79326. eCollection 2023.
4
Metabolic effects of RUBCN/Rubicon deficiency in kidney proximal tubular epithelial cells.RUBCN/Rubicon 缺乏对肾脏近端肾小管上皮细胞代谢的影响。
Autophagy. 2020 Oct;16(10):1889-1904. doi: 10.1080/15548627.2020.1712107. Epub 2020 Jan 16.
5
Human proximal tubular epithelial cell-derived small extracellular vesicles mediate synchronized tubular ferroptosis in hypoxic kidney injury.人近端肾小管上皮细胞来源的小细胞外囊泡介导缺氧性肾损伤中肾小管同步铁死亡。
Redox Biol. 2024 Apr;70:103042. doi: 10.1016/j.redox.2024.103042. Epub 2024 Jan 14.
6
Megalin-related mechanism of hemolysis-induced acute kidney injury and the therapeutic strategy.巨球蛋白相关机制介导的溶血性急性肾损伤及治疗策略。
J Pathol. 2024 Jul;263(3):315-327. doi: 10.1002/path.6284. Epub 2024 May 9.
7
Myofibroblasts acquire retinoic acid-producing ability during fibroblast-to-myofibroblast transition following kidney injury.肌成纤维细胞在肾损伤后由成纤维细胞向肌成纤维细胞转化过程中获得产生视黄酸的能力。
Kidney Int. 2019 Mar;95(3):526-539. doi: 10.1016/j.kint.2018.10.017. Epub 2019 Jan 17.
8
The role of metabolic reprogramming in tubular epithelial cells during the progression of acute kidney injury.代谢重编程在急性肾损伤进展过程中肾小管上皮细胞中的作用。
Cell Mol Life Sci. 2021 Aug;78(15):5731-5741. doi: 10.1007/s00018-021-03892-w. Epub 2021 Jun 29.
9
AMPK protects proximal tubular epithelial cells from lysosomal dysfunction and dedifferentiation induced by lipotoxicity.AMPK可保护近端肾小管上皮细胞免受脂毒性诱导的溶酶体功能障碍和去分化影响。
Autophagy. 2025 Apr;21(4):860-880. doi: 10.1080/15548627.2024.2435238. Epub 2024 Dec 15.
10
Underlying Histopathology Determines Response to Oxidative Stress in Cultured Human Primary Proximal Tubular Epithelial Cells.基础组织病理学决定培养的人原代近端肾小管上皮细胞对氧化应激的反应。
Int J Mol Sci. 2020 Jan 15;21(2):560. doi: 10.3390/ijms21020560.

引用本文的文献

1
Permanent defects in renal medullary structure and function after reversal of urinary obstruction.尿路梗阻解除后肾髓质结构和功能的永久性缺陷。
JCI Insight. 2025 Jan 23;10(5):e187008. doi: 10.1172/jci.insight.187008.
2
Resazurin dye is an in vivo sensor of kidney tubular function.刃天青染料是肾小管功能的一种体内传感器。
Kidney Int. 2025 Mar;107(3):508-520. doi: 10.1016/j.kint.2024.12.008. Epub 2024 Dec 27.
3
The role of inflammatory response and metabolic reprogramming in sepsis-associated acute kidney injury: mechanistic insights and therapeutic potential.

本文引用的文献

1
Zinc finger protein 24-dependent transcription factor SOX9 up-regulation protects tubular epithelial cells during acute kidney injury.锌指蛋白 24 依赖性转录因子 SOX9 的上调在急性肾损伤期间保护管状上皮细胞。
Kidney Int. 2023 Jun;103(6):1093-1104. doi: 10.1016/j.kint.2023.02.026. Epub 2023 Mar 13.
2
Retinoic Acid-Induced Regulation of Inflammatory Pathways Is a Potential Sepsis Treatment.维甲酸诱导的炎症途径调节可能是一种潜在的脓毒症治疗方法。
Infect Immun. 2023 Apr 18;91(4):e0045722. doi: 10.1128/iai.00457-22. Epub 2023 Mar 6.
3
Molecular Mechanisms of Rhabdomyolysis-Induced Kidney Injury: From Bench to Bedside.
炎症反应和代谢重编程在脓毒症相关急性肾损伤中的作用:机制见解和治疗潜力。
Front Immunol. 2024 Oct 31;15:1487576. doi: 10.3389/fimmu.2024.1487576. eCollection 2024.
4
Role of the CDKL1-SOX11 signaling axis in acute kidney injury.CDKL1-SOX11 信号轴在急性肾损伤中的作用。
Am J Physiol Renal Physiol. 2024 Sep 1;327(3):F426-F434. doi: 10.1152/ajprenal.00147.2024. Epub 2024 Jul 11.
横纹肌溶解症所致肾损伤的分子机制:从实验台到临床应用
Kidney Int Rep. 2022 Sep 30;8(1):17-29. doi: 10.1016/j.ekir.2022.09.026. eCollection 2023 Jan.
4
Heme Proteins and Kidney Injury: Beyond Rhabdomyolysis.血红素蛋白与肾损伤:不止横纹肌溶解。
Kidney360. 2022 Oct 5;3(11):1969-1979. doi: 10.34067/KID.0005442022. eCollection 2022 Nov 24.
5
A kidney resident macrophage subset is a candidate biomarker for renal cystic disease in preclinical models.肾脏固有巨噬细胞亚群是临床前模型中肾脏囊性疾病的候选生物标志物。
Dis Model Mech. 2023 Jan 1;16(1). doi: 10.1242/dmm.049810. Epub 2023 Jan 16.
6
Where Are They Now: Spatial and Molecular Diversity of Tissue-Resident Macrophages in the Kidney.它们如今身在何处:肾脏中组织驻留巨噬细胞的空间与分子多样性
Semin Nephrol. 2022 May;42(3):151276. doi: 10.1016/j.semnephrol.2022.10.002. Epub 2022 Nov 24.
7
Retinoic Acid Receptor Alpha (RARα) in Macrophages Protects from Diet-Induced Atherosclerosis in Mice.视黄酸受体α(RARα)在巨噬细胞中可保护小鼠免受饮食诱导的动脉粥样硬化。
Cells. 2022 Oct 11;11(20):3186. doi: 10.3390/cells11203186.
8
Comprehensive single-cell transcriptional profiling defines shared and unique epithelial injury responses during kidney fibrosis.全面的单细胞转录组谱定义了肾脏纤维化过程中共享和独特的上皮损伤反应。
Cell Metab. 2022 Dec 6;34(12):1977-1998.e9. doi: 10.1016/j.cmet.2022.09.026. Epub 2022 Oct 19.
9
Single-cell transcriptomics reveals common epithelial response patterns in human acute kidney injury.单细胞转录组学揭示了人类急性肾损伤中常见的上皮细胞反应模式。
Genome Med. 2022 Sep 9;14(1):103. doi: 10.1186/s13073-022-01108-9.
10
Multimodal single cell sequencing implicates chromatin accessibility and genetic background in diabetic kidney disease progression.多模态单细胞测序提示染色质可及性和遗传背景在糖尿病肾病进展中的作用。
Nat Commun. 2022 Sep 6;13(1):5253. doi: 10.1038/s41467-022-32972-z.