• 文献检索
  • 文档翻译
  • 深度研究
  • 学术资讯
  • Suppr Zotero 插件Zotero 插件
  • 邀请有礼
  • 套餐&价格
  • 历史记录
应用&插件
Suppr Zotero 插件Zotero 插件浏览器插件Mac 客户端Windows 客户端微信小程序
定价
高级版会员购买积分包购买API积分包
服务
文献检索文档翻译深度研究API 文档MCP 服务
关于我们
关于 Suppr公司介绍联系我们用户协议隐私条款
关注我们

Suppr 超能文献

核心技术专利:CN118964589B侵权必究
粤ICP备2023148730 号-1Suppr @ 2026

文献检索

告别复杂PubMed语法,用中文像聊天一样搜索,搜遍4000万医学文献。AI智能推荐,让科研检索更轻松。

立即免费搜索

文件翻译

保留排版,准确专业,支持PDF/Word/PPT等文件格式,支持 12+语言互译。

免费翻译文档

深度研究

AI帮你快速写综述,25分钟生成高质量综述,智能提取关键信息,辅助科研写作。

立即免费体验

癌细胞系中染色体外环状DNA的变异

Variation of extrachromosomal circular DNA in cancer cell lines.

作者信息

Dos Santos Carl Rung, Hansen Lasse Bøllehuus, Rojas-Triana Monica, Johansen Astrid Zedlitz, Perez-Moreno Mirna, Regenberg Birgitte

机构信息

Ecology and Evolution, Department of Biology, University of Copenhagen, Denmark.

Department of Oncology, Copenhagen University Hospital, Herlev and Gentofte, DK-2730 Herlev, Denmark.

出版信息

Comput Struct Biotechnol J. 2023 Aug 28;21:4207-4214. doi: 10.1016/j.csbj.2023.08.027. eCollection 2023.

DOI:10.1016/j.csbj.2023.08.027
PMID:37705597
原文链接:https://pmc.ncbi.nlm.nih.gov/articles/PMC10495552/
Abstract

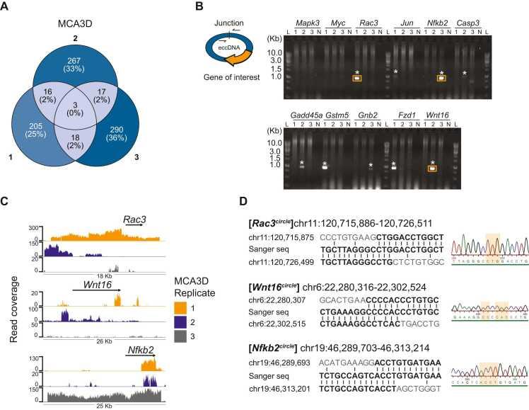
The presence of oncogene carrying eccDNAs is strongly associated with carcinogenesis and poor patient survival. Tumour biopsies and cancer cell lines are frequently utilized as models to investigate the role of eccDNA in cancer. However, eccDNAs are often lost during the growth of cancer cell lines, questioning the reproducibility of studies utilizing cancer cell line models. Here, we conducted a comprehensive analysis of eccDNA variability in seven cancer cell lines (MCA3D, PDV, HaCa4, CarC, MIA-PaCa-2, AsPC-1, and PC-3). We compared the content of unique eccDNAs between triplicates of each cell line and found that the number of unique eccDNA is specific to each cell line, while the eccDNA sequence content varied greatly among triplicates (∼ 0-1% eccDNA coordinate commonality). In the PC-3 cell line, we found that the large eccDNA (ecDNA) with is present in high-copy number in an NCI cell line isolate but not present in ATCC isolates. Together, these results reveal that the sequence content of eccDNA is highly variable in cancer cell lines. This highlights the importance of testing cancer cell lines before use, and to enrich for subclones in cell lines with the desired eccDNA to get relatively pure population for studying the role of eccDNA in cancer.

摘要

携带致癌基因的染色体外环状DNA(eccDNA)的存在与癌症发生及患者不良生存状况密切相关。肿瘤活检组织和癌细胞系常被用作模型来研究eccDNA在癌症中的作用。然而,eccDNA在癌细胞系生长过程中常常丢失,这对利用癌细胞系模型的研究的可重复性提出了质疑。在此,我们对七种癌细胞系(MCA3D、PDV、HaCa4、CarC、MIA-PaCa-2、AsPC-1和PC-3)中的eccDNA变异性进行了全面分析。我们比较了每个细胞系三个重复样本之间独特eccDNA的含量,发现独特eccDNA的数量因细胞系而异,而eccDNA序列含量在三个重复样本之间差异很大(约0-1%的eccDNA坐标一致性)。在PC-3细胞系中,我们发现一种大的eccDNA(ecDNA)在NCI细胞系分离株中以高拷贝数存在,但在ATCC分离株中不存在。总之,这些结果表明eccDNA的序列含量在癌细胞系中高度可变。这突出了在使用前检测癌细胞系的重要性,并在具有所需eccDNA的细胞系中富集亚克隆,以获得相对纯的群体来研究eccDNA在癌症中的作用。

https://cdn.ncbi.nlm.nih.gov/pmc/blobs/ac2f/10495552/524d1620b90b/gr4.jpg
https://cdn.ncbi.nlm.nih.gov/pmc/blobs/ac2f/10495552/211b9e7047a3/ga1.jpg
https://cdn.ncbi.nlm.nih.gov/pmc/blobs/ac2f/10495552/59f0e6579fd1/gr1.jpg
https://cdn.ncbi.nlm.nih.gov/pmc/blobs/ac2f/10495552/6342a7b0ef18/gr2.jpg
https://cdn.ncbi.nlm.nih.gov/pmc/blobs/ac2f/10495552/a51fdd0b0e04/gr3.jpg
https://cdn.ncbi.nlm.nih.gov/pmc/blobs/ac2f/10495552/524d1620b90b/gr4.jpg
https://cdn.ncbi.nlm.nih.gov/pmc/blobs/ac2f/10495552/211b9e7047a3/ga1.jpg
https://cdn.ncbi.nlm.nih.gov/pmc/blobs/ac2f/10495552/59f0e6579fd1/gr1.jpg
https://cdn.ncbi.nlm.nih.gov/pmc/blobs/ac2f/10495552/6342a7b0ef18/gr2.jpg
https://cdn.ncbi.nlm.nih.gov/pmc/blobs/ac2f/10495552/a51fdd0b0e04/gr3.jpg
https://cdn.ncbi.nlm.nih.gov/pmc/blobs/ac2f/10495552/524d1620b90b/gr4.jpg

相似文献

1
Variation of extrachromosomal circular DNA in cancer cell lines.癌细胞系中染色体外环状DNA的变异
Comput Struct Biotechnol J. 2023 Aug 28;21:4207-4214. doi: 10.1016/j.csbj.2023.08.027. eCollection 2023.
2
eccDNA Atlas: a comprehensive resource of eccDNA catalog.环状 DNA 图谱:环状 DNA 目录的综合资源。
Brief Bioinform. 2023 Mar 19;24(2). doi: 10.1093/bib/bbad037.
3
Identification and characterization of extrachromosomal circular DNA in Wei and Large White pigs by high-throughput sequencing.通过高通量测序鉴定和表征大白猪和长白猪的染色体外环状DNA
Front Vet Sci. 2023 Feb 3;10:1085474. doi: 10.3389/fvets.2023.1085474. eCollection 2023.
4
Increased serum extrachromosomal circular DNA SORBS1 level is associated with insulin resistance in patients with newly diagnosed type 2 diabetes mellitus.血清外染色体环状 DNA SORBS1 水平升高与新诊断的 2 型糖尿病患者的胰岛素抵抗有关。
Cell Mol Biol Lett. 2024 Jan 12;29(1):12. doi: 10.1186/s11658-023-00530-0.
5
Extrachromosomal circular DNA in cancer: history, current knowledge, and methods.癌症中的染色体外环状DNA:历史、当前认知及方法
Trends Genet. 2022 Jul;38(7):766-781. doi: 10.1016/j.tig.2022.02.007. Epub 2022 Mar 8.
6
FLED: a full-length eccDNA detector for long-reads sequencing data.FLED:一种用于长读测序数据的全长 eccDNA 检测器。
Brief Bioinform. 2023 Sep 22;24(6). doi: 10.1093/bib/bbad388.
7
The landscape of extrachromosomal circular DNA (eccDNA) in the normal hematopoiesis and leukemia evolution.正常造血和白血病演变过程中的染色体外环状DNA(eccDNA)格局。
Cell Death Discov. 2022 Sep 28;8(1):400. doi: 10.1038/s41420-022-01189-w.
8
EccBase: A high-quality database for exploration and characterization of extrachromosomal circular DNAs in cancer.EccBase:一个用于探索和表征癌症中染色体外环状DNA的高质量数据库。
Comput Struct Biotechnol J. 2023 Apr 14;21:2591-2601. doi: 10.1016/j.csbj.2023.04.012. eCollection 2023.
9
Circle-Seq reveals genomic and disease-specific hallmarks in urinary cell-free extrachromosomal circular DNAs.环状序列揭示了尿液游离染色体外环状DNA中的基因组特征和疾病特异性特征。
Clin Transl Med. 2022 Apr;12(4):e817. doi: 10.1002/ctm2.817.
10
Genome-wide characterization of extrachromosomal circular DNA in gastric cancer and its potential role in carcinogenesis and cancer progression.胃癌中外源环状 DNA 的全基因组特征及其在致癌和癌症进展中的潜在作用。
Cell Mol Life Sci. 2023 Jun 27;80(7):191. doi: 10.1007/s00018-023-04838-0.

引用本文的文献

1
An Enhancement of Extrachromosomal Circular DNA Enrichment and Amplification to Address the Extreme Low Overlap Between Replicates.一种用于解决重复样本间极低重叠率的染色体外环状DNA富集与扩增增强方法。
bioRxiv. 2025 Jul 19:2025.06.28.662146. doi: 10.1101/2025.06.28.662146.
2
Identification of eccDNA in Extracellular Vesicles Derived from Human Dermal Fibroblasts Through Nanopore Sequencing.通过纳米孔测序鉴定人皮肤成纤维细胞来源的细胞外囊泡中的染色体外环状DNA
Int J Mol Sci. 2025 Apr 27;26(9):4144. doi: 10.3390/ijms26094144.
3
Characterization and identification of extrachromosomal circular DNA in cholangiocarcinoma.

本文引用的文献

1
Extrachromosomal DNA in the cancerous transformation of Barrett's oesophagus.巴雷特食管癌变中的染色体外 DNA。
Nature. 2023 Apr;616(7958):798-805. doi: 10.1038/s41586-023-05937-5. Epub 2023 Apr 12.
2
Targeted profiling of human extrachromosomal DNA by CRISPR-CATCH.通过 CRISPR-CATCH 对人类染色体外 DNA 进行靶向分析。
Nat Genet. 2022 Nov;54(11):1746-1754. doi: 10.1038/s41588-022-01190-0. Epub 2022 Oct 17.
3
The evolutionary dynamics of extrachromosomal DNA in human cancers.人类癌症中外源 DNA 的进化动态。
胆管癌中染色体外环状DNA的表征与鉴定
PLoS One. 2025 May 5;20(5):e0322173. doi: 10.1371/journal.pone.0322173. eCollection 2025.
4
Extrachromosomal circular DNA-related SPOCK1 contributes to development and enzalutamide resistance of prostate cancer by regulating epithelial mesenchymal transition.染色体外环状DNA相关的SPOCK1通过调节上皮间质转化促进前列腺癌的发展和恩杂鲁胺耐药性。
Heliyon. 2024 Sep 16;10(18):e37075. doi: 10.1016/j.heliyon.2024.e37075. eCollection 2024 Sep 30.
Nat Genet. 2022 Oct;54(10):1527-1533. doi: 10.1038/s41588-022-01177-x. Epub 2022 Sep 19.
4
Targeted removal of mitochondrial DNA from mouse and human extrachromosomal circular DNA with CRISPR-Cas9.利用CRISPR-Cas9靶向去除小鼠和人类染色体外环状DNA中的线粒体DNA。
Comput Struct Biotechnol J. 2022 Jun 15;20:3059-3067. doi: 10.1016/j.csbj.2022.06.028. eCollection 2022.
5
Extrachromosomal DNA in Cancer.癌症中的染色体外 DNA。
Annu Rev Genomics Hum Genet. 2022 Aug 31;23:29-52. doi: 10.1146/annurev-genom-120821-100535. Epub 2022 May 24.
6
A unifying model for extrachromosomal circular DNA load in eukaryotic cells.真核细胞中外源环状 DNA 负荷的统一模型。
Semin Cell Dev Biol. 2022 Aug;128:40-50. doi: 10.1016/j.semcdb.2022.03.002. Epub 2022 Mar 12.
7
ecDNA hubs drive cooperative intermolecular oncogene expression.染色体外环状DNA中心驱动分子间癌基因的协同表达。
Nature. 2021 Dec;600(7890):731-736. doi: 10.1038/s41586-021-04116-8. Epub 2021 Nov 24.
8
Live-Cell Imaging Shows Uneven Segregation of Extrachromosomal DNA Elements and Transcriptionally Active Extrachromosomal DNA Hubs in Cancer.活细胞成像显示癌症中外源 DNA 元件的不均匀分离和转录活跃的外源 DNA 中心。
Cancer Discov. 2022 Feb;12(2):468-483. doi: 10.1158/2159-8290.CD-21-1376. Epub 2021 Nov 24.
9
Extrachromosomal DNA is associated with oncogene amplification and poor outcome across multiple cancers.染色体外 DNA 与多种癌症中的癌基因扩增和不良预后相关。
Nat Genet. 2020 Sep;52(9):891-897. doi: 10.1038/s41588-020-0678-2. Epub 2020 Aug 17.
10
Replicative aging is associated with loss of genetic heterogeneity from extrachromosomal circular DNA in Saccharomyces cerevisiae.复制性衰老与酿酒酵母中外源环状 DNA 遗传异质性的丧失有关。
Nucleic Acids Res. 2020 Aug 20;48(14):7883-7898. doi: 10.1093/nar/gkaa545.