Cancer Immunology and Immunotherapy Lab, Center for Cooperative Research in Biosciences (CIC bioGUNE), Basque Research and Technology Alliance (BRTA), Derio, Bizkaia, Spain.
Centro de Investigación Biomédica en Red de Enfermedades Hepáticas y Digestivas (CIBEREHD), Instituto de Salud Carlos III, Madrid, Spain.
JCI Insight. 2023 Oct 23;8(20):e167394. doi: 10.1172/jci.insight.167394.
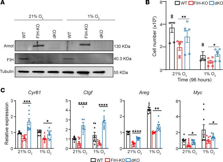
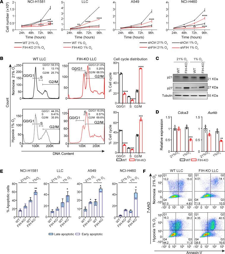
Factor-inhibiting HIF (FIH) is an asparagine hydroxylase that acts on hypoxia-inducible factors (HIFs) to control cellular adaptation to hypoxia. FIH is expressed in several tumor types, but its impact in tumor progression remains largely unexplored. We observed that FIH was expressed on human lung cancer tissue. Deletion of FIH in mouse and human lung cancer cells resulted in an increased glycolytic metabolism, consistent with increased HIF activity. FIH-deficient lung cancer cells exhibited decreased proliferation. Analysis of RNA-Seq data confirmed changes in the cell cycle and survival and revealed molecular pathways that were dysregulated in the absence of FIH, including the upregulation of angiomotin (Amot), a key component of the Hippo tumor suppressor pathway. We show that FIH-deficient tumors were characterized by higher immune infiltration of NK and T cells compared with FIH competent tumor cells. In vivo studies demonstrate that FIH deletion resulted in reduced tumor growth and metastatic capacity. Moreover, high FIH expression correlated with poor overall survival in non-small cell lung cancer (NSCLC). Our data unravel FIH as a therapeutic target for the treatment of lung cancer.
缺氧诱导因子 (HIF) 因子抑制剂 (FIH) 是一种天冬酰胺羟化酶,作用于缺氧诱导因子 (HIFs) 以控制细胞对缺氧的适应。FIH 在几种肿瘤类型中表达,但它在肿瘤进展中的影响在很大程度上仍未得到探索。我们观察到 FIH 在人肺癌组织中表达。在小鼠和人肺癌细胞中缺失 FIH 导致糖酵解代谢增加,与 HIF 活性增加一致。FIH 缺陷型肺癌细胞增殖减少。RNA-Seq 数据分析证实了细胞周期和存活的变化,并揭示了在缺乏 FIH 的情况下失调的分子途径,包括血管生成素 (Amot) 的上调,Amot 是 Hippo 肿瘤抑制途径的关键组成部分。我们表明,与 FIH 功能正常的肿瘤细胞相比,FIH 缺陷型肿瘤的 NK 和 T 细胞浸润更高。体内研究表明,FIH 缺失导致肿瘤生长和转移能力降低。此外,高 FIH 表达与非小细胞肺癌 (NSCLC) 的总生存不良相关。我们的数据揭示了 FIH 作为治疗肺癌的治疗靶点。