Suppr超能文献

单细胞和基因多组学分析结合实验证实了肝细胞癌中铜死亡的特征和潜在靶点。

Single-cell and genetic multi-omics analysis combined with experiments confirmed the signature and potential targets of cuproptosis in hepatocellular carcinoma.

作者信息

Cao Feng, Qi Yong, Wu Wenyong, Li Xutong, Yang Chuang

机构信息

Department of General, Visceral and Transplantation Surgery, University Hospital RWTH Aachen, Aachen, Germany.

Department of General Surgery, The First Hospital of Anhui Medical University, Hefei, China.

出版信息

Front Cell Dev Biol. 2023 Sep 8;11:1240390. doi: 10.3389/fcell.2023.1240390. eCollection 2023.

Abstract

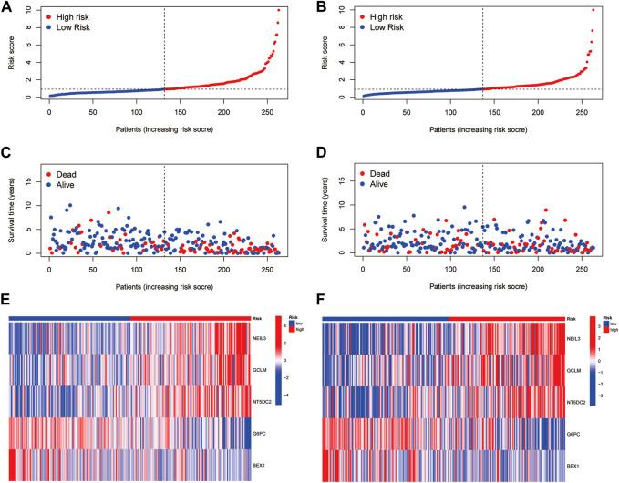
Cuproptosis, as a recently discovered type of programmed cell death, occupies a very important role in hepatocellular carcinoma (HCC) and provides new methods for immunotherapy; however, the functions of cuproptosis in HCC are still unclear. We first analyzed the transcriptome data and clinical information of 526 HCC patients using multiple algorithms in R language and extensively described the copy number variation, prognostic and immune infiltration characteristics of cuproptosis related genes (CRGs). Then, the hub CRG related genes associated with prognosis through LASSO and Cox regression analyses and constructed a prognostic prediction model including multiple molecular markers and clinicopathological parameters through training cohorts, then this model was verified by test cohorts. On the basis of the model, the clinicopathological indicators, immune infiltration and tumor microenvironment characteristics of HCC patients were further explored via bioinformation analysis. Then, We further explored the key gene biological function by single-cell analysis, cell viability and transwell experiments. Meantime, we also explored the molecular docking of the hub genes. We have screened 5 hub genes associated with HCC prognosis and constructed a prognosis prediction scoring model. And the model results showed that patients in the high-risk group had poor prognosis and the expression levels of multiple immune markers, including PD-L1, CD276 and CTLA4, were higher than those patients in the low-risk group. We found a significant correlation between risk score and M0 macrophages and memory CD4 T cells. And the single-cell analysis and molecular experiments showed that BEX1 were higher expressed in HCC tissues and deletion inhibited the proliferation, invasion and migration and EMT pathway of HCC cells. Finally, it was observed that BEX1 could bind to sorafenib to form a stable conformation. The study not only revealed the multiomics characteristics of CRGs in HCC but also constructed a new high-accuracy prognostic prediction model. Meanwhile, BEX1 were also identified as hub genes that can mediate the cuproptosis of hepatocytes as potential therapeutic targets for HCC.

摘要

铜死亡作为一种最近发现的程序性细胞死亡类型,在肝细胞癌(HCC)中起着非常重要的作用,并为免疫治疗提供了新方法;然而,铜死亡在HCC中的功能仍不清楚。我们首先使用R语言中的多种算法分析了526例HCC患者的转录组数据和临床信息,并广泛描述了铜死亡相关基因(CRGs)的拷贝数变异、预后和免疫浸润特征。然后,通过LASSO和Cox回归分析确定与预后相关的枢纽CRG相关基因,并通过训练队列构建了一个包含多个分子标志物和临床病理参数的预后预测模型,然后通过测试队列对该模型进行验证。在该模型的基础上,通过生物信息分析进一步探索了HCC患者的临床病理指标、免疫浸润和肿瘤微环境特征。然后,我们通过单细胞分析、细胞活力和transwell实验进一步探索关键基因的生物学功能。同时,我们还探索了枢纽基因的分子对接。我们筛选出了5个与HCC预后相关的枢纽基因,并构建了一个预后预测评分模型。模型结果显示,高风险组患者预后较差,包括PD-L1、CD276和CTLA4在内的多种免疫标志物的表达水平高于低风险组患者。我们发现风险评分与M0巨噬细胞和记忆性CD4 T细胞之间存在显著相关性。单细胞分析和分子实验表明,BEX1在HCC组织中高表达,缺失BEX1可抑制HCC细胞的增殖、侵袭和迁移以及EMT途径。最后,观察到BEX1可以与索拉非尼结合形成稳定构象。该研究不仅揭示了CRGs在HCC中的多组学特征,还构建了一个新的高精度预后预测模型。同时,BEX1也被确定为可介导肝细胞铜死亡的枢纽基因,作为HCC的潜在治疗靶点。

https://cdn.ncbi.nlm.nih.gov/pmc/blobs/69af/10516581/31268a1554bf/fcell-11-1240390-g001.jpg

文献检索

告别复杂PubMed语法,用中文像聊天一样搜索,搜遍4000万医学文献。AI智能推荐,让科研检索更轻松。

立即免费搜索

文件翻译

保留排版,准确专业,支持PDF/Word/PPT等文件格式,支持 12+语言互译。

免费翻译文档

深度研究

AI帮你快速写综述,25分钟生成高质量综述,智能提取关键信息,辅助科研写作。

立即免费体验