Suppr超能文献

早老素2 N141I突变通过免疫细胞特异性抑制REV-ERBα诱导超免疫,而不改变中枢昼夜节律。

Presenilin 2 N141I Mutation Induces Hyperimmunity by Immune Cell-specific Suppression of REV-ERBα without Altering Central Circadian Rhythm.

作者信息

Nam Hyeri, Kim Boil, Lee Younghwan, Choe Han Kyoung, Yu Seong-Woon

机构信息

Department of Brain Sciences, Daegu Gyeongbuk Institute of Science and Technology (DGIST), Daegu 42988, Korea.

出版信息

Exp Neurobiol. 2023 Aug 31;32(4):259-270. doi: 10.5607/en23012.

Abstract

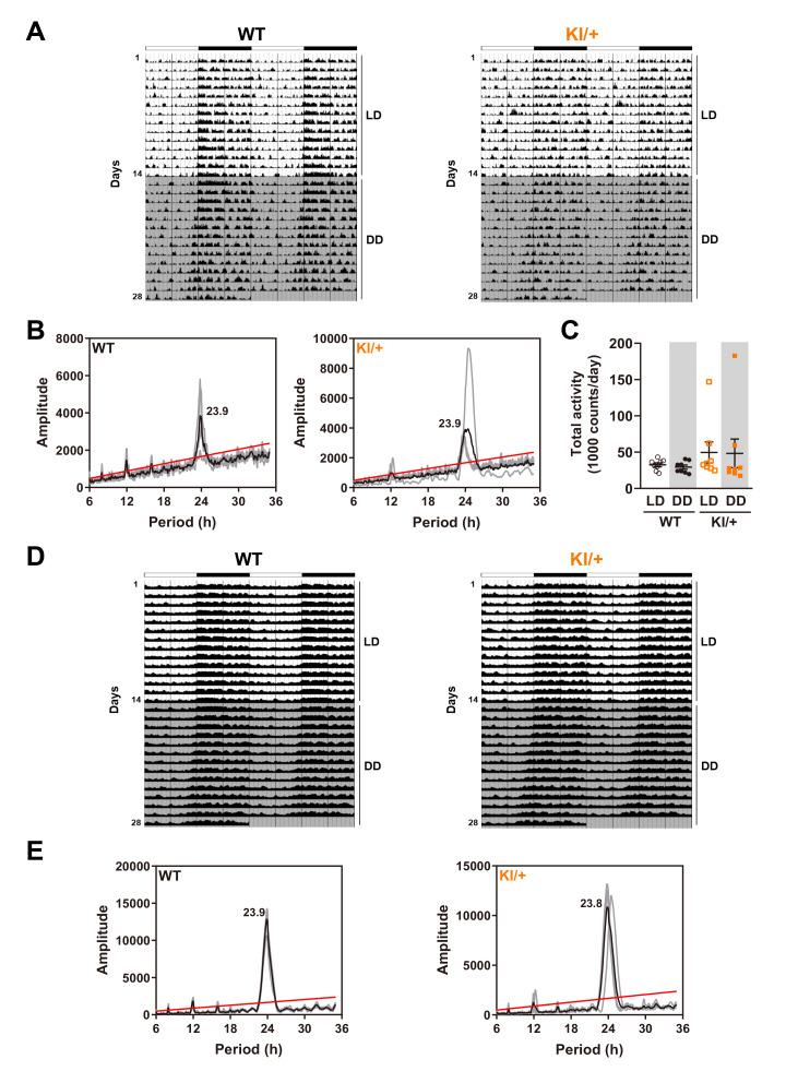
Circadian rhythm is a 24-hour cycle of behavioral and physiological changes. Disrupted sleep-wake patterns and circadian dysfunction are common in patients of Alzheimer Disease (AD) and are closely related with neuroinflammation. However, it is not well known how circadian rhythm of immune cells is altered during the progress of AD. Previously, we found presenilin 2 () N141I mutation, one of familial AD (FAD) risk genes, induces hyperimmunity through the epigenetic repression of REV-ERBα expression in microglia and bone marrow-derived macrophage (BMDM) cells. Here, we investigated whether repression of REV-ERBα is associated with dysfunction of immune cell-endogenous or central circadian rhythm by analyses of clock genes expression and cytokine secretion, bioluminescence recording of rhythmic PER2::LUC expression, and monitoring of animal behavioral rhythm. N141I mutation down-regulated REV-ERBα and induced selective over-production of IL-6 (a well-known clock-dependent cytokine) following the treatment of toll-like receptor (TLR) ligands in microglia, astrocytes, and BMDM. N141I mutation also lowered amplitude of intrinsic daily oscillation in these immune cells representatives of brain and periphery. Of interest, however, the period of daily rhythm remained intact in immune cells. Furthermore, analyses of the central clock and animal behavioral rhythms revealed that central clock remained normal without down-regulation of REV-ERBα. These results suggest that N141I mutation induces hyperimmunity mainly through the suppression of REV-ERBα in immune cells, which have lowered amplitude but normal period of rhythmic oscillation. Furthermore, our data reveal that central circadian clock is not affected by N141I mutation.

摘要

昼夜节律是行为和生理变化的24小时周期。睡眠-觉醒模式紊乱和昼夜节律功能障碍在阿尔茨海默病(AD)患者中很常见,并且与神经炎症密切相关。然而,在AD进展过程中免疫细胞的昼夜节律如何改变尚不清楚。此前,我们发现家族性AD(FAD)风险基因之一的早老素2()N141I突变通过小胶质细胞和骨髓来源巨噬细胞(BMDM)中REV-ERBα表达的表观遗传抑制诱导免疫亢进。在此,我们通过分析时钟基因表达和细胞因子分泌、有节奏的PER2::LUC表达的生物发光记录以及监测动物行为节律,研究REV-ERBα的抑制是否与免疫细胞内源性或中枢昼夜节律功能障碍相关。N141I突变下调了REV-ERBα,并在小胶质细胞、星形胶质细胞和BMDM中用Toll样受体(TLR)配体处理后诱导了IL-6(一种众所周知的时钟依赖性细胞因子)的选择性过量产生。N141I突变还降低了这些脑和外周免疫细胞代表的内在每日振荡幅度。然而,有趣的是,免疫细胞中每日节律的周期保持完整。此外,对中枢时钟和动物行为节律的分析表明,中枢时钟保持正常,REV-ERBα没有下调。这些结果表明,N141I突变主要通过抑制免疫细胞中的REV-ERBα诱导免疫亢进,免疫细胞的振荡幅度降低但节律周期正常。此外,我们的数据表明中枢昼夜节律时钟不受N141I突变的影响。

https://cdn.ncbi.nlm.nih.gov/pmc/blobs/f7ba/10569138/6a18059ee9ef/en-32-4-259-f1.jpg

文献AI研究员

20分钟写一篇综述,助力文献阅读效率提升50倍。

立即体验

用中文搜PubMed

大模型驱动的PubMed中文搜索引擎

马上搜索

文档翻译

学术文献翻译模型,支持多种主流文档格式。

立即体验