Suppr超能文献

厌氧甲烷营养型(ANME)古菌中存在用于芳烃降解的苯环活化辅酶A连接酶。

The presence of benzene ring activating CoA ligases for aromatics degradation in the ANaerobic MEthanotrophic (ANME) archaea.

作者信息

Liu Wei-Wei, Pan Piaopiao, Zhou Ning-Yi

机构信息

State Key Laboratory of Microbial Metabolism, Joint International Research Laboratory of Metabolic & Developmental Sciences, and School of Life Sciences & Biotechnology, Shanghai Jiao Tong University , Shanghai, China.

出版信息

Microbiol Spectr. 2023 Sep 27;11(5):e0176623. doi: 10.1128/spectrum.01766-23.

Abstract

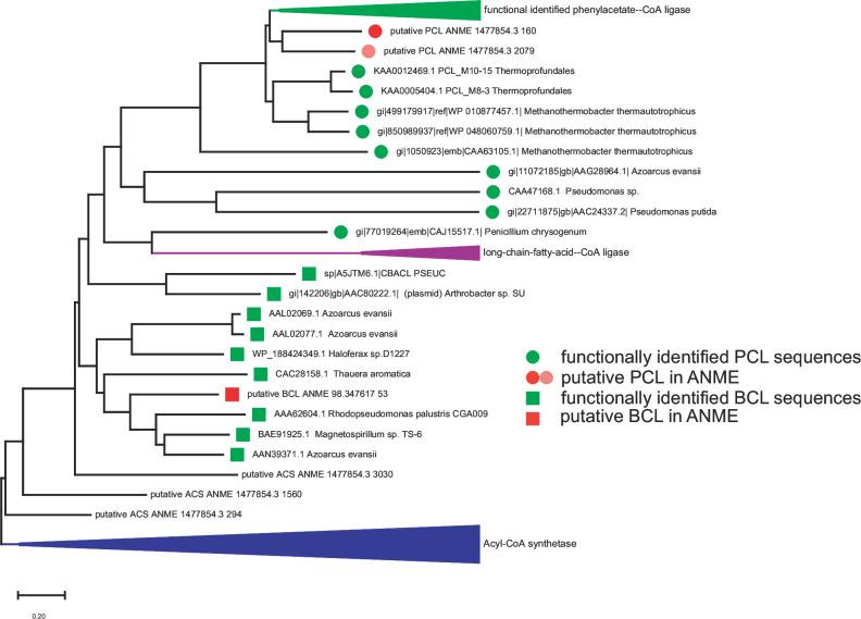
Petroleum-source and black carbon-source aromatic compounds are present in the cold seep environments, where ANaerobic MEthanotrophic (ANME) archaea as the dominant microbial community mediates the anaerobic oxidation of methane to produce inorganic and organic carbon. Here, by predicting the aromatics catabolic pathways in ANME metagenome-assembled genomes, we provide genomic and biochemical evidences that ANME have the potential of metabolizing aromatics via the strategy of CoA activation of the benzene ring using phenylacetic acid and benzoate as the substrates. Two ring-activating enzymes phenylacetate-CoA ligase (PaaK) and benzoate-CoA ligase (BadA) are able to convert phenylacetate to phenylacetyl-CoA and benzoate to benzoyl-CoA respectively. They are mesophilic, alkali resistance, and with broad substrate spectra showing different affinity with various substrates. An exploration of the relative gene abundance in ANME genomes and cold seep environments indicates that about 50% of ANME genomes contain PCL genes, and various bacteria and archaea contain PCL and BCL genes. The results provide evidences for the capability of heterotrophic metabolism of aromatic compounds by ANME. This has not only enhanced our understanding of the nutrient range of ANME but also helped to explore the additional ecological and biogeochemical significance of this ubiquitous sedimentary archaea in the carbon flow in the cold seep environments. IMPORTANCE ANaerobic MEthanotrophic (ANME) archaea is the dominant microbial community mediating the anaerobic oxidation of methane in the cold seep environments, where aromatic compounds are present. Then it is hypothesized that ANME may be involved in the metabolism of aromatics. Here, we provide genomic and biochemical evidences for the heterotrophic metabolism of aromatic compounds by ANME, enhancing our understanding of their nutrient range and also shedding light on the ecological and biogeochemical significance of these ubiquitous sedimentary archaea in carbon flow within cold seep environments. Overall, this study offers valuable insights into the metabolic capabilities of ANME and their potential contributions to the global carbon cycle.

摘要

石油源和黑碳源芳香化合物存在于冷泉环境中,在那里,厌氧甲烷氧化古菌(ANME)作为主要的微生物群落介导甲烷的厌氧氧化,产生无机碳和有机碳。在此,通过预测ANME宏基因组组装基因组中的芳香化合物分解代谢途径,我们提供了基因组和生化证据,表明ANME具有以苯乙酸和苯甲酸为底物,通过苯环的辅酶A激活策略代谢芳香化合物的潜力。两种环激活酶苯乙酸辅酶A连接酶(PaaK)和苯甲酸辅酶A连接酶(BadA)能够分别将苯乙酸转化为苯乙酰辅酶A,将苯甲酸转化为苯甲酰辅酶A。它们是嗜温的,耐碱,底物谱广,对各种底物表现出不同的亲和力。对ANME基因组和冷泉环境中相对基因丰度的探索表明,约50%的ANME基因组含有PCL基因,各种细菌和古菌含有PCL和BCL基因。这些结果为ANME对芳香化合物的异养代谢能力提供了证据。这不仅加深了我们对ANME营养范围的理解,也有助于探索这种普遍存在的沉积古菌在冷泉环境碳流中的额外生态和生物地球化学意义。重要性 厌氧甲烷氧化古菌(ANME)是冷泉环境中介导甲烷厌氧氧化的主要微生物群落,该环境中存在芳香化合物。因此推测ANME可能参与芳香化合物的代谢。在此,我们提供了ANME对芳香化合物异养代谢的基因组和生化证据,加深了我们对其营养范围的理解,也揭示了这些普遍存在的沉积古菌在冷泉环境碳流中的生态和生物地球化学意义。总体而言,本研究为ANME的代谢能力及其对全球碳循环的潜在贡献提供了有价值的见解。

https://cdn.ncbi.nlm.nih.gov/pmc/blobs/bf6d/10581246/9a63db60892a/spectrum.01766-23.f001.jpg

相似文献

2
Community Structure and Microbial Associations in Sediment-Free Methanotrophic Enrichment Cultures from a Marine Methane Seep.
Appl Environ Microbiol. 2022 Jun 14;88(11):e0210921. doi: 10.1128/aem.02109-21. Epub 2022 May 23.
3
Genomic and enzymatic evidence of acetogenesis by anaerobic methanotrophic archaea.
Nat Commun. 2020 Aug 7;11(1):3941. doi: 10.1038/s41467-020-17860-8.
5
Diversity of Anaerobic Methane Oxidizers in the Cold Seep Sediments of the Okinawa Trough.
Front Microbiol. 2022 Apr 14;13:819187. doi: 10.3389/fmicb.2022.819187. eCollection 2022.
6
Genomic Insights into Niche Partitioning across Sediment Depth among Anaerobic Methane-Oxidizing Archaea in Global Methane Seeps.
mSystems. 2023 Apr 27;8(2):e0117922. doi: 10.1128/msystems.01179-22. Epub 2023 Mar 16.
7
Evidences of aromatic degradation dominantly via the phenylacetic acid pathway in marine benthic Thermoprofundales.
Environ Microbiol. 2020 Jan;22(1):329-342. doi: 10.1111/1462-2920.14850. Epub 2019 Nov 22.
8
Microbial diversity of two cold seep systems in gas hydrate-bearing sediments in the South China Sea.
Mar Environ Res. 2019 Feb;144:230-239. doi: 10.1016/j.marenvres.2019.01.009. Epub 2019 Jan 23.
9
Lipidomic diversity and proxy implications of archaea from cold seep sediments of the South China Sea.
Front Microbiol. 2023 Oct 19;14:1241958. doi: 10.3389/fmicb.2023.1241958. eCollection 2023.

本文引用的文献

1
Sensitive protein alignments at tree-of-life scale using DIAMOND.
Nat Methods. 2021 Apr;18(4):366-368. doi: 10.1038/s41592-021-01101-x. Epub 2021 Apr 7.
3
Genomic and enzymatic evidence of acetogenesis by anaerobic methanotrophic archaea.
Nat Commun. 2020 Aug 7;11(1):3941. doi: 10.1038/s41467-020-17860-8.
4
IQ-TREE 2: New Models and Efficient Methods for Phylogenetic Inference in the Genomic Era.
Mol Biol Evol. 2020 May 1;37(5):1530-1534. doi: 10.1093/molbev/msaa015.
5
KofamKOALA: KEGG Ortholog assignment based on profile HMM and adaptive score threshold.
Bioinformatics. 2020 Apr 1;36(7):2251-2252. doi: 10.1093/bioinformatics/btz859.
6
Evidences of aromatic degradation dominantly via the phenylacetic acid pathway in marine benthic Thermoprofundales.
Environ Microbiol. 2020 Jan;22(1):329-342. doi: 10.1111/1462-2920.14850. Epub 2019 Nov 22.
7
fastp: an ultra-fast all-in-one FASTQ preprocessor.
Bioinformatics. 2018 Sep 1;34(17):i884-i890. doi: 10.1093/bioinformatics/bty560.
8
UFBoot2: Improving the Ultrafast Bootstrap Approximation.
Mol Biol Evol. 2018 Feb 1;35(2):518-522. doi: 10.1093/molbev/msx281.
9
ModelFinder: fast model selection for accurate phylogenetic estimates.
Nat Methods. 2017 Jun;14(6):587-589. doi: 10.1038/nmeth.4285. Epub 2017 May 8.
10
Metabolic Pathways for Degradation of Aromatic Hydrocarbons by Bacteria.
Rev Environ Contam Toxicol. 2016;237:105-21. doi: 10.1007/978-3-319-23573-8_5.

文献AI研究员

20分钟写一篇综述,助力文献阅读效率提升50倍。

立即体验

用中文搜PubMed

大模型驱动的PubMed中文搜索引擎

马上搜索

文档翻译

学术文献翻译模型,支持多种主流文档格式。

立即体验