• 文献检索
  • 文档翻译
  • 深度研究
  • 学术资讯
  • Suppr Zotero 插件Zotero 插件
  • 邀请有礼
  • 套餐&价格
  • 历史记录
应用&插件
Suppr Zotero 插件Zotero 插件浏览器插件Mac 客户端Windows 客户端微信小程序
定价
高级版会员购买积分包购买API积分包
服务
文献检索文档翻译深度研究API 文档MCP 服务
关于我们
关于 Suppr公司介绍联系我们用户协议隐私条款
关注我们

Suppr 超能文献

核心技术专利:CN118964589B侵权必究
粤ICP备2023148730 号-1Suppr @ 2026

文献检索

告别复杂PubMed语法,用中文像聊天一样搜索,搜遍4000万医学文献。AI智能推荐,让科研检索更轻松。

立即免费搜索

文件翻译

保留排版,准确专业,支持PDF/Word/PPT等文件格式,支持 12+语言互译。

免费翻译文档

深度研究

AI帮你快速写综述,25分钟生成高质量综述,智能提取关键信息,辅助科研写作。

立即免费体验

在非人灵长类动物中长期体内嵌合细胞的示踪。

Long-term in vivo chimeric cells tracking in non-human primate.

机构信息

State Key Laboratory of Primate Biomedical Research, Institute of Primate Translational Medicine, Kunming University of Science and Technology, Kunming 650500, China.

Yunnan Key Laboratory of Primate Biomedical Research, Kunming 650500, China.

出版信息

Protein Cell. 2024 Feb 29;15(3):207-222. doi: 10.1093/procel/pwad049.

DOI:10.1093/procel/pwad049
PMID:37758041
原文链接:https://pmc.ncbi.nlm.nih.gov/articles/PMC10903985/
Abstract

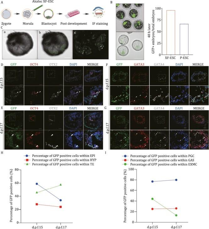
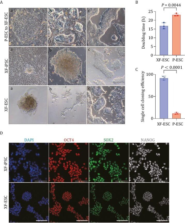
Non-human primates (NHPs) are increasingly used in preclinical trials to test the safety and efficacy of biotechnology therapies. Nonetheless, given the ethical issues and costs associated with this model, it would be highly advantageous to use NHP cellular models in clinical studies. However, developing and maintaining the naïve state of primate pluripotent stem cells (PSCs) remains difficult as does in vivo detection of PSCs, thus limiting biotechnology application in the cynomolgus monkey. Here, we report a chemically defined, xeno-free culture system for culturing and deriving monkey PSCs in vitro. The cells display global gene expression and genome-wide hypomethylation patterns distinct from monkey-primed cells. We also found expression of signaling pathways components that may increase the potential for chimera formation. Crucially for biomedical applications, we were also able to integrate bioluminescent reporter genes into monkey PSCs and track them in chimeric embryos in vivo and in vitro. The engineered cells retained embryonic and extra-embryonic developmental potential. Meanwhile, we generated a chimeric monkey carrying bioluminescent cells, which were able to track chimeric cells for more than 2 years in living animals. Our study could have broad utility in primate stem cell engineering and in utilizing chimeric monkey models for clinical studies.

摘要

非人类灵长类动物(NHPs)越来越多地被用于临床前试验,以测试生物技术疗法的安全性和有效性。尽管如此,鉴于该模型涉及的伦理问题和成本,在临床研究中使用 NHPs 细胞模型将具有巨大优势。然而,维持灵长类多能干细胞(PSCs)的原始状态以及体内检测 PSCs 仍然很困难,从而限制了生物技术在食蟹猴中的应用。在这里,我们报告了一种化学定义的、无动物来源的培养体系,用于体外培养和衍生猴 PSCs。这些细胞表现出与猴诱导细胞不同的全球基因表达和全基因组低甲基化模式。我们还发现了信号通路成分的表达,这可能会增加嵌合体形成的潜力。对于生物医学应用至关重要的是,我们还能够将生物发光报告基因整合到猴 PSCs 中,并在体内和体外的嵌合胚胎中追踪它们。这些工程化细胞保留了胚胎和胚胎外发育的潜力。同时,我们生成了一只携带生物发光细胞的嵌合猴,这些细胞能够在活体动物中追踪嵌合细胞超过 2 年。我们的研究可能在灵长类干细胞工程以及利用嵌合猴模型进行临床研究方面具有广泛的应用。

https://cdn.ncbi.nlm.nih.gov/pmc/blobs/9143/10903985/d882390b9faf/pwad049_fig4.jpg
https://cdn.ncbi.nlm.nih.gov/pmc/blobs/9143/10903985/8d11f614df61/pwad049_fig1.jpg
https://cdn.ncbi.nlm.nih.gov/pmc/blobs/9143/10903985/6442d84824af/pwad049_fig2.jpg
https://cdn.ncbi.nlm.nih.gov/pmc/blobs/9143/10903985/9b2b87e68574/pwad049_fig3.jpg
https://cdn.ncbi.nlm.nih.gov/pmc/blobs/9143/10903985/d882390b9faf/pwad049_fig4.jpg
https://cdn.ncbi.nlm.nih.gov/pmc/blobs/9143/10903985/8d11f614df61/pwad049_fig1.jpg
https://cdn.ncbi.nlm.nih.gov/pmc/blobs/9143/10903985/6442d84824af/pwad049_fig2.jpg
https://cdn.ncbi.nlm.nih.gov/pmc/blobs/9143/10903985/9b2b87e68574/pwad049_fig3.jpg
https://cdn.ncbi.nlm.nih.gov/pmc/blobs/9143/10903985/d882390b9faf/pwad049_fig4.jpg

相似文献

1
Long-term in vivo chimeric cells tracking in non-human primate.在非人灵长类动物中长期体内嵌合细胞的示踪。
Protein Cell. 2024 Feb 29;15(3):207-222. doi: 10.1093/procel/pwad049.
2
Improving Cell Survival in Injected Embryos Allows Primed Pluripotent Stem Cells to Generate Chimeric Cynomolgus Monkeys.提高注射胚胎中的细胞存活率可使已重编程的多能干细胞生成嵌合食蟹猴。
Cell Rep. 2018 Nov 27;25(9):2563-2576.e9. doi: 10.1016/j.celrep.2018.11.001.
3
Discrimination of Stem Cell Status after Subjecting Cynomolgus Monkey Pluripotent Stem Cells to Naïve Conversion.将食蟹猴多能干细胞置于原始态后对其干细胞状态的鉴别。
Sci Rep. 2017 Mar 28;7:45285. doi: 10.1038/srep45285.
4
Apoptosis, G1 Phase Stall, and Premature Differentiation Account for Low Chimeric Competence of Human and Rhesus Monkey Naive Pluripotent Stem Cells.细胞凋亡、G1 期停滞和过早分化导致人源和恒河猴原始多能干细胞嵌合能力低。
Stem Cell Reports. 2021 Jan 12;16(1):56-74. doi: 10.1016/j.stemcr.2020.12.004. Epub 2020 Dec 30.
5
Induction of pluripotent stem cells from fetal and adult cynomolgus monkey fibroblasts using four human transcription factors.利用四种人类转录因子从食蟹猴胎儿和成年成纤维细胞诱导多能干细胞
Primates. 2012 Apr;53(2):205-13. doi: 10.1007/s10329-011-0283-1. Epub 2011 Nov 11.
6
Chimeric contribution of human extended pluripotent stem cells to monkey embryos ex vivo.人源扩展多能干细胞对体外猴胚胎的嵌合贡献。
Cell. 2021 Apr 15;184(8):2020-2032.e14. doi: 10.1016/j.cell.2021.03.020.
7
ERK-independent African Green monkey pluripotent stem cells in a putative chimera-competent state.ERK 非依赖性非洲绿猴多能干细胞处于拟嵌合体能力状态。
Biochem Biophys Res Commun. 2019 Feb 26;510(1):78-84. doi: 10.1016/j.bbrc.2019.01.037. Epub 2019 Jan 16.
8
Live birth of chimeric monkey with high contribution from embryonic stem cells.具有来自胚胎干细胞高贡献的嵌合猴的活体出生。
Cell. 2023 Nov 9;186(23):4996-5014.e24. doi: 10.1016/j.cell.2023.10.005.
9
Embryonic Chimeras with Human Pluripotent Stem Cells.含人类多能干细胞的胚胎嵌合体
Methods Mol Biol. 2019;2005:125-151. doi: 10.1007/978-1-4939-9524-0_9.
10
Embryonic stem cell lines of nonhuman primates.非人类灵长类动物的胚胎干细胞系。
ScientificWorldJournal. 2002 Jun 26;2:1762-73. doi: 10.1100/tsw.2002.829.

引用本文的文献

1
Production of live monkeys and their genetically matched embryonic stem cells from single embryos.从单个胚胎培育活体猴子及其基因匹配的胚胎干细胞。
Nat Commun. 2025 Jul 1;16(1):5529. doi: 10.1038/s41467-025-60694-5.
2
Non-human primate: the new frontier model of female reproductive engineering.非人灵长类动物:女性生殖工程的新前沿模型。
Front Bioeng Biotechnol. 2025 Mar 28;13:1536750. doi: 10.3389/fbioe.2025.1536750. eCollection 2025.
3
Highly efficient construction of monkey blastoid capsules from aged somatic cells.从衰老体细胞高效构建猴囊胚样结构

本文引用的文献

1
Cell competition and the regulative nature of early mammalian development.细胞竞争与早期哺乳动物发育的调节性质。
Cell Stem Cell. 2022 Jul 7;29(7):1018-1030. doi: 10.1016/j.stem.2022.06.003.
2
Human pluripotent stem-cell-derived islets ameliorate diabetes in non-human primates.人类多能干细胞衍生的胰岛可改善非人灵长类动物的糖尿病。
Nat Med. 2022 Feb;28(2):272-282. doi: 10.1038/s41591-021-01645-7. Epub 2022 Feb 3.
3
Human blastoids model blastocyst development and implantation.人类桑椹胚模型模拟囊胚发育和着床。
Nat Commun. 2025 Jan 28;16(1):1130. doi: 10.1038/s41467-025-56447-z.
4
Emerging Synthetic Bioluminescent Reactions for Non-Invasive Imaging of Freely Moving Animals.新兴的合成生物发光反应用于自由活动动物的非侵入性成像。
Int J Mol Sci. 2024 Jul 4;25(13):7338. doi: 10.3390/ijms25137338.
Nature. 2022 Jan;601(7894):600-605. doi: 10.1038/s41586-021-04267-8. Epub 2021 Dec 2.
4
Brightening up Biology: Advances in Luciferase Systems for Imaging.生物学的光明前景:荧光素酶系统在成像技术中的新进展。
ACS Chem Biol. 2021 Dec 17;16(12):2707-2718. doi: 10.1021/acschembio.1c00549. Epub 2021 Nov 15.
5
Genome editing in large animals: current status and future prospects.大型动物的基因组编辑:现状与未来展望
Natl Sci Rev. 2019 May;6(3):402-420. doi: 10.1093/nsr/nwz013. Epub 2019 Jan 31.
6
New concepts for generating interspecies chimeras using human pluripotent stem cells.利用人类多能干细胞生成种间嵌合体的新概念。
Protein Cell. 2022 Apr;13(4):234-238. doi: 10.1007/s13238-021-00880-5. Epub 2021 Oct 11.
7
Chimeric contribution of human extended pluripotent stem cells to monkey embryos ex vivo.人扩展多能干细胞对猴胚胎的体外嵌合贡献。
Cell. 2021 Jun 24;184(13):3589. doi: 10.1016/j.cell.2021.06.011.
8
Naive stem cell blastocyst model captures human embryo lineage segregation.原始干细胞囊胚模型捕捉人类胚胎谱系分离。
Cell Stem Cell. 2021 Jun 3;28(6):1016-1022.e4. doi: 10.1016/j.stem.2021.04.031. Epub 2021 May 5.
9
Primate Organoids and Gene-Editing Technologies toward Next-Generation Biomedical Research.灵长类器官和基因编辑技术:迈向新一代生物医学研究。
Trends Biotechnol. 2021 Dec;39(12):1332-1342. doi: 10.1016/j.tibtech.2021.03.010. Epub 2021 Apr 30.
10
Blastocyst-like structures generated from human pluripotent stem cells.由人类多能干细胞生成的类囊胚结构。
Nature. 2021 Mar;591(7851):620-626. doi: 10.1038/s41586-021-03356-y. Epub 2021 Mar 17.